Suppr超能文献

无症状新冠肺炎患者的精浆蛋白质组学揭示男性生殖功能紊乱。

Seminal plasma proteomics of asymptomatic COVID-19 patients reveals disruption of male reproductive function.

作者信息

Huang Jialyu, Su Yufang, Wang Jiawei, Fang Zheng, Zhang Yiwei, Chen Hong, Wan Xinxia, Xiong Yuanhuan, Song Ning, Chen Houyang, Wu Xingwu

机构信息

Center for Reproductive Medicine, Jiangxi Key Laboratory of Reproductive Health, Jiangxi Branch of National Clinical Research Center for Obstetrics and Gynecology, Jiangxi Maternal and Child Health Hospital, Nanchang Medical College, 318 Bayi Avenue, Nanchang, 330006, China.

Department of Oncology, Jiangxi Maternal and Child Health Hospital, Nanchang, China.

出版信息

BMC Genomics. 2025 Mar 21;26(1):281. doi: 10.1186/s12864-025-11473-5.

Abstract

BACKGROUND

A considerable proportion of males suffer from asymptomatic SARS-CoV-2 infection, while the effect on reproductive function and underlying pathomechanisms remain unclear.

RESULTS

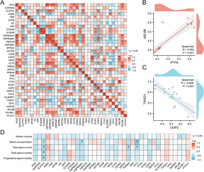
The total sperm count decreased evidently after asymptomatic infection, yet all semen samples were tested to be SARS-CoV-2 RNA negative. Through label‑free quantitative proteomic profiling, a total of 733 proteins were further identified in seminal plasma from 11 COVID-19 patients and seven uninfected controls. Of the 37 differentially expressed proteins, 23 were upregulated and 14 were downregulated in the COVID-19 group compared with control. Functional annotations in Gene Ontology (GO), Kyoto Encyclopedia of Genes and Genomes (KEGG), and Reactome showed that these proteins were highly enriched in infection, inflammation, and immunity-related pathways as well as spermatogenesis-associated biological process. Four proteins were significantly correlated with one or more semen parameters in Spearman's coefficient analysis, and seven were filtered as potential hub proteins from the interaction network by MCODE and Cytohubba algorithms. Furthermore, we verified the proteomic results by Western blot analysis of three representative proteins (ITLN1, GSTM2, and PSAP) in the validation cohort.

CONCLUSIONS

In summary, our study showed that acute asymptomatic COVID-19 could alter the seminal plasma protein profile without direct testicular infection and consequently lead to impaired semen quality. These novel findings should enlighten the physicians about the adverse effects of SARS-CoV-2 infection on male fertility, and provide valuable resources for reproductive biologists to further decipher the molecular functions.

摘要

背景

相当一部分男性感染严重急性呼吸综合征冠状病毒2(SARS-CoV-2)后无症状,但对生殖功能的影响及其潜在发病机制仍不清楚。

结果

无症状感染后精子总数明显下降,但所有精液样本的SARS-CoV-2 RNA检测均为阴性。通过无标记定量蛋白质组分析,在11例冠状病毒病(COVID-19)患者和7例未感染对照的精浆中进一步鉴定出总共733种蛋白质。与对照组相比,COVID-19组中37种差异表达蛋白质中有23种上调,14种下调。基因本体论(GO)、京都基因与基因组百科全书(KEGG)和Reactome中的功能注释表明,这些蛋白质在感染、炎症和免疫相关途径以及精子发生相关生物学过程中高度富集。在Spearman系数分析中,有4种蛋白质与一种或多种精液参数显著相关,通过MCODE和Cytohubba算法从相互作用网络中筛选出7种作为潜在的枢纽蛋白。此外,我们通过对验证队列中三种代表性蛋白质(ITLN1、GSTM2和PSAP)的蛋白质印迹分析验证了蛋白质组学结果。

结论

总之,我们的研究表明,急性无症状COVID-19可在无直接睾丸感染的情况下改变精浆蛋白质谱,从而导致精液质量受损。这些新发现应使医生了解SARS-CoV-2感染对男性生育能力的不良影响,并为生殖生物学家进一步解读分子功能提供有价值的资源。

https://cdn.ncbi.nlm.nih.gov/pmc/blobs/d901/11927139/14ec267abc86/12864_2025_11473_Fig1_HTML.jpg

文献AI研究员

20分钟写一篇综述,助力文献阅读效率提升50倍。

立即体验

用中文搜PubMed

大模型驱动的PubMed中文搜索引擎

马上搜索

文档翻译

学术文献翻译模型,支持多种主流文档格式。

立即体验