Suppr超能文献

PLS-α-半乳糖神经酰胺:一种针对实体瘤的新型靶向糖脂疗法。

PLS-α-GalCer: a novel targeted glycolipid therapy for solid tumors.

作者信息

Burks Julian, Tiwary Shweta, Stevens David M, Skoczen Sarah L, Kularatne Ruvanthi N, Stern Stephan T, Berzofsky Jay A

机构信息

Vaccine Branch, Center for Cancer Research, National Cancer Institute, Bethesda, Maryland, USA

Vaccine Branch, Center for Cancer Research, National Cancer Institute, Bethesda, Maryland, USA.

出版信息

J Immunother Cancer. 2025 Mar 22;13(3):e009539. doi: 10.1136/jitc-2024-009539.

Abstract

BACKGROUND

The prototypical type I natural killer T (NKT) cell agonist, α-galactosylceramide (α-GalCer), has shown only minimal effects against solid tumors in the clinic. The most promising clinical application of α-GalCer currently entails ex vivo priming of patient-derived dendritic cells; however, this technology suffers from cost, logistical concerns, and safety issues. As a parenteral dendritic cell-targeted alternative, we demonstrate that poly(L-lysine succinylated) (PLS)-α-GalCer, a novel scavenger receptor-A1 targeted α-GalCer prodrug has enhanced antitumor activity compared with α-GalCer.

METHODS

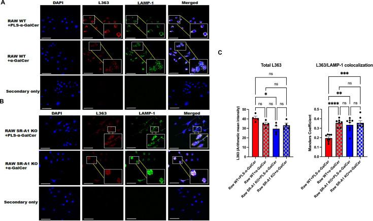
To compare the antitumor activity of PLS-α-GalCer and α-GalCer, we used mouse syngeneic subcutaneous pancreatic and cervical tumor models using Panc02 and TC-1 cells, respectively. Intratumoral immune cell infiltration was evaluated using flow cytometry and immunohistochemistry whole-slide scan analysis. Serum cytokine levels were examined by ELISA and LEGENDplex analysis. Type I NKT cell intracellular interferon-gamma (IFN-γ) levels were determined by flow cytometry. Immunofluorescence was used to test the uptake and processing of PLS-α-GalCer and α-GalCer in antigen-presenting cells (APCs).

RESULTS

The scavenger receptor A1 (SR-A1)-mediated targeting of α-GalCer to APCs by PLS-α-GalCer significantly improves the antitumor function against solid tumors compared with α-GalCer. The Panc02 and TC-1 tumor models demonstrated that PLS-α-GalCer increases intratumoral antigen-specific T, NKT and T cells, and increases the M1/M2 macrophage ratio. In the TC-1 tumor model, we demonstrated that PLS-α-GalCer synergizes with an E7 tumor vaccine to significantly suppress tumor growth and increase the survival of mice. Furthermore, the antitumor function of PLS-α-GalCer is dependent on type I NKT cells and requires SR-A1 targeting. In addition, using SR-A1 knockout RAW cells, a murine macrophage cell line, we showed that PLS-α-GalCer uptake and processing in APCs are more efficient compared with α-GalCer. PLS-α-GalCer also induces significantly less serum Th2 and Th17 cytokines while stimulating significantly more IFN-γ for a longer period and increases Th1:Th2 cytokine ratios compared with α-GalCer.

CONCLUSIONS

PLS-α-GalCer is a promising immunotherapy for the treatment of solid tumors that has superior antitumor activity compared with α-GalCer and could be combined with tumor vaccines and potentially other immunotherapies such as immune checkpoint inhibitors.

摘要

背景

典型的I型自然杀伤T(NKT)细胞激动剂α-半乳糖神经酰胺(α-GalCer)在临床上对实体瘤仅显示出极小的疗效。α-GalCer目前最有前景的临床应用是对患者来源的树突状细胞进行体外致敏;然而,这项技术存在成本、后勤保障问题和安全问题。作为一种靶向树突状细胞的肠外替代物,我们证明聚(L-赖氨酸琥珀酰化)(PLS)-α-GalCer,一种新型的靶向清道夫受体-A1的α-GalCer前药,与α-GalCer相比具有增强的抗肿瘤活性。

方法

为了比较PLS-α-GalCer和α-GalCer的抗肿瘤活性,我们分别使用Panc02和TC-1细胞建立了小鼠同基因皮下胰腺肿瘤模型和宫颈肿瘤模型。使用流式细胞术和免疫组织化学全玻片扫描分析评估肿瘤内免疫细胞浸润情况。通过酶联免疫吸附测定(ELISA)和LEGENDplex分析检测血清细胞因子水平。通过流式细胞术测定I型NKT细胞内干扰素-γ(IFN-γ)水平。使用免疫荧光法检测PLS-α-GalCer和α-GalCer在抗原呈递细胞(APC)中的摄取和加工情况。

结果

与α-GalCer相比,PLS-α-GalCer通过清道夫受体A1(SR-A1)介导将α-GalCer靶向至APC,显著改善了对实体瘤的抗肿瘤功能。Panc02和TC-1肿瘤模型表明,PLS-α-GalCer增加了肿瘤内抗原特异性T细胞、NKT细胞和T细胞,并提高了M1/M2巨噬细胞比例。在TC-1肿瘤模型中,我们证明PLS-α-GalCer与E7肿瘤疫苗协同作用,显著抑制肿瘤生长并提高小鼠存活率。此外,PLS-α-GalCer的抗肿瘤功能依赖于I型NKT细胞,且需要SR-A1靶向作用。另外,使用SR-A1基因敲除的RAW细胞(一种小鼠巨噬细胞系),我们发现与α-GalCer相比,PLS-α-GalCer在APC中的摄取和加工更有效。与α-GalCer相比,PLS-α-GalCer还诱导产生显著更少的血清Th2和Th17细胞因子,同时在更长时间内刺激产生显著更多的IFN-γ,并提高Th1:Th2细胞因子比例。

结论

PLS-α-GalCer是一种有前景的用于治疗实体瘤的免疫疗法,与α-GalCer相比具有卓越的抗肿瘤活性,并且可以与肿瘤疫苗以及潜在的其他免疫疗法如免疫检查点抑制剂联合使用。

https://cdn.ncbi.nlm.nih.gov/pmc/blobs/8f58/11931891/e8f257ca26f4/jitc-13-3-g001.jpg

文献AI研究员

20分钟写一篇综述,助力文献阅读效率提升50倍。

立即体验

用中文搜PubMed

大模型驱动的PubMed中文搜索引擎

马上搜索

文档翻译

学术文献翻译模型,支持多种主流文档格式。

立即体验