Suppr超能文献

肺泡II型上皮细胞特异性缺失IGFBP2会激活新冠病毒感染中的炎症反应。

Alveolar epithelial type 2 cell specific loss of IGFBP2 activates inflammation in COVID-19.

作者信息

Pujadas Valentina, Chin Chiahsuan, Sankpal Narendra V, Buhrmaster James, Arjuna Ashwini, Walia Rajat, Smith Michael A, Eickelberg Oliver, Bremner Ross M, Mohanakumar Thalachallour, Sureshbabu Angara

机构信息

Norton Thoracic Institute, St. Joseph's Hospital and Medical Center, 124 W. Thomas Road, Ste. 100, Phoenix, AZ, 85013, USA.

Creighton University School of Medicine - Phoenix Regional Campus, Phoenix, AZ, USA.

出版信息

Respir Res. 2025 Mar 22;26(1):111. doi: 10.1186/s12931-025-03187-9.

Abstract

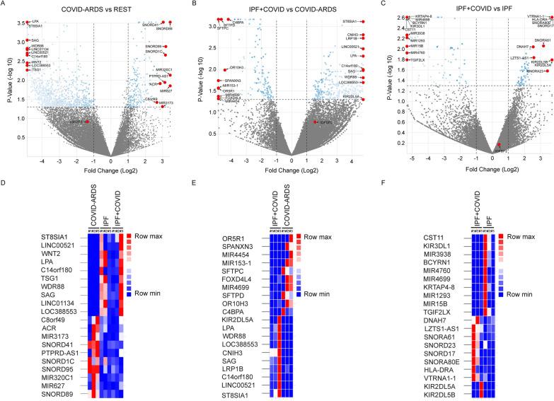
The coronavirus disease 2019 (COVID-19) global pandemic is caused by severe acute respiratory syndrome coronavirus 2 (SARS-CoV-2). However, our understanding of SARS-CoV-2-induced inflammation in alveolar epithelial cells remains very limited. The contributions of intracellular insulin-like growth factor binding protein-2 (IGFBP2) to SARS-CoV-2 pathogenesis are also unclear. In this study, we have uncovered a critical role for IGFBP2, specifically in alveolar epithelial type 2 cells (AEC2), in the immunopathogenesis of COVID-19. Using bulk RNA sequencing, we show that IGFBP2 mRNA expression is significantly downregulated in primary AEC2 cells isolated from fibrotic lung regions from patients with COVID-19-acute respiratory distress syndrome (ARDS) compared to those with idiopathic pulmonary fibrosis (IPF) alone or IPF with a history of COVID-19. Using multicolor immunohistochemistry, we demonstrated that IGFBP2 and its selective ligands IGF1 and IGF2 were significantly reduced in AEC2 cells from patients with COVID-ARDS, IPF alone, or IPF with COVID history than in those from age-matched donor controls. Further, we demonstrated that lentiviral expression of Igfbp2 significantly reduced mRNA expression of proinflammatory cytokines-Tnf-α, Il1β, Il6, Stat3, Stat6 and chemokine receptors-Ccr2 and Ccr5-in mouse lung epithelial cells challenged with SARS-CoV-2 spike protein injury (S2; 500 ng/mL). Finally, we demonstrated higher levels of cytokines-TNF-α; IL-6 and chemokine receptor-CCR5 in AEC2 cells from COVID-ARDS patients compared to the IPF alone and the IPF with COVID history patients. Altogether, these data suggest that anti-inflammatory properties of IGFBP2 in AEC2 cells and its localized delivery may serve as potential therapeutic strategy for patients with COVID-19.

摘要

2019年冠状病毒病(COVID-19)全球大流行由严重急性呼吸综合征冠状病毒2(SARS-CoV-2)引起。然而,我们对SARS-CoV-2诱导的肺泡上皮细胞炎症的了解仍然非常有限。细胞内胰岛素样生长因子结合蛋白2(IGFBP2)对SARS-CoV-2发病机制的作用也不清楚。在本研究中,我们发现IGFBP2在COVID-19的免疫发病机制中起关键作用,特别是在2型肺泡上皮细胞(AEC2)中。通过大量RNA测序,我们发现与仅患有特发性肺纤维化(IPF)或有COVID-19病史的IPF患者相比,从COVID-19急性呼吸窘迫综合征(ARDS)患者纤维化肺区域分离的原代AEC2细胞中IGFBP2 mRNA表达显著下调。通过多色免疫组织化学,我们证明与年龄匹配的供体对照相比,COVID-ARDS患者、仅患有IPF或有COVID病史的IPF患者的AEC2细胞中IGFBP2及其选择性配体IGF1和IGF2显著减少。此外,我们证明慢病毒表达的Igfbp2显著降低了用SARS-CoV-2刺突蛋白损伤(S2;500 ng/mL)攻击的小鼠肺上皮细胞中促炎细胞因子Tnf-α、Il1β、Il6、Stat3、Stat6和趋化因子受体Ccr2和Ccr5的mRNA表达。最后,我们证明与仅患有IPF和有COVID病史的IPF患者相比,COVID-ARDS患者的AEC2细胞中细胞因子TNF-α、IL-6和趋化因子受体CCR5水平更高。总之,这些数据表明IGFBP2在AEC2细胞中的抗炎特性及其局部递送可能作为COVID-19患者的潜在治疗策略。

https://cdn.ncbi.nlm.nih.gov/pmc/blobs/20f7/11929192/bf29c8afea39/12931_2025_3187_Fig1_HTML.jpg

文献AI研究员

20分钟写一篇综述,助力文献阅读效率提升50倍。

立即体验

用中文搜PubMed

大模型驱动的PubMed中文搜索引擎

马上搜索

文档翻译

学术文献翻译模型,支持多种主流文档格式。

立即体验