Suppr超能文献

将程序性死亡配体1(PD-L1)小干扰RNA(siRNA)整合到阳离子脂质体肿瘤信使核糖核酸(mRNA)疫苗中可增强细胞毒性T细胞活化并防止免疫逃逸。

PD-L1 siRNA incorporation into a cationic liposomal tumor mRNA vaccine enhances cytotoxic T cell activation and prevents immune evasion.

作者信息

Zhou Jingsheng, Li Yuanyuan, Jiang Xianghe, Xin Zhongyuan, Liu Wenshang, Zhang Xinyi, Zhai Yonghua, Zhang Zhuanzhuan, Shi Te, Xue Minghao, Zhang Mengya, Wu Yan, Chu Yanhui, Wang Shimin, Jin Xin, Zhu Weiping, Gao Jie

机构信息

Changhai Clinical Research Unit, The First Affiliated Hospital of Naval Medical University, Shanghai, 200433, China.

College of Life Science, Mudanjiang Medical University, Mudanjiang, 157011, China.

出版信息

Mater Today Bio. 2025 Feb 22;31:101603. doi: 10.1016/j.mtbio.2025.101603. eCollection 2025 Apr.

Abstract

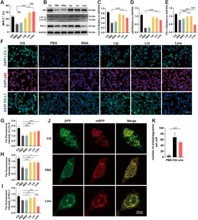
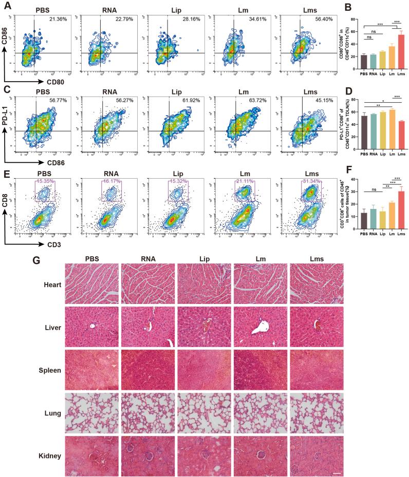
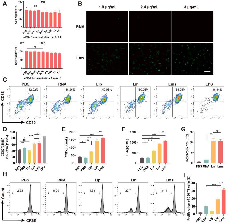
Engaging antigen-presenting cells and T lymphocytes is essential for invigorating the immune system's response to cancer. Nonetheless, challenges such as the low immunogenicity of tumor antigens, the genetic heterogeneity of tumor cells, and the elevated expression of immune checkpoint molecules frequently result in resistance to immunotherapy or enable immune evasion by tumors. To overcome this resistance, we developed a therapeutic tumor vaccine employing cationic liposomes to encapsulate MC38 total RNA alongside PD-L1 siRNA (siPD-L1). The encapsulated total RNA, enriched with tumor mRNA, effectively transduces dendritic cells (DCs), thereby enhancing antigen presentation. The incorporation of siPD-L1 specifically targets and diminishes PD-L1 expression on both DCs and tumor cells, synergistically amplifying the cytotoxic capabilities of CD8 T cells. Furthermore, cationic liposomes play dual roles as carriers crucial for preserving the integrity of nucleic acids for antigen translation and as inhibitors of autophagy-a process essential for both promoting antigen cross-presentation and revitalizing MHC-I expression on tumor cells, thereby increasing their immunogenicity. This cationic liposomal vaccine represents a promising strategy in cancer immunotherapy, launching a multidimensional offensive against tumor cells that enhances cytotoxic T lymphocyte (CTL) activation and prevents tumor immune evasion.

摘要

激活抗原呈递细胞和T淋巴细胞对于增强免疫系统对癌症的反应至关重要。然而,诸如肿瘤抗原免疫原性低、肿瘤细胞基因异质性以及免疫检查点分子表达升高之类的挑战,常常导致对免疫疗法产生抗性或使肿瘤能够逃避免疫监视。为了克服这种抗性,我们开发了一种治疗性肿瘤疫苗,该疫苗采用阳离子脂质体将MC38总RNA与PD-L1小干扰RNA(siPD-L1)一起封装。封装的总RNA富含肿瘤信使核糖核酸(mRNA),能有效地转导树突状细胞(DC),从而增强抗原呈递。siPD-L1的加入特异性地靶向并降低DC和肿瘤细胞上PD-L1的表达,协同增强CD8 T细胞的细胞毒性能力。此外,阳离子脂质体发挥双重作用,既是用于保存核酸完整性以进行抗原翻译的关键载体,又是自噬抑制剂——自噬是促进抗原交叉呈递和恢复肿瘤细胞上MHC-I表达(从而增加其免疫原性)所必需的过程。这种阳离子脂质体疫苗是癌症免疫治疗中一种很有前景的策略,它对肿瘤细胞发起多维度攻击,增强细胞毒性T淋巴细胞(CTL)的激活并防止肿瘤免疫逃逸。

https://cdn.ncbi.nlm.nih.gov/pmc/blobs/557a/11926701/ace1b3eddf2b/ga1.jpg

文献AI研究员

20分钟写一篇综述,助力文献阅读效率提升50倍。

立即体验

用中文搜PubMed

大模型驱动的PubMed中文搜索引擎

马上搜索

文档翻译

学术文献翻译模型,支持多种主流文档格式。

立即体验