Suppr超能文献

标准小鼠饮食会导致感染性和非感染性结肠炎在严重程度上出现差异。

Standard mouse diets lead to differences in severity in infectious and non-infectious colitis.

作者信息

Denny Joshua E, Flores Julia N, Mdluli Nontokozo V, Abt Michael C

机构信息

Department of Microbiology, Perelman School of Medicine, University of Pennsylvania, Philadelphia, Pennsylvania, USA.

Division of Infectious Disease, Department of Pediatrics, The Children's Hospital of Philadelphia, Philadelphia, Pennsylvania, USA.

出版信息

mBio. 2025 Apr 9;16(4):e0330224. doi: 10.1128/mbio.03302-24. Epub 2025 Mar 24.

Abstract

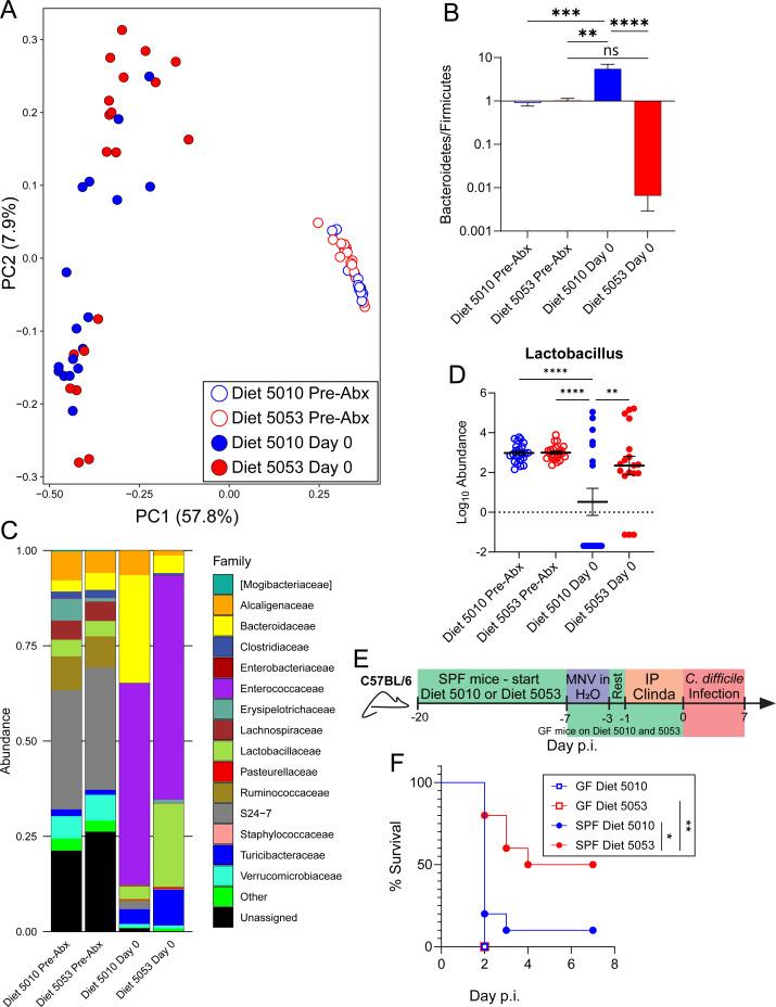
infects the large intestine and can result in debilitating and potentially fatal colitis. The intestinal microbiota is a major factor influencing the severity of disease following infection. Factors like diet that shape microbiota composition and function may modulate colitis. Here, we report that mice fed two distinct standard mouse chows (LabDiet 5010 and LabDiet 5053) exhibited significantly different susceptibility to severe infection. Both diets are grain-based with comparable profiles of macro and micronutrient composition. Diet 5010-fed mice had severe morbidity and mortality compared to Diet 5053-fed mice despite no differences in colonization or toxin production. Furthermore, Diet 5053 protected mice from toxin-induced epithelial damage. This protection was microbiota-dependent as germ-free mice or mice harboring a reduced diversity microbiota fed Diet 5053 were not protected from severe infection. However, cohousing with mice harboring a complex microbiota restored the protective capacity of Diet 5053 but not Diet 5010. Metabolomic profiling revealed distinct metabolic capacities between Diet 5010- and Diet 5053-fed intestinal microbiotas. Diet 5053-mediated protection extended beyond infection as Diet 5053-fed mice displayed less severe dextran sodium sulfate-induced colitis than Diet 5010-fed mice, highlighting a potentially broader capacity for Diet 5053 to limit colitis. These findings demonstrate that standard diet formulations in combination with the host microbiota can drive variability in severity of infectious and non-infectious murine colitis systems, and that diet holds therapeutic potential to limit the severity of infection through modulating the functional capacity of the microbiota.IMPORTANCEDiet is a major modulator of the microbiota and intestinal health. This report finds that two different standard mouse diets starkly alter the severity of colitis observed in a pathogen-mediated () and non-infectious (dextran sodium sulfate) mouse colitis experimental systems. These findings in part explain study-to-study variability using these mouse systems to study disease. Since the gut microbiota plays a key role in intestinal homeostasis, diet-derived modulation of the microbiota is a promising avenue to control disease driven by intestinal inflammation and may represent a potential intervention strategy for at-risk patients.

摘要

感染大肠,可导致使人虚弱并可能致命的结肠炎。肠道微生物群是影响感染后疾病严重程度的主要因素。饮食等塑造微生物群组成和功能的因素可能会调节结肠炎。在此,我们报告,喂食两种不同标准小鼠饲料(LabDiet 5010和LabDiet 5053)的小鼠对严重感染表现出显著不同的易感性。两种饲料均以谷物为基础,宏量和微量营养素组成相当。与喂食Diet 5053的小鼠相比,喂食Diet 5010的小鼠有严重的发病率和死亡率,尽管在定殖或毒素产生方面没有差异。此外,Diet 5053可保护小鼠免受毒素诱导的上皮损伤。这种保护依赖于微生物群,因为无菌小鼠或喂食Diet 5053且微生物群多样性降低的小鼠不能免受严重感染。然而,与具有复杂微生物群的小鼠同笼饲养可恢复Diet 5053的保护能力,但不能恢复Diet 5010的保护能力。代谢组学分析揭示了喂食Diet 5010和Diet 5053的肠道微生物群之间不同的代谢能力。Diet 5053介导的保护作用不仅限于感染,因为喂食Diet 5053的小鼠比喂食Diet 5010的小鼠表现出较轻的葡聚糖硫酸钠诱导的结肠炎,这突出了Diet 5053在限制结肠炎方面可能具有更广泛的能力。这些发现表明,标准饮食配方与宿主微生物群相结合可导致感染性和非感染性小鼠结肠炎系统严重程度的差异,并且饮食具有通过调节微生物群的功能能力来限制感染严重程度的治疗潜力。重要性饮食是微生物群和肠道健康的主要调节因素。本报告发现,两种不同的标准小鼠饲料在病原体介导的()和非感染性(葡聚糖硫酸钠)小鼠结肠炎实验系统中显著改变了观察到的结肠炎严重程度。这些发现在一定程度上解释了使用这些小鼠系统研究疾病时研究之间的差异。由于肠道微生物群在肠道稳态中起关键作用,饮食对微生物群的调节是控制由肠道炎症驱动的疾病的一个有前途的途径,并且可能代表对高危患者的一种潜在干预策略。

https://cdn.ncbi.nlm.nih.gov/pmc/blobs/c3e3/11980566/82fc6848bc3b/mbio.03302-24.f001.jpg

文献AI研究员

20分钟写一篇综述,助力文献阅读效率提升50倍。

立即体验

用中文搜PubMed

大模型驱动的PubMed中文搜索引擎

马上搜索

文档翻译

学术文献翻译模型,支持多种主流文档格式。

立即体验