Suppr超能文献

体育锻炼可减少骨骼肌中的细胞衰老及相关的胰岛素抵抗。

Physical training reduces cell senescence and associated insulin resistance in skeletal muscle.

作者信息

Podraza-Farhanieh Agnieszka, Spinelli Rosa, Zatterale Federica, Nerstedt Annika, Gogg Silvia, Blüher Matthias, Smith Ulf

机构信息

Lundberg Laboratory for Diabetes Research, Department of Molecular and Clinical Medicine, Sahlgrenska Academy, University of Gothenburg, Gothenburg, 41345, Sweden.

Lundberg Laboratory for Diabetes Research, Department of Molecular and Clinical Medicine, Sahlgrenska Academy, University of Gothenburg, Gothenburg, 41345, Sweden; Department of Translational Medical Sciences, Federico II University of Naples, Naples, 80131, Italy.

出版信息

Mol Metab. 2025 May;95:102130. doi: 10.1016/j.molmet.2025.102130. Epub 2025 Mar 22.

Abstract

BACKGROUND

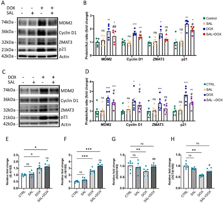
Cell senescence (CS) is a key aging process that leads to irreversible cell cycle arrest and an altered secretory phenotype. In skeletal muscle (SkM), the accumulation of senescent cells contributes to sarcopenia. Despite exercise being a known intervention for maintaining SkM function and metabolic health, its effects on CS remain poorly understood.

OBJECTIVES

This study aimed to investigate the impact of exercise on CS in human SkM by analyzing muscle biopsies from young, normal-weight individuals and middle-aged individuals with obesity, both before and after exercise intervention.

METHODS

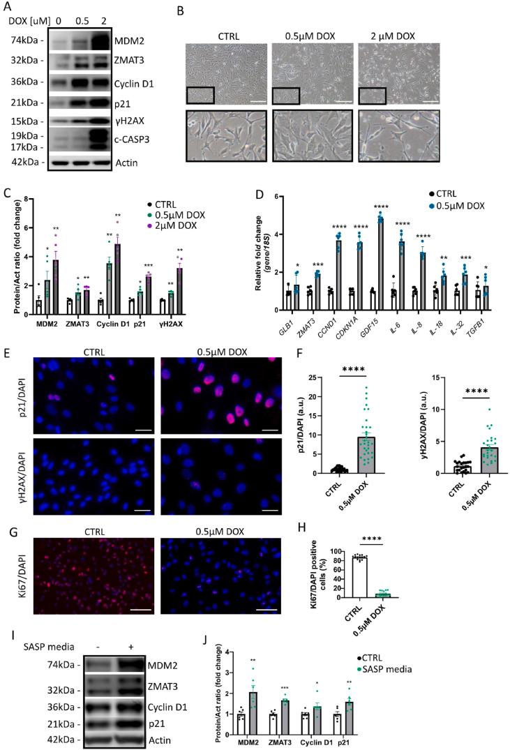
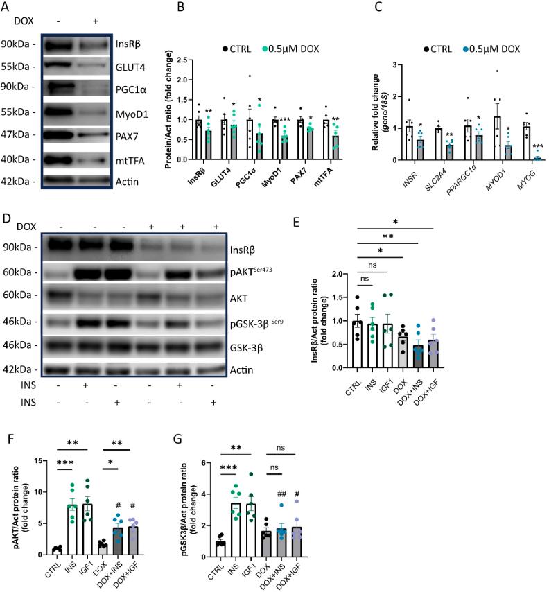
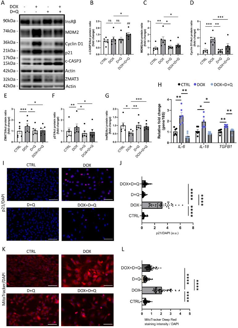
Muscle biopsies were collected from both groups before and after an exercise intervention. CS markers, insulin sensitivity (measured with euglycemic clamp), and satellite cell markers were analyzed. Additionally, in vitro experiments were conducted to evaluate the effects of cellular senescence on human satellite cells, focusing on key regulatory genes and insulin signaling.

RESULTS

Individuals with obesity showed significantly elevated CS markers, along with reduced expression of GLUT4 and PAX7, indicating impaired insulin action and regenerative potential. Exercise improved insulin sensitivity, reduced CS markers, and activated satellite cell response in both groups. In vitro experiments revealed that senescence downregulated key regulatory genes in satellite cells and impaired insulin signaling by reducing the Insulin Receptor β-subunit.

CONCLUSIONS

These findings highlight the role of CS in regulating insulin sensitivity in SkM and underscore the therapeutic potential of exercise in mitigating age- and obesity-related muscle dysfunction. Targeting CS through exercise or senolytic agents could offer a promising strategy for improving metabolic health and combating sarcopenia, particularly in at-risk populations.

摘要

背景

细胞衰老(CS)是一个关键的衰老过程,会导致不可逆的细胞周期停滞和分泌表型改变。在骨骼肌(SkM)中,衰老细胞的积累会导致肌肉减少症。尽管运动是维持SkM功能和代谢健康的已知干预措施,但其对CS的影响仍知之甚少。

目的

本研究旨在通过分析运动干预前后年轻、体重正常个体以及肥胖中年个体的肌肉活检样本,探讨运动对人类SkM中CS的影响。

方法

在运动干预前后从两组中采集肌肉活检样本。分析CS标志物、胰岛素敏感性(用正常血糖钳夹法测量)和卫星细胞标志物。此外,进行体外实验以评估细胞衰老对人类卫星细胞的影响,重点关注关键调节基因和胰岛素信号传导。

结果

肥胖个体的CS标志物显著升高,同时GLUT4和PAX7的表达降低,表明胰岛素作用和再生潜力受损。运动改善了两组的胰岛素敏感性,降低了CS标志物,并激活了卫星细胞反应。体外实验表明,衰老下调了卫星细胞中的关键调节基因,并通过减少胰岛素受体β亚基损害了胰岛素信号传导。

结论

这些发现突出了CS在调节SkM胰岛素敏感性中的作用,并强调了运动在减轻与年龄和肥胖相关的肌肉功能障碍方面的治疗潜力。通过运动或衰老细胞溶解剂靶向CS可能为改善代谢健康和对抗肌肉减少症提供一种有前景的策略,特别是在高危人群中。

https://cdn.ncbi.nlm.nih.gov/pmc/blobs/b8bf/11994356/93977bc16f9c/gr1.jpg

文献AI研究员

20分钟写一篇综述,助力文献阅读效率提升50倍。

立即体验

用中文搜PubMed

大模型驱动的PubMed中文搜索引擎

马上搜索

文档翻译

学术文献翻译模型,支持多种主流文档格式。

立即体验