Suppr超能文献

Clusterin介导的M2巨噬细胞极化:胶质母细胞瘤干细胞中替莫唑胺耐药的一种机制

Clusterin-mediated polarization of M2 macrophages: a mechanism of temozolomide resistance in glioblastoma stem cells.

作者信息

Wen Jianping, Wu Xia, Shu Zhicheng, Wu Dongxu, Yin Zonghua, Chen Minglong, Luo Kun, Liu Kebo, Shen Yulong, Le Yi, Shu Qingxia

机构信息

Department of Neurosurgery, Hunan University of Medicine General Hospital, No. 144, Jinxi South Road, Hecheng District, Huaihua, 418000, Hunan Province, China.

出版信息

Stem Cell Res Ther. 2025 Mar 24;16(1):146. doi: 10.1186/s13287-025-04247-z.

Abstract

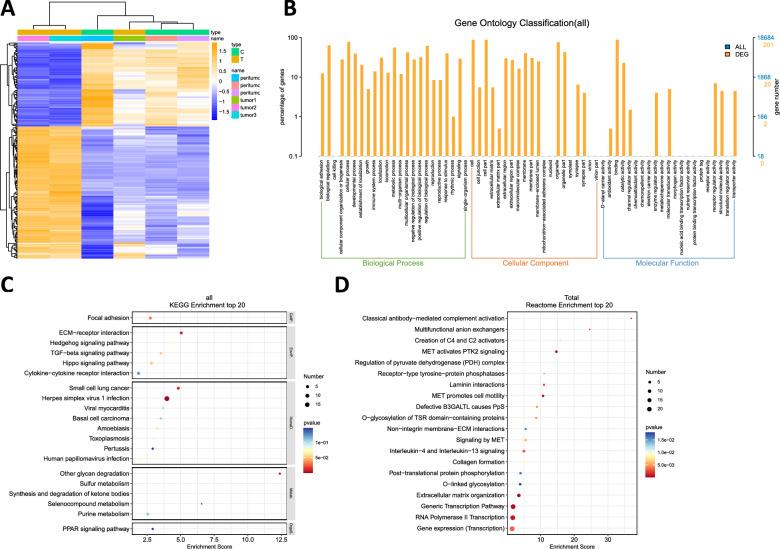
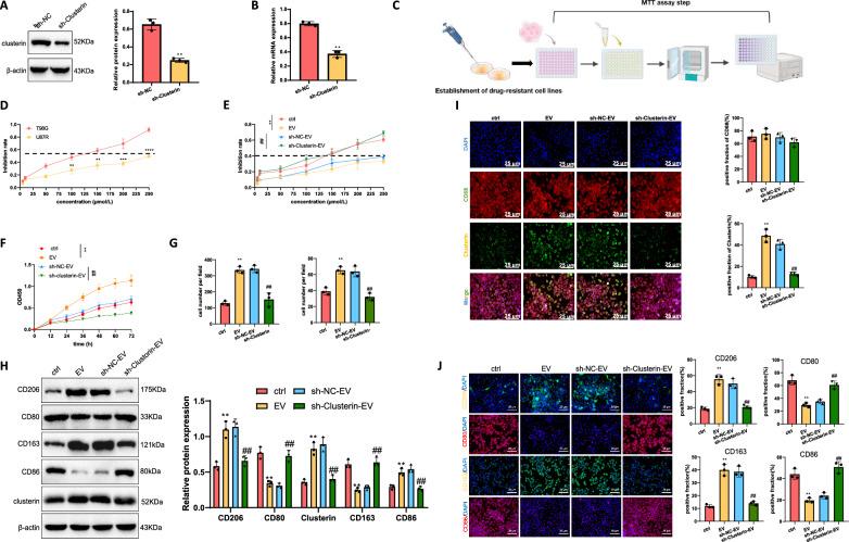
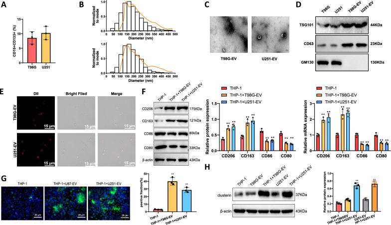
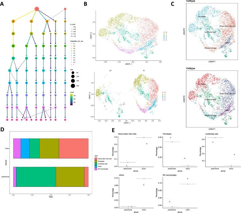
Glioblastoma remains one of the most lethal malignancies, largely due to its resistance to standard chemotherapy such as temozolomide. This study investigates a novel resistance mechanism involving glioblastoma stem cells (GSCs) and the polarization of M2-type macrophages, mediated by the extracellular vesicle (EV)-based transfer of Clusterin. Using 6-week-old male CD34 humanized huHSC-(M-NSG) mice (NM-NSG-017) and glioblastoma cell lines (T98G and U251), we demonstrated that GSC-derived EVs enriched with Clusterin induce M2 macrophage polarization, thereby enhancing temozolomide resistance in glioblastoma cells. Single-cell and transcriptome sequencing revealed close interactions between GSCs and M2 macrophages, highlighting Clusterin as a key mediator. Our findings indicate that Clusterin-rich EVs from GSCs drive glioblastoma cell proliferation and resistance to temozolomide by modulating macrophage phenotypes. Targeting this pathway could potentially reverse resistance mechanisms, offering a promising therapeutic approach for glioblastoma. This study not only sheds light on a critical pathway underpinning glioblastoma resistance but also lays the groundwork for developing therapies targeting the tumor microenvironment. Our results suggest a paradigm shift in understanding glioblastoma resistance, emphasizing the therapeutic potential of disrupting EV-mediated communication in the tumor microenvironment.

摘要

胶质母细胞瘤仍然是最致命的恶性肿瘤之一,这主要归因于其对替莫唑胺等标准化疗的耐药性。本研究调查了一种新的耐药机制,该机制涉及胶质母细胞瘤干细胞(GSCs)和M2型巨噬细胞的极化,由基于细胞外囊泡(EV)的聚集素转移介导。使用6周龄雄性CD34人源化huHSC-(M-NSG)小鼠(NM-NSG-017)和胶质母细胞瘤细胞系(T98G和U251),我们证明富含聚集素的GSC衍生的EV诱导M2巨噬细胞极化,从而增强胶质母细胞瘤细胞对替莫唑胺的耐药性。单细胞和转录组测序揭示了GSCs和M2巨噬细胞之间的密切相互作用,突出了聚集素作为关键介质的作用。我们的研究结果表明,来自GSCs的富含聚集素的EV通过调节巨噬细胞表型驱动胶质母细胞瘤细胞增殖和对替莫唑胺的耐药性。靶向该途径可能逆转耐药机制,为胶质母细胞瘤提供一种有前景的治疗方法。本研究不仅揭示了胶质母细胞瘤耐药的关键途径,也为开发针对肿瘤微环境的疗法奠定了基础。我们的结果表明在理解胶质母细胞瘤耐药方面有一个范式转变,强调了破坏肿瘤微环境中EV介导的通讯的治疗潜力。

https://cdn.ncbi.nlm.nih.gov/pmc/blobs/9b0b/11934612/32fad5a7bbd3/13287_2025_4247_Fig1_HTML.jpg

文献AI研究员

20分钟写一篇综述,助力文献阅读效率提升50倍。

立即体验

用中文搜PubMed

大模型驱动的PubMed中文搜索引擎

马上搜索

文档翻译

学术文献翻译模型,支持多种主流文档格式。

立即体验