Suppr超能文献

在血管岛中诱导SHP2缺失的肿瘤细胞聚集可恢复对MEK/ERK抑制的敏感性。

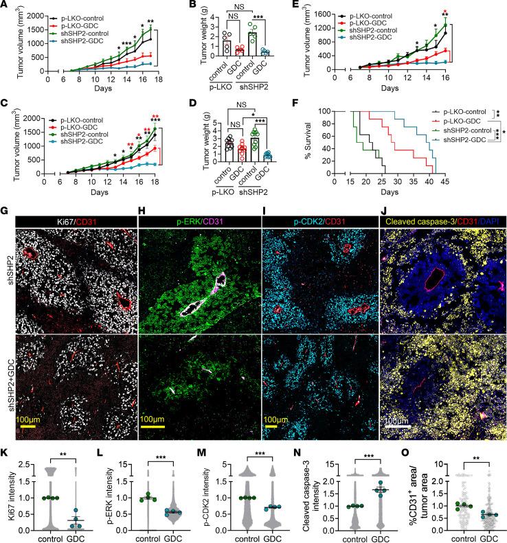
Induced clustering of SHP2-depleted tumor cells in vascular islands restores sensitivity to MEK/ERK inhibition.

作者信息

Wang Yuyi, Ohnuki Hidetaka, Tran Andy D, Wang Dunrui, Ha Taekyu, Feng Jing-Xin, Sim Minji, Barnhill Raymond, Lugassy Claire, Sargen Michael R, Salazar-Cavazos Emanuel, Kruhlak Michael, Tosato Giovanna

机构信息

Laboratory of Cellular Oncology, Center for Cancer Research (CCR), National Cancer Institute (NCI), NIH, and.

Center for Cancer Research Microscopy Core, Laboratory of Cancer Biology and Genetics, NCI, NIH, Bethesda, Maryland, USA.

出版信息

J Clin Invest. 2025 Mar 25;135(10). doi: 10.1172/JCI181609. eCollection 2025 May 15.

Abstract

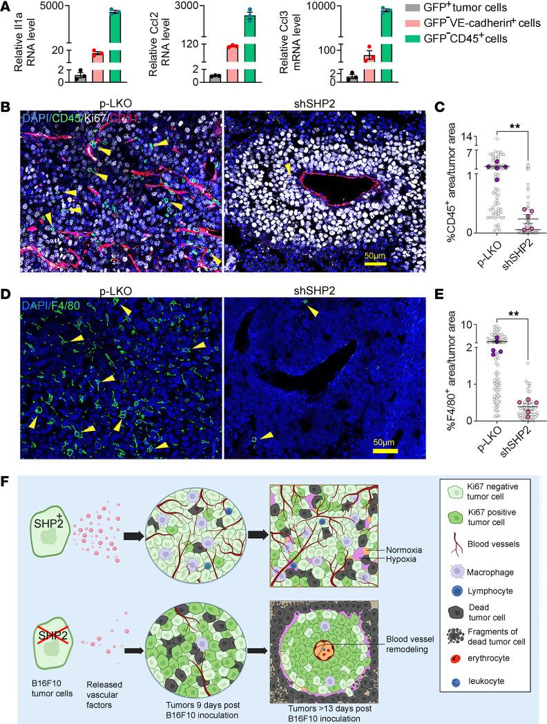
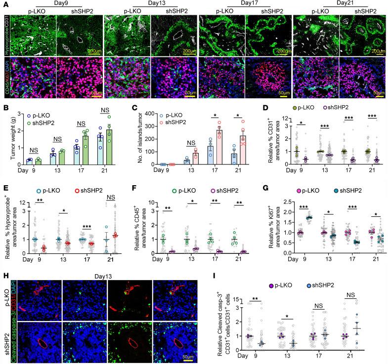
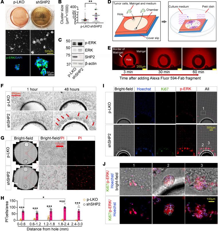
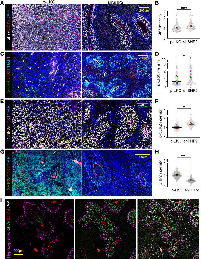
Allosteric inhibitors of the tyrosine phosphatase Src homology 2 domain-containing protein tyrosine phosphatase 2 (SHP2) hold therapeutic promise in cancers with overactive RAS/ERK signaling, but adaptive resistance to SHP2 inhibitors may limit benefits. Here, we utilized tumor cells that proliferate similarly with or without endogenous SHP2 to explore means to overcome this growth independence from SHP2. We found that SHP2 depletion profoundly altered the output of vascular regulators, cytokines, chemokines, and other factors from SHP2 growth-resistant cancer cells. Tumors derived from inoculation of SHP2-depleted, but SHP2 growth-independent, mouse melanoma and colon carcinoma cell lines displayed a typically subverted architecture, in which proliferative tumor cells surrounding a remodeled vessel formed "vascular islands", each limited by surrounding hypoxic and dead tumor tissue, where inflammatory blood cells were limited. Although vascular islands generally reflect protected sanctuaries for tumor cells, we found that vascular island-resident, highly proliferative, SHP2-depleted tumor cells acquired an increased sensitivity to blockage of MEK/ERK signaling, resulting in reduced tumor growth. Our results show that the response to targeted therapies in resistant tumor cells was controlled by tumor cell-induced vascular changes and tumor architectural reorganization, providing a compelling approach to elicit tumor responses by exploiting tumor- and endothelium-dependent biochemical changes.

摘要

含Src同源2结构域的蛋白酪氨酸磷酸酶2(SHP2)的变构抑制剂在RAS/ERK信号过度活跃的癌症中具有治疗前景,但对SHP2抑制剂的适应性耐药可能会限制其疗效。在此,我们利用无论有无内源性SHP2都能相似增殖的肿瘤细胞,探索克服这种对SHP2生长独立性的方法。我们发现,SHP2缺失深刻改变了SHP2生长抗性癌细胞中血管调节因子、细胞因子、趋化因子及其他因子的输出。接种SHP2缺失但SHP2生长独立的小鼠黑色素瘤和结肠癌细胞系所形成的肿瘤呈现出典型的结构紊乱,其中围绕重塑血管的增殖性肿瘤细胞形成“血管岛”,每个血管岛都被周围缺氧和坏死的肿瘤组织所限制,且炎症血细胞数量有限。尽管血管岛通常反映了肿瘤细胞的保护 sanctuary,但我们发现,驻留在血管岛中的、高度增殖的、SHP2缺失的肿瘤细胞对MEK/ERK信号阻断的敏感性增加,导致肿瘤生长减缓。我们的结果表明,耐药肿瘤细胞对靶向治疗的反应受肿瘤细胞诱导的血管变化和肿瘤结构重组的控制,这为通过利用肿瘤和内皮细胞依赖的生化变化来引发肿瘤反应提供了一种引人注目的方法。

https://cdn.ncbi.nlm.nih.gov/pmc/blobs/d29a/12077907/6179d256cb8a/jci-135-181609-g248.jpg

文献AI研究员

20分钟写一篇综述,助力文献阅读效率提升50倍。

立即体验

用中文搜PubMed

大模型驱动的PubMed中文搜索引擎

马上搜索

文档翻译

学术文献翻译模型,支持多种主流文档格式。

立即体验