Suppr超能文献

在表达Gli1的细胞中消耗Yes相关蛋白可减轻腹膜透析诱导的腹膜纤维化。

Depleting Yes-Associated Protein in Gli1-Expressing Cells Attenuates Peritoneal Dialysis-Induced Peritoneal Fibrosis.

作者信息

Wu Chia-Lin, Hsu Jhih-Wen, Chan Ya-Chi, Yu Jenn-Yah, Tsai Yi-Liang, Tarng Der-Cherng

机构信息

Department of Post-Baccalaureate Medicine, College of Medicine, National Chung Hsing University, Taichung, Taiwan.

School of Medicine, Chung Shan Medical University, Taichung, Taiwan.

出版信息

J Cell Mol Med. 2025 Mar;29(6):e70516. doi: 10.1111/jcmm.70516.

Abstract

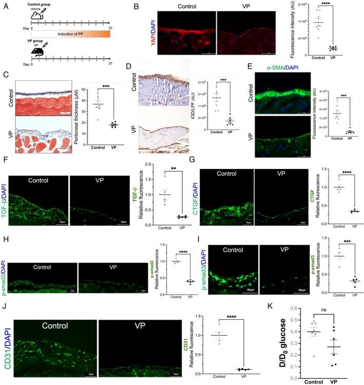
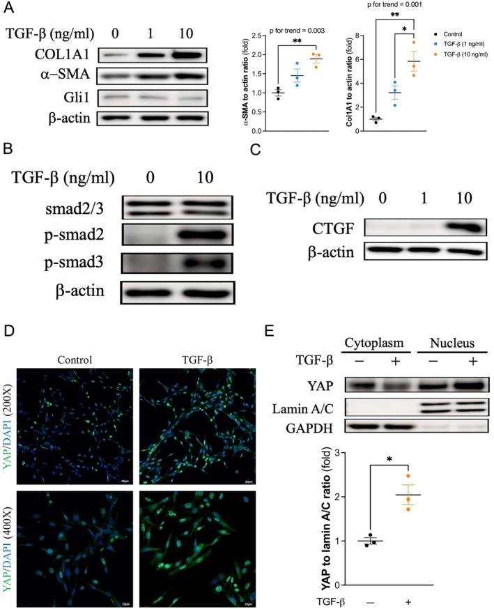
Long-term peritoneal dialysis (PD) leads to peritoneal damage and chronic inflammation, resulting in peritoneal fibrosis (PF). Emerging evidence suggests that yes-associated protein (YAP) is a key player in fibrogenesis across various organs. However, its role in PD-induced PF remains unclear. We used NIH/3T3 cells, primary mouse fibroblasts, and conditional YAP knockout (CKO) mice with glioma-associated oncogene 1 (Gli1)-specific YAP deletion. The effects of YAP knockdown and verteporfin, a YAP inhibitor, on fibroblast-to-mesenchymal transition (FMT) and angiogenesis were evaluated. Transforming growth factor-beta (TGF-β) induced YAP expression and promoted fibroblast-to-myofibroblast transition (FMT) in 3T3 fibroblasts, upregulating collagen 1A1, α-smooth muscle actin (α-SMA), and connective tissue growth factor (CTGF). YAP knockdown and verteporfin treatment reduced these FMT markers and inhibited smad2/3 phosphorylation. In vivo, YAP and Gli1-expressing cells were upregulated in PD-induced PF. Conditional YAP knockout in Gli1 cells and verteporfin treatment significantly reduced fibrosis and α-SMA, collagen 1, TGF-β, CTGF, and phosphorylated smad2/3 expression in the peritoneum and peritoneal angiogenesis. YAP plays a pivotal role in FMT during PD-induced PF. Conditional YAP deletion in Gli1-expressing cells and verteporfin treatment represent promising antifibrotic strategies for long-term PD patients.

摘要

长期腹膜透析(PD)会导致腹膜损伤和慢性炎症,进而引发腹膜纤维化(PF)。新出现的证据表明,Yes相关蛋白(YAP)是多种器官纤维化形成的关键因素。然而,其在PD诱导的PF中的作用仍不清楚。我们使用了NIH/3T3细胞、原代小鼠成纤维细胞以及胶质瘤相关致癌基因1(Gli1)特异性YAP缺失的条件性YAP基因敲除(CKO)小鼠。评估了YAP基因敲低和YAP抑制剂维替泊芬对成纤维细胞向间充质细胞转化(FMT)和血管生成的影响。转化生长因子-β(TGF-β)诱导3T3成纤维细胞中YAP表达并促进其向肌成纤维细胞转化(FMT),上调胶原蛋白1A1、α-平滑肌肌动蛋白(α-SMA)和结缔组织生长因子(CTGF)。YAP基因敲低和维替泊芬处理降低了这些FMT标志物并抑制了smad2/3磷酸化。在体内,PD诱导的PF中YAP和Gli1表达细胞上调。Gli1细胞中的条件性YAP基因敲除和维替泊芬处理显著降低了腹膜纤维化以及α-SMA、胶原蛋白1、TGF-β、CTGF和磷酸化smad2/3的表达,并减少了腹膜血管生成。YAP在PD诱导的PF的FMT过程中起关键作用。Gli1表达细胞中的条件性YAP缺失和维替泊芬处理是长期PD患者有前景的抗纤维化策略。

https://cdn.ncbi.nlm.nih.gov/pmc/blobs/e063/11936727/71bca5b5ed77/JCMM-29-e70516-g006.jpg

文献AI研究员

20分钟写一篇综述,助力文献阅读效率提升50倍。

立即体验

用中文搜PubMed

大模型驱动的PubMed中文搜索引擎

马上搜索

文档翻译

学术文献翻译模型,支持多种主流文档格式。

立即体验