Suppr超能文献

严重急性呼吸综合征冠状病毒2(SARS-CoV-2)mRNA疫苗在单核细胞衍生巨噬细胞中的持续表观遗传记忆

Persistent epigenetic memory of SARS-CoV-2 mRNA vaccination in monocyte-derived macrophages.

作者信息

Simonis Alexander, Theobald Sebastian J, Koch Anna E, Mummadavarapu Ram, Mudler Julie M, Pouikli Andromachi, Göbel Ulrike, Acton Richard, Winter Sandra, Albus Alexandra, Holzmann Dmitriy, Albert Marie-Christine, Hallek Michael, Walczak Henning, Ulas Thomas, Koch Manuel, Tessarz Peter, Hänsel-Hertsch Robert, Rybniker Jan

机构信息

Department I of Internal Medicine, Faculty of Medicine and University Hospital Cologne, University of Cologne, Cologne, 50937, Germany.

Center for Molecular Medicine Cologne (CMMC), Faculty of Medicine and University Hospital Cologne, University of Cologne, Cologne, 50931, Germany.

出版信息

Mol Syst Biol. 2025 Apr;21(4):341-360. doi: 10.1038/s44320-025-00093-6. Epub 2025 Mar 25.

Abstract

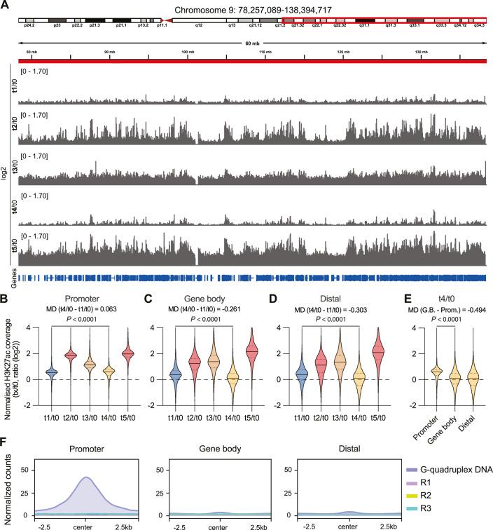
Immune memory plays a critical role in the development of durable antimicrobial immune responses. How precisely mRNA vaccines train innate immune cells to shape protective host defense mechanisms remains unknown. Here we show that SARS-CoV-2 mRNA vaccination significantly establishes histone H3 lysine 27 acetylation (H3K27ac) at promoters of human monocyte-derived macrophages, suggesting epigenetic memory. However, we found that two consecutive vaccinations were required for the persistence of H3K27ac, which matched with pro-inflammatory innate immune-associated transcriptional changes and antigen-mediated cytokine secretion. H3K27ac at promoter regions were preserved for six months and a single mRNA booster vaccine potently restored their levels and release of macrophage-derived cytokines. Interestingly, we found that H3K27ac at promoters is enriched for G-quadruplex DNA secondary structure-forming sequences in macrophage-derived nucleosome-depleted regions, linking epigenetic memory to nucleic acid structure. Collectively, these findings reveal that mRNA vaccines induce a highly dynamic and persistent training of innate immune cells enabling a sustained pro-inflammatory immune response.

摘要

免疫记忆在持久的抗微生物免疫反应的发展中起着关键作用。mRNA疫苗如何精确地训练先天免疫细胞以形成保护性宿主防御机制仍不清楚。在这里,我们表明,SARS-CoV-2 mRNA疫苗显著地在人单核细胞衍生巨噬细胞的启动子处建立组蛋白H3赖氨酸27乙酰化(H3K27ac),提示表观遗传记忆。然而,我们发现H3K27ac的持续存在需要连续两次接种,这与促炎先天免疫相关的转录变化和抗原介导的细胞因子分泌相匹配。启动子区域的H3K27ac持续了六个月,单次mRNA加强疫苗有力地恢复了它们的水平以及巨噬细胞衍生细胞因子的释放。有趣的是,我们发现在巨噬细胞衍生的核小体缺失区域,启动子处的H3K27ac富含形成G-四链体DNA二级结构的序列,将表观遗传记忆与核酸结构联系起来。这些发现共同揭示,mRNA疫苗诱导对先天免疫细胞进行高度动态且持久的训练,从而实现持续的促炎免疫反应。

https://cdn.ncbi.nlm.nih.gov/pmc/blobs/6e11/11965535/7a319f5c1a97/44320_2025_93_Fig1_HTML.jpg

文献AI研究员

20分钟写一篇综述,助力文献阅读效率提升50倍。

立即体验

用中文搜PubMed

大模型驱动的PubMed中文搜索引擎

马上搜索

文档翻译

学术文献翻译模型,支持多种主流文档格式。

立即体验