Suppr超能文献

通过脂质体递送7-脱氢胆固醇诱导辐射性铁死亡

Radiation-induced ferroptosis via liposomal delivery of 7-Dehydrocholesterol.

作者信息

Li Jianwen, Zhan Shuyue, Yang Wei, Zhang He, Ma Xinrui, Chen Fanghui, Li Amy, Tong Pakteema, Jiang Fangchao, Cao Zhengwei, Delahunty Ian, Wang Jiayi, Wu Yufei, Liu Zhi, Li Zibo, Teng Yong, Xu Libin, Xie Jin

机构信息

Department of Chemistry, University of Georgia, Athens, GA, 30602, USA.

Department of Radiology, University of North Carolina at Chapel Hill, Chapel Hill, NC, 27599, USA.

出版信息

J Nanobiotechnology. 2025 Mar 26;23(1):249. doi: 10.1186/s12951-025-03303-3.

Abstract

BACKGROUND

Ferroptosis is an emerging cell death mechanism characterized by uncontrolled lipid peroxidation. However, selectively inducing ferroptosis in cancer cells remains a challenge.

METHODS

We explore an approach that enables ferroptosis induction through external radiation. The key component of this technology is 7-dehydrocholesterol (7DHC), a natural biosynthetic precursor of cholesterol. To facilitate delivery, we demonstrate that 7DHC, like cholesterol, can be incorporated into the lipid layer of liposomes. To enhance targeting, we also introduced NTS, a ligand for the neurotensin receptor 1 (NTSR1), which is overexpressed in multiple malignancies, into liposomes.

RESULTS

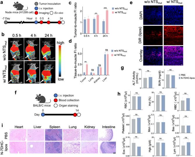
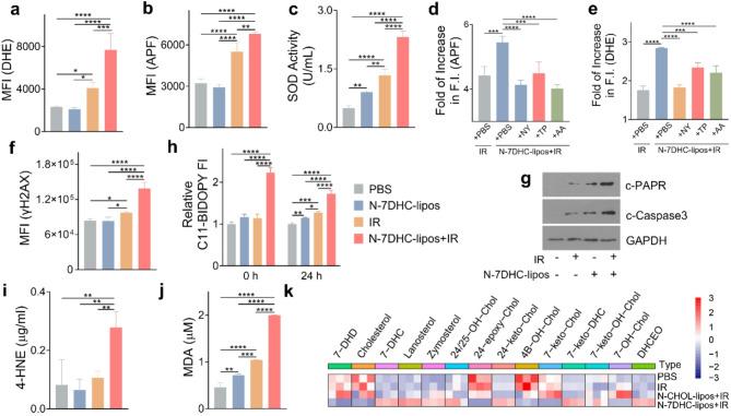
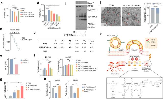
Under radiation, 7DHC reacts with radiation-induced reactive oxygen species (ROS), initiating a radical chain reaction with polyunsaturated fatty acids (PUFAs) in cell membranes. This process results in direct lipid peroxidation and subsequent ferroptotic cell death. In vivo studies demonstrate that NTS-conjugated, 7DHC-loaded liposomes (N-7DHC-lipos) effectively accumulate in tumors and significantly enhance the efficacy of radiation therapy.

CONCLUSION

While conventional radiosensitizers primarily target DNA and its repair mechanisms, our study introduces a strategy to enhance radiotherapy by specifically activating ferroptosis within the irradiated area, thereby minimizing systemic toxicity. Such a strategy of controlled activation of ferroptosis offers a favorable therapeutic index and potentially opens avenues for clinical application.

摘要

背景

铁死亡是一种以不受控制的脂质过氧化为特征的新型细胞死亡机制。然而,在癌细胞中选择性诱导铁死亡仍然是一项挑战。

方法

我们探索了一种通过外部辐射诱导铁死亡的方法。该技术的关键成分是7-脱氢胆固醇(7DHC),它是胆固醇的一种天然生物合成前体。为了便于递送,我们证明7DHC与胆固醇一样,可以掺入脂质体的脂质层中。为了增强靶向性,我们还将神经降压素受体1(NTSR1)的配体NTS引入脂质体,NTSR1在多种恶性肿瘤中过表达。

结果

在辐射下,7DHC与辐射诱导的活性氧(ROS)反应,引发与细胞膜中多不饱和脂肪酸(PUFA)的自由基链反应。这一过程导致直接的脂质过氧化和随后的铁死亡细胞死亡。体内研究表明,NTS偶联、负载7DHC的脂质体(N-7DHC-lipos)有效地在肿瘤中积累,并显著提高放射治疗的疗效。

结论

虽然传统的放射增敏剂主要靶向DNA及其修复机制,但我们的研究引入了一种策略,通过在照射区域内特异性激活铁死亡来增强放射治疗,从而将全身毒性降至最低。这种可控激活铁死亡的策略具有良好的治疗指数,并可能为临床应用开辟途径。

https://cdn.ncbi.nlm.nih.gov/pmc/blobs/06ec/11938788/e4324f94fcba/12951_2025_3303_Fig1_HTML.jpg

文献AI研究员

20分钟写一篇综述,助力文献阅读效率提升50倍。

立即体验

用中文搜PubMed

大模型驱动的PubMed中文搜索引擎

马上搜索

文档翻译

学术文献翻译模型,支持多种主流文档格式。

立即体验