Suppr超能文献

低温胁迫下两种黑麦的比较转录组分析

Comparative Transcriptome Analysis of Two Types of Rye Under Low-Temperature Stress.

作者信息

Li Haonan, Zhao Jiahuan, Zhang Weiyong, He Ting, Meng Dexu, Lu Yue, Zhou Shuge, Wang Xiaoping, Zhao Haibin

机构信息

Key Laboratory of Molecular Cell Genetics and Genetic Breeding in Heilongjiang Province, College of Life Science and Technology, Harbin 150086, China.

Pratacultural Research Institute, Heilongjiang Academy of Agricultural Sciences, Harbin 150086, China.

出版信息

Curr Issues Mol Biol. 2025 Mar 3;47(3):171. doi: 10.3390/cimb47030171.

Abstract

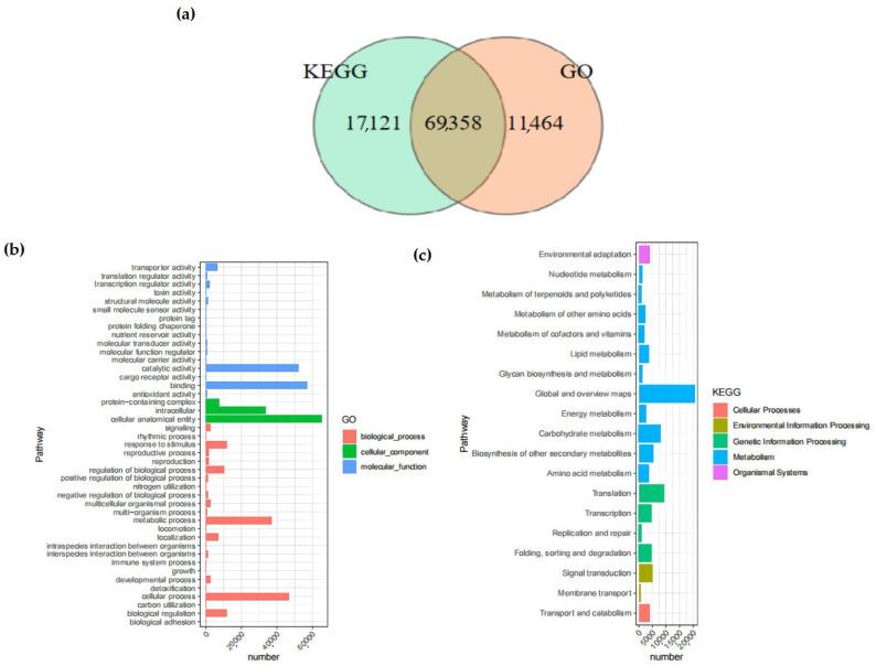
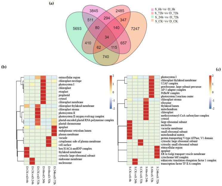
Wheat is a crucial food crop, and low-temperature stress can severely disrupt its growth and development, ultimately leading to a substantial reduction in wheat yield. Understanding the cold-resistant genes of wheat and their action pathways is essential for revealing the cold-resistance mechanism of wheat, enhancing its yield and quality in low-temperature environments, and ensuring global food security. Rye ( L.), on the other hand, has excellent cold resistance in comparison to some other crops. By studying the differential responses of different rye varieties to low-temperature stress at the transcriptome level, we aim to identify key genes and regulatory mechanisms related to cold tolerance. This knowledge can not only deepen our understanding of the molecular basis of rye's cold resistance but also provide valuable insights for improving the cold tolerance of other crops through genetic breeding strategies. In this study, young leaves of two rye varieties, namely "winter" rye and "victory" rye, were used as experimental materials. Leaf samples of both types were treated at 4 °C for 0, 6, 24, and 72 h and then underwent RNA-sequencing. A total of 144,371 Unigenes were reconstituted. The Unigenes annotated in the NR, GO, KEGG, and KOG databases accounted for 79.39%, 55.98%, 59.90%, and 56.28%, respectively. A total of 3013 Unigenes were annotated as transcription factors (TFs), mainly belonging to the MYB family and the bHLH family. A total of 122,065 differentially expressed genes (DEGs) were identified and annotated in the GO pathways and KEGG pathways. For DEG analysis, 0 h 4 °C treated samples were controls. With strict criteria ( < 0.05, fold-change > 2 or <0.5, |log(fold-change)| > 1), 122,065 DEGs were identified and annotated in GO and KEGG pathways. Among them, the "Chloroplast thylakoid membrane" and "Chloroplast" pathways were enriched in both the "winter" rye and "victory" rye groups treated with low temperatures, but the degrees of significance were different. Compared with "victory" rye, "winter" rye has more annotated pathways such as the "hydrogen catabolic process". Although the presence of more pathways does not directly prove a more extensive cold-resistant mechanism, these pathways are likely associated with cold tolerance. Our subsequent analysis of gene expression patterns within these pathways, as well as their relationships with known cold-resistance-related genes, suggests that they play important roles in "winter" rye's response to low-temperature stress. For example, genes in the "hydrogen catabolic process" pathway may be involved in regulating cellular redox balance, which is crucial for maintaining cell function under cold stress.

摘要

小麦是一种重要的粮食作物,低温胁迫会严重扰乱其生长发育,最终导致小麦产量大幅下降。了解小麦的抗寒基因及其作用途径对于揭示小麦的抗寒机制、提高其在低温环境下的产量和品质以及确保全球粮食安全至关重要。另一方面,与其他一些作物相比,黑麦具有出色的抗寒性。通过在转录组水平上研究不同黑麦品种对低温胁迫的差异反应,我们旨在鉴定与耐寒性相关的关键基因和调控机制。这些知识不仅可以加深我们对黑麦抗寒分子基础的理解,还可以为通过遗传育种策略提高其他作物的耐寒性提供有价值的见解。在本研究中,选用了两个黑麦品种“冬性”黑麦和“胜利”黑麦的幼叶作为实验材料。两种类型的叶片样本均在4℃下处理0、6、24和72小时,然后进行RNA测序。共组装得到144,371个单基因。在NR、GO、KEGG和KOG数据库中注释的单基因分别占79.39%、55.98%、59.90%和56.28%。共有3013个单基因被注释为转录因子(TFs),主要属于MYB家族和bHLH家族。在GO途径和KEGG途径中鉴定并注释了总共122,065个差异表达基因(DEG)。对于DEG分析,将4℃处理0小时的样本作为对照。采用严格标准(<0.05,倍数变化>2或<0.5,|log(倍数变化)|>1),在GO和KEGG途径中鉴定并注释了122,065个DEG。其中,“叶绿体类囊体膜”和“叶绿体”途径在低温处理的“冬性”黑麦和“胜利”黑麦组中均有富集,但显著程度不同。与“胜利”黑麦相比,“冬性”黑麦有更多注释途径,如“氢分解代谢过程”。虽然更多途径的存在并不能直接证明抗寒机制更广泛,但这些途径可能与耐寒性相关。我们随后对这些途径内基因表达模式及其与已知抗寒相关基因的关系进行的分析表明,它们在“冬性”黑麦对低温胁迫的反应中起重要作用。例如,“氢分解代谢过程”途径中的基因可能参与调节细胞氧化还原平衡,这对于在冷胁迫下维持细胞功能至关重要。

https://cdn.ncbi.nlm.nih.gov/pmc/blobs/1c8d/11941637/5c1cf6ef158a/cimb-47-00171-g001.jpg

文献AI研究员

20分钟写一篇综述,助力文献阅读效率提升50倍。

立即体验

用中文搜PubMed

大模型驱动的PubMed中文搜索引擎

马上搜索

文档翻译

学术文献翻译模型,支持多种主流文档格式。

立即体验