Suppr超能文献

索尼德吉在缺氧条件下抑制急性髓系白血病细胞与骨髓的黏附:一项光镊研究

Sonidegib Inhibits the Adhesion of Acute Myeloid Leukemia to the Bone Marrow in Hypoxia: An Optical Tweezer Study.

作者信息

Gdesz-Birula Katarzyna, Drobczyński Sławomir, Sarat Krystian, Duś-Szachniewicz Kamila

机构信息

Department of Clinical and Experimental Pathology, Institute of General and Experimental Pathology, Wrocław Medical University, 50-368 Wrocław, Poland.

Department of Optics and Photonics, Faculty of Fundamental Problems of Technology, Wrocław University of Science and Technology, 50-370 Wrocław, Poland.

出版信息

Biomedicines. 2025 Feb 25;13(3):578. doi: 10.3390/biomedicines13030578.

Abstract

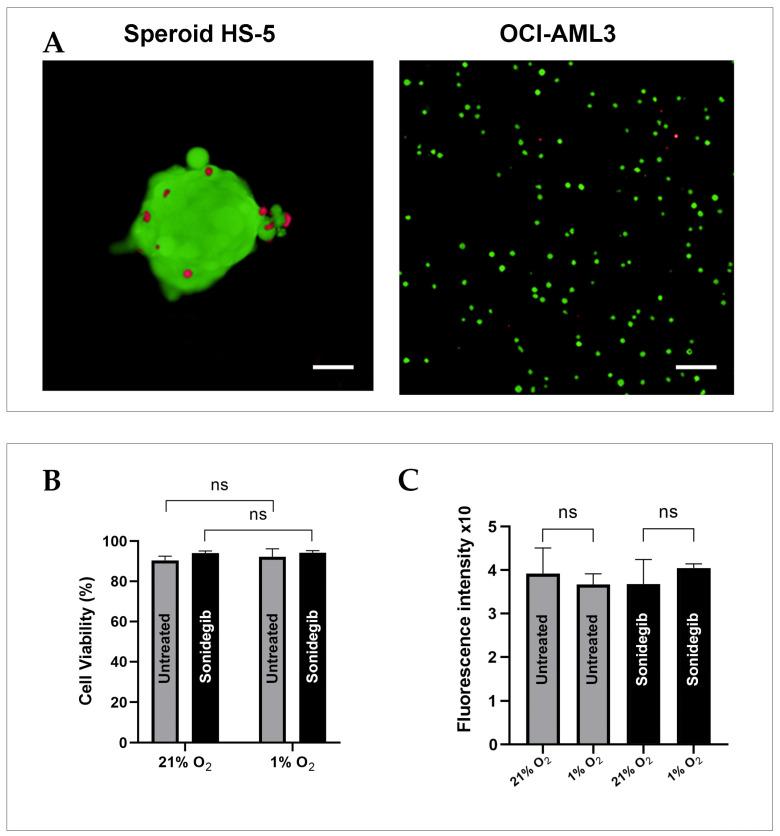
Acute myeloid leukemia (AML) is a heterogeneous disease highly resistant to chemotherapeutic agents. Leukemia stem cells (LSCs) can enter a dormant state and avoid apoptosis in the protective niche of the bone marrow (BM) microenvironment. Moreover, bone marrow stromal cells protect leukemia cells by promoting pro-survival signaling pathways and drug resistance. Therefore, attenuating interactions between leukemia cells and BM cells may have a positive therapeutic effect. In this work, we hypothesized that sondages may inhibit the adhesion of leukemia cells to the bone marrow by inhibiting the Hedgehog (Hh) signaling pathway. The Hedgehog pathway is a key therapeutic target in AML due to its role in leukemic cell growth and survival. We investigated the effects of sonidegib on the adhesion of individual OCI-AML3 cells to a bone marrow stromal spheroid derived from the HS-5 cell line. For this purpose, we precisely determined the minimum cell-to-cell adhesion time using optical tweezers under normoxic (21% of O) and hypoxic (1% of O) conditions. Our results demonstrated that sonidegib significantly increased the minimum cell-to-cell adhesion time necessary for leukemic cells to establish adhesive bonds with bone marrow stromal cells, thereby indicating a reduction in their adhesive properties. Additionally, we showed that sonidegib is particularly effective at hypoxic oxygen concentrations. The results obtained in this study suggest that sonidegib, through its modulation of the Hedgehog signaling pathway, holds promise as a potential therapeutic approach to target leukemic cell adhesion within the bone marrow microenvironment.

摘要

急性髓系白血病(AML)是一种对化疗药物高度耐药的异质性疾病。白血病干细胞(LSCs)可进入休眠状态,并在骨髓(BM)微环境的保护性生态位中避免凋亡。此外,骨髓基质细胞通过促进促生存信号通路和耐药性来保护白血病细胞。因此,减弱白血病细胞与BM细胞之间的相互作用可能具有积极的治疗效果。在这项研究中,我们假设sonidegib可能通过抑制刺猬(Hh)信号通路来抑制白血病细胞与骨髓的黏附。由于Hh信号通路在白血病细胞生长和存活中起作用,它是AML的一个关键治疗靶点。我们研究了sonidegib对单个OCI-AML3细胞与源自HS-5细胞系的骨髓基质球体黏附的影响。为此,我们在常氧(21% O₂)和低氧(1% O₂)条件下,使用光镊精确测定了细胞间最小黏附时间。我们的结果表明,sonidegib显著增加了白血病细胞与骨髓基质细胞建立黏附连接所需的最小细胞间黏附时间,从而表明其黏附特性降低。此外,我们还表明sonidegib在低氧浓度下特别有效。本研究获得的结果表明,sonidegib通过调节Hh信号通路,有望成为一种靶向骨髓微环境中白血病细胞黏附的潜在治疗方法。

https://cdn.ncbi.nlm.nih.gov/pmc/blobs/fc96/11940413/bd884ee95a98/biomedicines-13-00578-g001.jpg

文献AI研究员

20分钟写一篇综述,助力文献阅读效率提升50倍。

立即体验

用中文搜PubMed

大模型驱动的PubMed中文搜索引擎

马上搜索

文档翻译

学术文献翻译模型,支持多种主流文档格式。

立即体验