Suppr超能文献

电针通过孤束核-延髓头端腹外侧区回路调节交感神经以缓解坐骨神经慢性缩窄损伤大鼠的自发痛

Electroacupuncture Regulates Sympathetic Nerve Through the NTS-RVLM Circuit to Relieve Spontaneous Pain in SNI Rats.

作者信息

Chen Wen, Ma Xin, Fu Yi-Ming, Liu Cun-Zhi, Li Hong-Ping, Shi Guang-Xia

机构信息

International Acupuncture and Moxibustion Innovation Institute, Beijing University of Chinese Medicine, Beijing, China.

School of Acupuncture-Moxibustion and Tuina, Shandong University of Traditional Chinese Medicine, Jinan, China.

出版信息

CNS Neurosci Ther. 2025 Mar;31(3):e70327. doi: 10.1111/cns.70327.

Abstract

AIM

Patients suffering from neuropathic pain often experience sympathetic dysfunction. Acupuncture has shown promise in alleviating pain and modulating the activity of the autonomic nervous system. This study aims to explore the potential mechanism through which electroacupuncture (EA) modulates sympathetic nerves to alleviate neuropathic pain.

METHODS

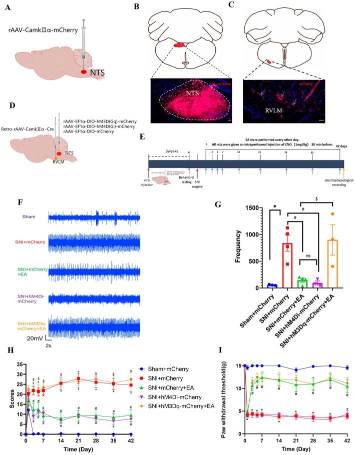
Spared nerve injury (SNI) was utilized to induce neuropathic pain. EA was administered at acupoints Huantiao and Yanglingquan for 30 min every other day after SNI. Pain behavior was evaluated using paw withdrawal thresholds (PWTs) and spontaneous pain scores. Various techniques including immunofluorescence, viral tracing, electrophysiology, and chemogenetic manipulations were employed to investigate the impact of EA on the sympathetic nerves and pain behaviors, specifically through the nucleus tractus solitarii (NTS)-rostral ventrolateral medulla (RVLM) circuit.

RESULTS

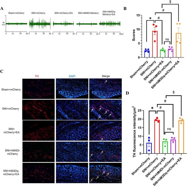
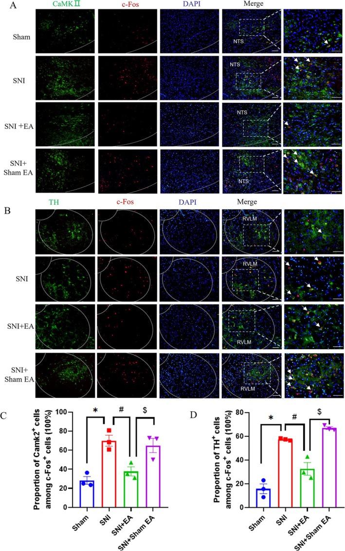
In SNI rats, EA alleviated both mechanical and spontaneous pain, diminished sympathetic nerve excitability, and inhibited sympathetic nerve sprouting within the dorsal root ganglia (DRG), reduced the excitability of glutamatergic neurons in the NTS which project to the RVLM. Chemogenetic inhibition of the NTS-RVLM circuit produced the same effect as EA in spontaneous pain, sympathetic nerve excitability, extracellular discharge frequency in RVLM, but not in mechanical pain. Similarly, chemogenetic activation of the NTS-RVLM circuit negated the analgesic effects of EA on spontaneous pain while not affecting mechanical pain.

CONCLUSIONS

This study suggested that EA alleviates spontaneous pain rather than mechanical pain by regulating the sympathetic nerve activity via the NTS-RVLM circuit.

摘要

目的

患有神经性疼痛的患者常伴有交感神经功能障碍。针灸已显示出缓解疼痛和调节自主神经系统活动的潜力。本研究旨在探讨电针(EA)调节交感神经以减轻神经性疼痛的潜在机制。

方法

采用保留神经损伤(SNI)诱导神经性疼痛。SNI后每隔一天在环跳穴和阳陵泉穴进行30分钟的电针治疗。使用爪部撤离阈值(PWTs)和自发疼痛评分评估疼痛行为。采用免疫荧光、病毒示踪、电生理学和化学遗传学操作等多种技术,研究电针对交感神经和疼痛行为的影响,特别是通过孤束核(NTS)-延髓头端腹外侧区(RVLM)回路。

结果

在SNI大鼠中,电针减轻了机械性和自发性疼痛,降低了交感神经兴奋性,抑制了背根神经节(DRG)内的交感神经芽生,降低了投射到RVLM的NTS中谷氨酸能神经元的兴奋性。化学遗传学抑制NTS-RVLM回路在自发性疼痛、交感神经兴奋性、RVLM细胞外放电频率方面产生了与电针相同的效果,但在机械性疼痛方面未产生相同效果。同样,化学遗传学激活NTS-RVLM回路消除了电针对自发性疼痛的镇痛作用,而不影响机械性疼痛。

结论

本研究表明,电针通过NTS-RVLM回路调节交感神经活动来减轻自发性疼痛而非机械性疼痛。

https://cdn.ncbi.nlm.nih.gov/pmc/blobs/1a7b/11949842/89e17f7d56c1/CNS-31-e70327-g005.jpg

文献AI研究员

20分钟写一篇综述,助力文献阅读效率提升50倍。

立即体验

用中文搜PubMed

大模型驱动的PubMed中文搜索引擎

马上搜索

文档翻译

学术文献翻译模型,支持多种主流文档格式。

立即体验