Suppr超能文献

SB939的作用是通过信号转导和转录激活因子3(STAT3)介导,以抑制乳腺癌细胞转移相关基因。

Effects of SB939 are mediated by STAT3 to inhibit breast cancer cell metastasis-related genes.

作者信息

Qin Chen-Hui, Zhang Shu-Min, Huo Xiao-Ou, Song Ruo-Piao, Ling Jun

机构信息

Department of Oncology, Taiyuan City Central Hospital, Taiyuan, Shanxi 030009, P.R. China.

Clinical Laboratory Department, Shanxi Provincial People's Hospital, Taiyuan, Shanxi 030001, P.R. China.

出版信息

Oncol Lett. 2025 Mar 19;29(5):236. doi: 10.3892/ol.2025.14982. eCollection 2025 May.

Abstract

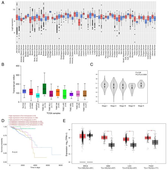
The histone deacetylase inhibitor pracinostat (SB939) may inhibit metastasis of triple-negative breast cancer by downregulating fibronectin (FN1) expression through the STAT3 signaling pathway. SB939 exhibits low cytotoxicity and is a potential targeted agent against breast cancer. The present study investigated the value of STAT3 and FN1 as breast cancer treatment targets and integrated cancer databases and bioinformatics tools to evaluate the effect of SB939 on breast cancer metastasis. Gene Set Enrichment Analysis, Gene Expression Profiling Interactive Analysis, Gene Expression Database of Normal and Tumor Tissues 2, The University of Alabama at Birmingham Cancer data analysis portal, GeneMANIA, Search Tool for the Retrieval of Interacting Genes/Proteins, LinkedOmics and Tumor Immune Estimation Resource databases were used in the present study. SB939 inhibited enrichment of the STAT3 pathway and decreased the expression of FN1. FN1 and STAT3 expression was markedly higher in breast cancer tissues compared with normal tissues. Kaplan-Meier curves demonstrated that increased expression of STAT3 and FN1 was associated with low survival in patients with breast cancer with overall, recurrence-free and disease-specific survival and FN1 having the strongest association with MMP2, which facilitating extracellular matrix degradation and metastatic niche formation. Furthermore, MMP2 exhibits crosstalk STAT3 to induce metastasis of breast cancer cells. To conclude, SB939 may be used as a small molecule compound for the clinical treatment of breast cancer.

摘要

组蛋白去乙酰化酶抑制剂普拉西诺司他(SB939)可能通过STAT3信号通路下调纤连蛋白(FN1)的表达来抑制三阴性乳腺癌的转移。SB939具有低细胞毒性,是一种潜在的乳腺癌靶向治疗药物。本研究探讨了STAT3和FN1作为乳腺癌治疗靶点的价值,并整合癌症数据库和生物信息学工具来评估SB939对乳腺癌转移的影响。本研究使用了基因集富集分析、基因表达谱交互式分析、正常和肿瘤组织基因表达数据库2、阿拉巴马大学伯明翰分校癌症数据分析门户、GeneMANIA、相互作用基因/蛋白质检索工具、LinkedOmics和肿瘤免疫评估资源数据库。SB939抑制了STAT3通路的富集并降低了FN1的表达。与正常组织相比,乳腺癌组织中FN1和STAT3的表达明显更高。Kaplan-Meier曲线表明,STAT3和FN1表达增加与乳腺癌患者的总体生存、无复发生存和疾病特异性生存较低相关,且FN1与MMP2的相关性最强,MMP2促进细胞外基质降解和转移微环境的形成。此外,MMP2与STAT3相互作用以诱导乳腺癌细胞转移。总之,SB939可用作乳腺癌临床治疗的小分子化合物。

https://cdn.ncbi.nlm.nih.gov/pmc/blobs/99d2/11948958/be07689761f5/ol-29-05-14982-g00.jpg

文献AI研究员

20分钟写一篇综述,助力文献阅读效率提升50倍。

立即体验

用中文搜PubMed

大模型驱动的PubMed中文搜索引擎

马上搜索

文档翻译

学术文献翻译模型,支持多种主流文档格式。

立即体验