Suppr超能文献

感觉神经元中由Piezo2感知的背根神经节血管运动引发发作性疼痛。

Vascular motion in the dorsal root ganglion sensed by Piezo2 in sensory neurons triggers episodic pain.

作者信息

Xie Wenrui, Lückemeyer Debora Denardin, Qualls Katherine A, Prudente Arthur Silveira, Berta Temugin, Gu Mingxia, Strong Judith A, Dong Xinzhong, Zhang Jun-Ming

机构信息

Pain Research Center, Department of Anesthesiology, University of Cincinnati College of Medicine, Cincinnati, OH 45267, USA.

Department of Anesthesiology & Perioperative Medicine, David Geffen School of Medicine, University of California, Los Angeles, Los Angeles, CA 90095, USA.

出版信息

Neuron. 2025 Jun 4;113(11):1774-1788.e5. doi: 10.1016/j.neuron.2025.03.006. Epub 2025 Mar 27.

Abstract

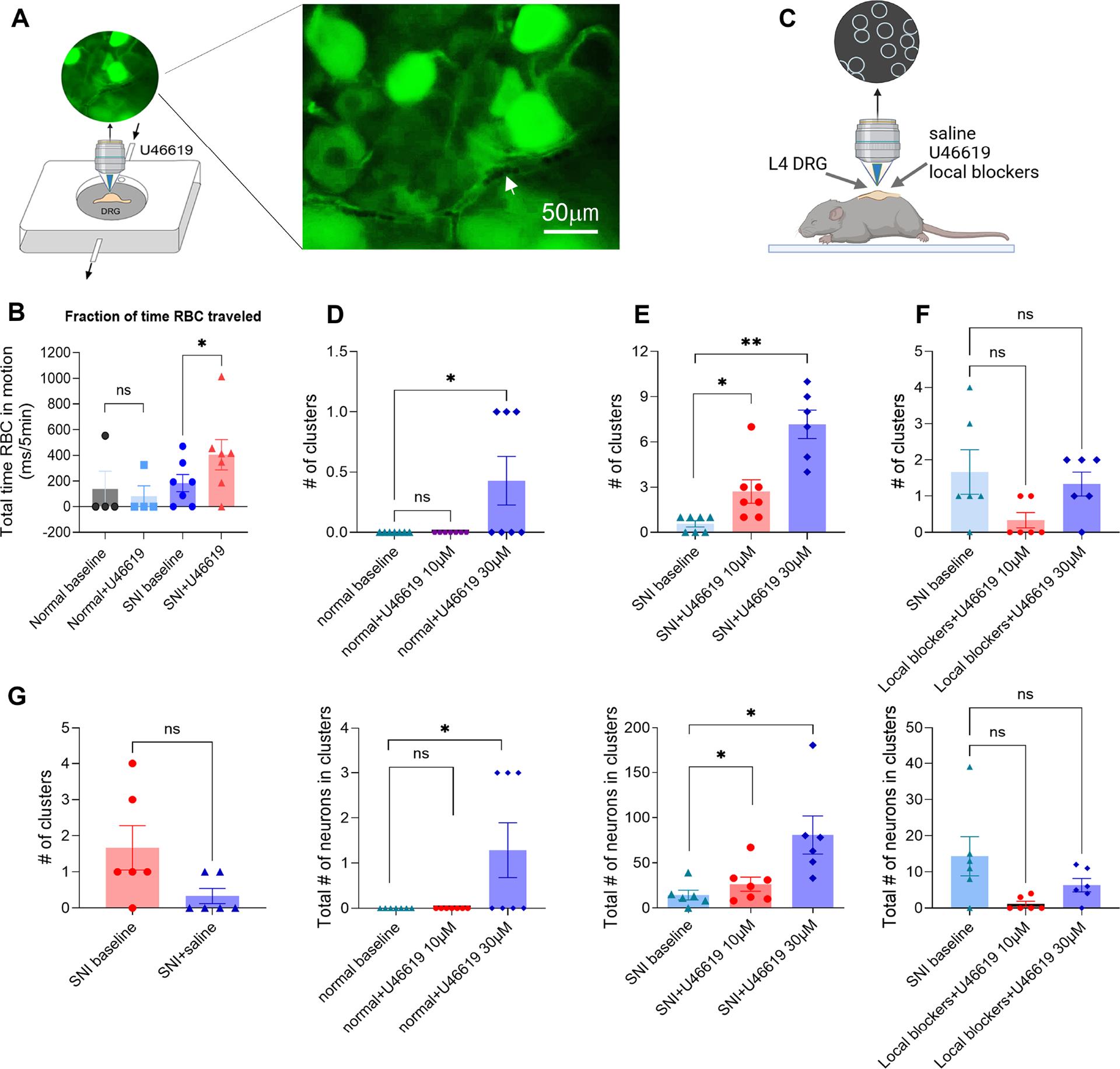
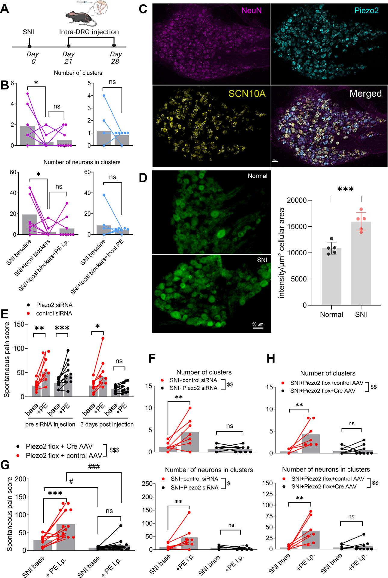
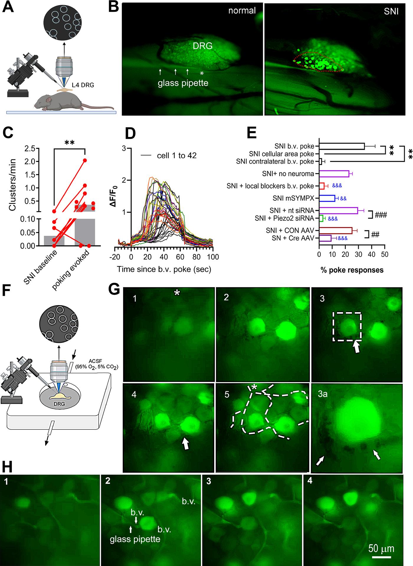
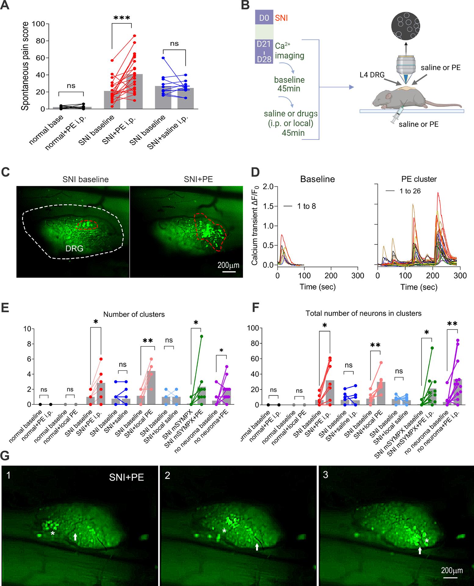
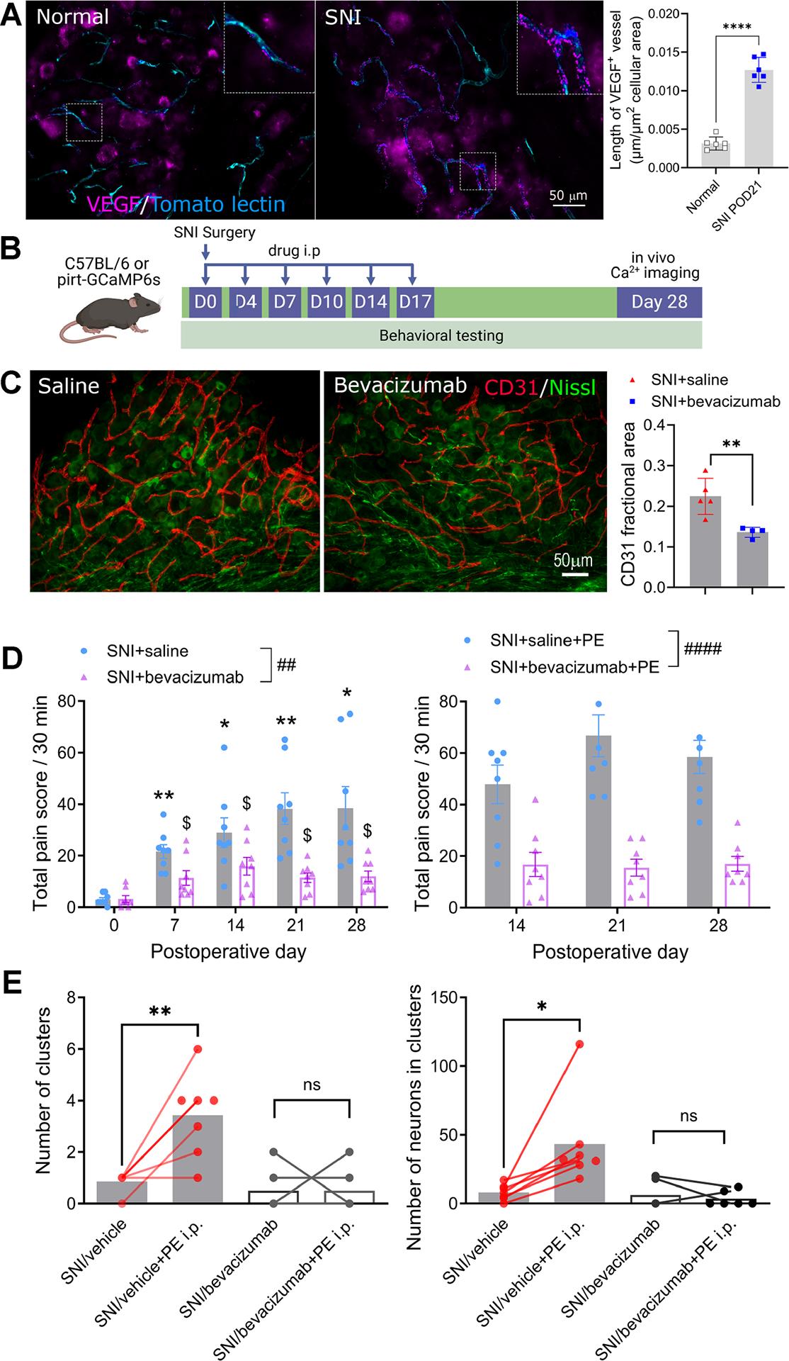
Spontaneous pain, characterized by episodic shooting or stabbing sensations, is a major complaint among neuropathic pain patients, yet its mechanisms remain poorly understood. Recent research indicates a connection between this pain condition and "clustered firing," wherein adjacent sensory neurons fire simultaneously. This study presents evidence that the triggers of spontaneous pain and clustered firing are the dynamic movements of small blood vessels within the nerve-injured sensory ganglion, along with increased blood vessel density/angiogenesis and increased number of pericytes around blood vessels. Pharmacologically or mechanically evoked myogenic vascular responses increase both spontaneous pain and clustered firing in a mouse model of neuropathic pain. The mechanoreceptor Piezo2 in sensory neurons plays a critical role in detecting blood vessel movements. An anti-VEGF monoclonal antibody that inhibits angiogenesis effectively blocks spontaneous pain and clustered firing. These findings suggest targeting Piezo2, angiogenesis, or abnormal vascular dynamics as potential therapeutic strategies for neuropathic spontaneous pain.

摘要

自发性疼痛以阵发性刺痛或针刺感为特征,是神经性疼痛患者的主要诉求,但其机制仍知之甚少。最近的研究表明,这种疼痛状况与“簇状放电”之间存在联系,即相邻的感觉神经元同时放电。本研究提供的证据表明,自发性疼痛和簇状放电的触发因素是神经损伤感觉神经节内小血管的动态运动,以及血管密度增加/血管生成和血管周围周细胞数量增加。在神经性疼痛小鼠模型中,药理学或机械诱发的肌源性血管反应会增加自发性疼痛和簇状放电。感觉神经元中的机械感受器Piezo2在检测血管运动中起关键作用。一种抑制血管生成的抗VEGF单克隆抗体可有效阻断自发性疼痛和簇状放电。这些发现表明,将Piezo2、血管生成或异常血管动力学作为神经性自发性疼痛的潜在治疗策略。

https://cdn.ncbi.nlm.nih.gov/pmc/blobs/55fa/12140901/35605e2ea66e/nihms-2063955-f0002.jpg

文献AI研究员

20分钟写一篇综述,助力文献阅读效率提升50倍。

立即体验

用中文搜PubMed

大模型驱动的PubMed中文搜索引擎

马上搜索

文档翻译

学术文献翻译模型,支持多种主流文档格式。

立即体验