Suppr超能文献

食物和水的摄入量由使用交叉遗传学揭示的不同中央杏仁核回路调节。

Food and water intake are regulated by distinct central amygdala circuits revealed using intersectional genetics.

作者信息

Fermani Federica, Chang Simon, Mastrodicasa Ylenia, Peters Christian, Gaitanos Louise, Alcala Morales Pilar L, Ramakrishnan Charu, Deisseroth Karl, Klein Rüdiger

机构信息

Department of Molecules - Signaling - Development, Max-Planck Institute for Biological Intelligence, Martinsried, Germany.

Cellular Neurobiology, Department of Behavioral and Molecular Neurobiology, University of Regensburg, Regensburg, Germany.

出版信息

Nat Commun. 2025 Mar 29;16(1):3072. doi: 10.1038/s41467-025-58144-3.

Abstract

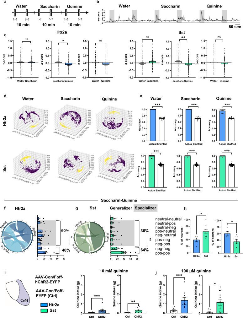
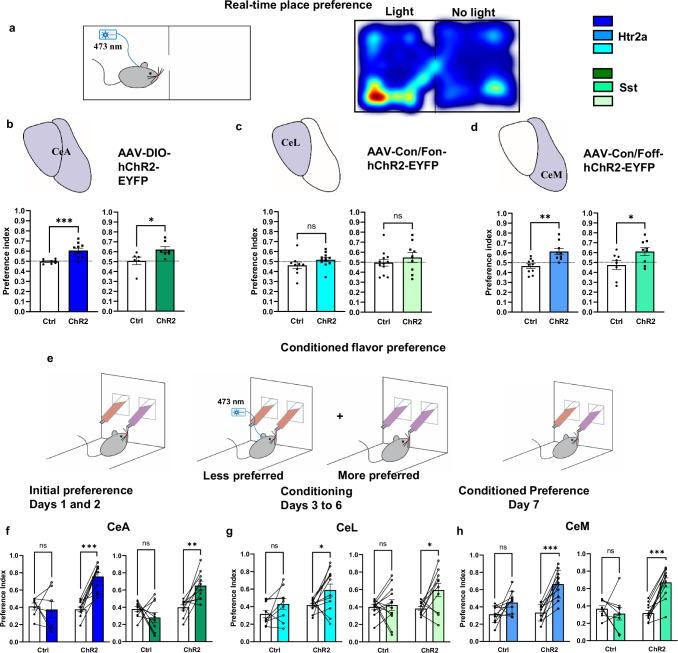
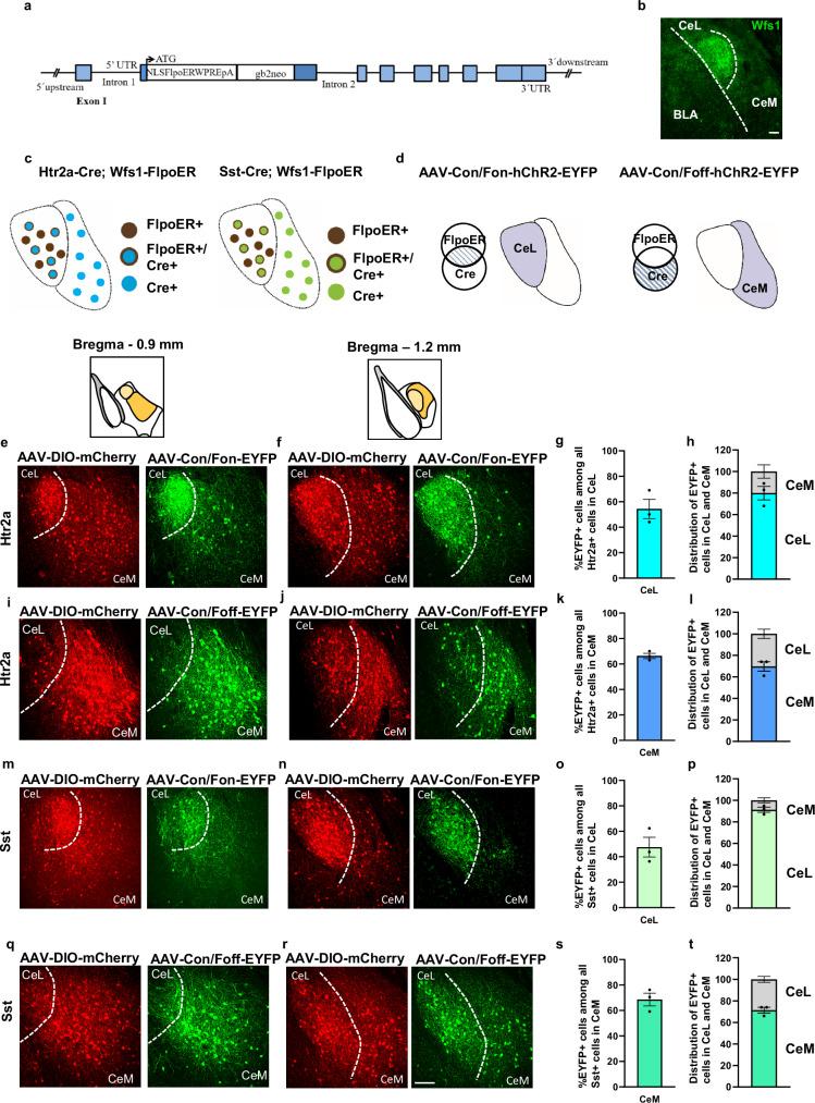
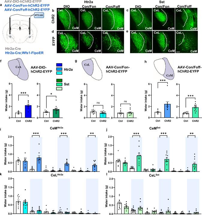
The central amygdala (CeA) plays a crucial role in defensive and appetitive behaviours. It contains genetically defined GABAergic neuron subpopulations distributed over three anatomical subregions, capsular (CeC), lateral (CeL), and medial (CeM). The roles that these molecularly- and anatomically-defined CeA neurons play in appetitive behavior remain unclear. Using intersectional genetics in mice, we found that neurons driving food or water consumption are confined to the CeM. Separate CeM subpopulations exist for water only versus water or food consumption. In vivo calcium imaging revealed that CeM neurons promoting feeding are responsive towards appetitive cues with little regard for their physical attributes. CeM neurons involved in drinking are sensitive to the physical properties of salient stimuli. Both CeM subtypes receive inhibitory input from CeL and send projections to the parabrachial nucleus to promote appetitive behavior. These results suggest that distinct CeM microcircuits evaluate liquid and solid appetitive stimuli to drive the appropriate behavioral responses.

摘要

中央杏仁核(CeA)在防御行为和食欲行为中起着关键作用。它包含基因定义的γ-氨基丁酸能(GABAergic)神经元亚群,分布在三个解剖学子区域,即被膜部(CeC)、外侧部(CeL)和内侧部(CeM)。这些在分子和解剖学上定义的CeA神经元在食欲行为中所起的作用仍不清楚。通过在小鼠中使用交叉遗传学方法,我们发现驱动食物或水消耗的神经元局限于CeM。仅对水消耗与水或食物消耗存在不同的CeM亚群。体内钙成像显示,促进进食的CeM神经元对食欲线索有反应,而很少考虑其物理属性。参与饮水的CeM神经元对显著刺激的物理特性敏感。这两种CeM亚型都接受来自CeL的抑制性输入,并向臂旁核发出投射以促进食欲行为。这些结果表明,不同的CeM微回路评估液体和固体食欲刺激,以驱动适当的行为反应。

https://cdn.ncbi.nlm.nih.gov/pmc/blobs/981a/11954953/ea38b6cd7bb4/41467_2025_58144_Fig1_HTML.jpg

文献AI研究员

20分钟写一篇综述,助力文献阅读效率提升50倍。

立即体验

用中文搜PubMed

大模型驱动的PubMed中文搜索引擎

马上搜索

文档翻译

学术文献翻译模型,支持多种主流文档格式。

立即体验