Suppr超能文献

PEX1在过氧化物酶体生物发生中仍具功能,但会被蛋白酶体迅速降解。

PEX1 remains functional in peroxisome biogenesis but is rapidly degraded by the proteasome.

作者信息

Sheedy Connor J, Chowdhury Soham P, Ali Bashir A, Miyamoto Julia, Pang Eric Z, Bacal Julien, Tavasoli Katherine U, Richardson Chris D, Gardner Brooke M

机构信息

Biomolecular Science and Engineering Program, University of California, Santa Barbara, Santa Barbara, California, USA.

Department of Molecular, Cellular, and Developmental Biology, University of California, Santa Barbara, Santa Barbara, California, USA.

出版信息

J Biol Chem. 2025 May;301(5):108467. doi: 10.1016/j.jbc.2025.108467. Epub 2025 Mar 28.

Abstract

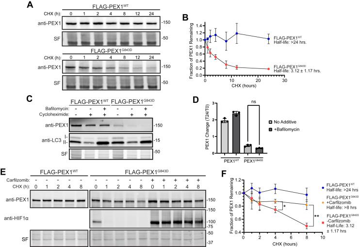
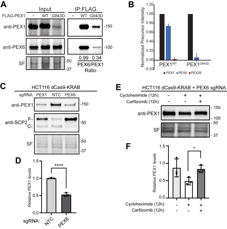
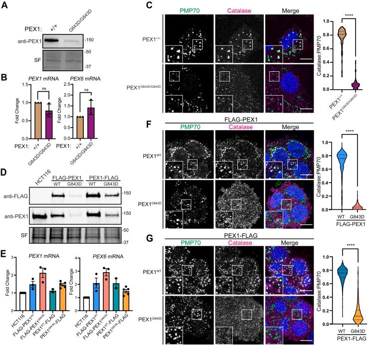
The PEX1/PEX6 AAA-ATPase is required for the biogenesis and maintenance of peroxisomes. Mutations in HsPEX1 and HsPEX6 disrupt peroxisomal matrix protein import and are the leading cause of peroxisome biogenesis disorders. The most common disease-causing mutation in PEX1 is the HsPEX1 allele, which results in a reduction of peroxisomal protein import. Here, we demonstrate that the homologous yeast mutant, ScPex1, reduces the stability of Pex1's active D2 ATPase domain and impairs assembly with Pex6 in vitro, but can still form an active AAA-ATPase motor. In vivo, ScPex1 exhibits only a slight defect in peroxisome import. We generated model human HsPEX1 cell lines and show that PEX1 is rapidly degraded by the proteasome, but that induced overexpression of PEX1 can restore peroxisome import. Additionally, we found that the G843D mutation reduces PEX1's affinity for PEX6, and that impaired assembly is sufficient to induce degradation of PEX1. Lastly, we found that fusing a deubiquitinase to PEX1 significantly hinders its degradation in mammalian cells. Altogether, our findings suggest a novel regulatory mechanism for PEX1/PEX6 hexamer assembly and highlight the potential of protein stabilization as a therapeutic strategy for peroxisome biogenesis disorders arising from the G843D mutation and other PEX1 hypomorphs.

摘要

PEX1/PEX6 AAA-ATP酶是过氧化物酶体生物发生和维持所必需的。HsPEX1和HsPEX6中的突变会破坏过氧化物酶体基质蛋白的导入,是过氧化物酶体生物发生障碍的主要原因。PEX1中最常见的致病突变是HsPEX1等位基因,它会导致过氧化物酶体蛋白导入减少。在这里,我们证明同源酵母突变体ScPex1会降低Pex1活性D2 ATP酶结构域的稳定性,并在体外损害与Pex6的组装,但仍能形成活性AAA-ATP酶马达。在体内,ScPex1在过氧化物酶体导入方面仅表现出轻微缺陷。我们构建了人源HsPEX1模型细胞系,结果表明PEX1会被蛋白酶体快速降解,但诱导PEX1过表达可以恢复过氧化物酶体的导入。此外,我们发现G843D突变降低了PEX1与Pex6的亲和力,且组装受损足以诱导PEX1的降解。最后,我们发现将去泛素酶与PEX1融合可显著阻碍其在哺乳动物细胞中的降解。总之,我们的研究结果提示了一种PEX1/PEX6六聚体组装的新型调控机制,并突出了蛋白质稳定化作为治疗由G843D突变及其他PEX1亚效等位基因引起的过氧化物酶体生物发生障碍的治疗策略的潜力。

https://cdn.ncbi.nlm.nih.gov/pmc/blobs/8fe8/12147174/fb786522f203/gr1.jpg

文献AI研究员

20分钟写一篇综述,助力文献阅读效率提升50倍。

立即体验

用中文搜PubMed

大模型驱动的PubMed中文搜索引擎

马上搜索

文档翻译

学术文献翻译模型,支持多种主流文档格式。

立即体验