Suppr超能文献

OSMR通过JAK/STAT3信号通路诱导胶质母细胞瘤相关巨噬细胞的M2极化。

OSMR induces M2 polarization of glioblastoma associated macrophages through JAK/STAT3 signaling pathway.

作者信息

Xiao Changcheng, Tan Liming, Liu Xiaofei, Zhou Min, Chen Ping, Wang Zhao, Wang Bing

机构信息

Department of Neurosurgery, The Second Affiliated Hospital, Hengyang Medical School, University of South China, Hengyang, Hunan, China.

Department of Neurosurgery, The Second Xiangya Hospital of Central South University, Changsha, Hunan, China.

出版信息

Front Oncol. 2025 Mar 14;15:1538649. doi: 10.3389/fonc.2025.1538649. eCollection 2025.

Abstract

INTRODUCTION

Verify whether Onconstatin M receptor (OSMR) plays a regulatory role in the growth of glioblastoma (GBM) and explore its specific regulatory mechanism.

METHODS

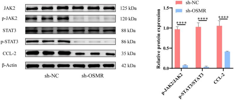
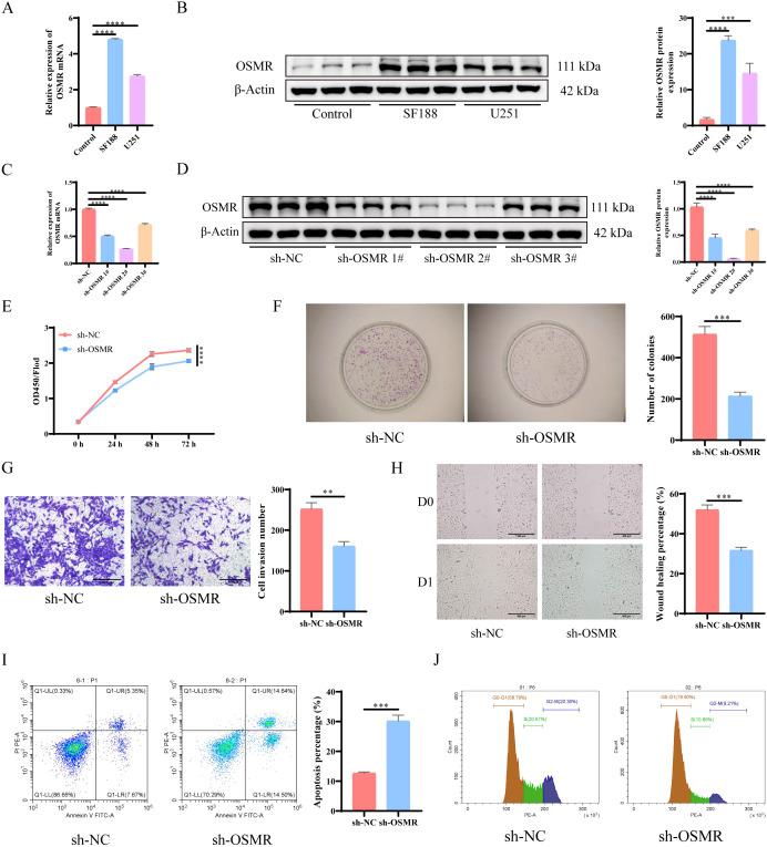
investigations were carried out using OSMR knockdown and treatment with JAK agonist Butyzamide (JAKa). Evaluate cell proliferation rate through CCK-8; Colony formation experiment to detect cell proliferation; Transwell experiment evaluates cell invasion; Cell scratch assay to detect cell migration; WB detects the expression levels of pathway related proteins JAK, p-JAK, STAT3, p-STAT3, and CCL-2; Flow cytometry analysis of apoptosis rate, cell cycle arrest rate, and proportion of M2 macrophages; RT-qPCR was implemented to identify the expression of M2 polarization factors CD206, CD163 and IL-10 in macrophages. In the experiment, SF188 cells were subcutaneously injected into mice's right sides and divided into two groups: those with knocked down OSMR or those without. The knocked down OSMR group was divided into subgroups treated with DMSO containing or not containing JAKa. Subsequently, the tumor volume and weight of the mice were measured. RT-qPCR was utilized to assess the level of M2 polarization-related components in tumor tissues, while flow cytometry was employed to determine the M2 polarization ratio of macrophages in tumor tissues.

RESULTS

Knocking down OSMR dramatically reduces tumor cell proliferation, invasion, and migration, accelerates cell death and cell cycle arrest, and lowers JAK and STAT3 phosphorylation as well as CCL-2 expression levels, all while decreasing the fraction of M2 macrophages. Furthermore, knocking down OSMR drastically lowered tumor development and M2 polarization levels of monocytes in tumor tissue. JAKa reversed the inhibitory effect of OSMR knockdown on GBM malignant development and macrophage M2 polarization in both and studies.

CONCLUSION

OSMR promotes the JAK/STAT3 signaling pathway, which promotes malignant glioblastoma growth and macrophages M2 polarization.

摘要

引言

验证抑瘤素M受体(OSMR)在胶质母细胞瘤(GBM)生长中是否发挥调节作用,并探索其具体调节机制。

方法

采用OSMR基因敲低和JAK激动剂布替酰胺(JAKa)处理进行研究。通过CCK-8评估细胞增殖率;集落形成实验检测细胞增殖;Transwell实验评估细胞侵袭;细胞划痕实验检测细胞迁移;蛋白质免疫印迹法(WB)检测通路相关蛋白JAK、磷酸化JAK(p-JAK)、信号转导和转录激活因子3(STAT3)、磷酸化STAT3(p-STAT3)以及趋化因子配体2(CCL-2)的表达水平;流式细胞术分析细胞凋亡率、细胞周期阻滞率和M2巨噬细胞比例;逆转录定量聚合酶链反应(RT-qPCR)鉴定巨噬细胞中M2极化因子CD206、CD163和白细胞介素10(IL-10)的表达。在实验中,将SF188细胞皮下注射到小鼠右侧,分为两组:OSMR基因敲低组和未敲低组。OSMR基因敲低组再分为含或不含JAKa的二甲基亚砜(DMSO)处理亚组。随后,测量小鼠的肿瘤体积和重量。利用RT-qPCR评估肿瘤组织中M2极化相关成分的水平,同时采用流式细胞术测定肿瘤组织中巨噬细胞的M2极化率。

结果

敲低OSMR可显著降低肿瘤细胞的增殖、侵袭和迁移能力,加速细胞死亡和细胞周期阻滞,降低JAK和STAT3的磷酸化水平以及CCL-2的表达水平,同时减少M2巨噬细胞的比例。此外,敲低OSMR可显著降低肿瘤组织中肿瘤的生长和单核细胞的M2极化水平。在体内和体外研究中,JAKa均逆转了OSMR基因敲低对GBM恶性进展和巨噬细胞M2极化的抑制作用。

结论

OSMR促进JAK/STAT3信号通路,从而促进恶性胶质母细胞瘤的生长和巨噬细胞M2极化。

https://cdn.ncbi.nlm.nih.gov/pmc/blobs/5f9e/11949811/bf7faacb95b0/fonc-15-1538649-g001.jpg

文献AI研究员

20分钟写一篇综述,助力文献阅读效率提升50倍。

立即体验

用中文搜PubMed

大模型驱动的PubMed中文搜索引擎

马上搜索

文档翻译

学术文献翻译模型,支持多种主流文档格式。

立即体验