Suppr超能文献

通过单细胞RNA测序了解结直肠癌中的细胞和分子异质性。

Understanding the cellular and molecular heterogeneity in colorectal cancer through the use of single-cell RNA sequencing.

作者信息

Chen Yuemiao, Huang Jian, Fan Yufang, Huang Lifeng, Cai Xiaoping

机构信息

Wenzhou Central Hospital, Wenzhou, China.

Wenzhou Central Hospital, Wenzhou, China.

出版信息

Transl Oncol. 2025 May;55:102374. doi: 10.1016/j.tranon.2025.102374. Epub 2025 Mar 30.

Abstract

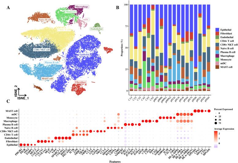
The very prevalent nature, genetic variability, and intricate tumor microenvironment (TUME) of colorectal cancer (COREC) are its defining features. In order to better understand the molecular and cellular make-up of COREC, this work used single-cell RNA sequencing (SRNAS) to isolate and characterize important cell types as well as their interactions within the TUME. Our analysis of 51,204 cells yielded six distinct types: epithelial, fibroblast, endothelial, T&NK, B, and myeloid. C3 B cells were shown to be the most active in immunological regulation, according to chemokine signaling study, which was one of seven clusters of B cells that were thoroughly subtyped. The examination of copy number variation (CONUV) revealed a great deal of genetic variability, especially in epithelial cells. We traced the activity of three key transcription factor clusters (M1, M2, and M3) across all B cell subtypes using transcription factor analysis. We created a predictive model that correctly sorts patients according to survival results by using marker genes from C3 B cells. In addition, the relationship between genetic changes and the immune system was better understood by tumor mutational burden (TUMUB) and immune infiltration studies. Our research sheds light on the genetic complexity and cellular variety of COREC, which in turn opens up new possibilities for targeted treatments and individualized approaches to patient care.

摘要

结直肠癌(COREC)非常普遍的特性、基因变异性以及复杂的肿瘤微环境(TUME)是其显著特征。为了更好地理解COREC的分子和细胞组成,这项研究使用单细胞RNA测序(SRNAS)来分离和表征重要的细胞类型及其在TUME中的相互作用。我们对51,204个细胞的分析产生了六种不同类型:上皮细胞、成纤维细胞、内皮细胞、T细胞和自然杀伤细胞、B细胞和髓样细胞。根据趋化因子信号研究,C3 B细胞在免疫调节中最为活跃,该研究是对B细胞的七个簇进行深入亚型分类之一。拷贝数变异(CONUV)检查揭示了大量的基因变异性,尤其是在上皮细胞中。我们使用转录因子分析追踪了所有B细胞亚型中三个关键转录因子簇(M1、M2和M3)的活性。我们创建了一个预测模型,通过使用来自C3 B细胞的标记基因,根据生存结果正确地对患者进行分类。此外,通过肿瘤突变负担(TUMUB)和免疫浸润研究,人们对基因变化与免疫系统之间的关系有了更好的理解。我们的研究揭示了COREC的基因复杂性和细胞多样性,这反过来又为靶向治疗和个性化的患者护理方法开辟了新的可能性。

https://cdn.ncbi.nlm.nih.gov/pmc/blobs/45d3/11993189/6cb19ef9dff9/gr1.jpg

文献AI研究员

20分钟写一篇综述,助力文献阅读效率提升50倍。

立即体验

用中文搜PubMed

大模型驱动的PubMed中文搜索引擎

马上搜索

文档翻译

学术文献翻译模型,支持多种主流文档格式。

立即体验