Suppr超能文献

一种用于预测阿尔茨海默病认知恢复力与认知衰退的脑脊液突触蛋白生物标志物。

A cerebrospinal fluid synaptic protein biomarker for prediction of cognitive resilience versus decline in Alzheimer's disease.

作者信息

Oh Hamilton Se-Hwee, Urey Deniz Yagmur, Karlsson Linda, Zhu Zeyu, Shen Yuanyuan, Farinas Amelia, Timsina Jigyasha, Duggan Michael R, Chen Jingsha, Guldner Ian H, Morshed Nader, Yang Chengran, Western Daniel, Ali Muhammad, Le Guen Yann, Trelle Alexandra, Herukka Sanna-Kaisa, Rauramaa Tuomas, Hiltunen Mikko, Lipponen Anssi, Luikku Antti J, Poston Kathleen L, Mormino Elizabeth, Wagner Anthony D, Wilson Edward N, Channappa Divya, Leinonen Ville, Stevens Beth, Ehrenberg Alexander J, Gottesman Rebecca F, Coresh Josef, Walker Keenan A, Zetterberg Henrik, Bennett David A, Franzmeier Nicolai, Hansson Oskar, Cruchaga Carlos, Wyss-Coray Tony

机构信息

Graduate Program in Stem Cell and Regenerative Medicine, Stanford University, Stanford, CA, USA.

The Phil and Penny Knight Initiative for Brain Resilience, Stanford University, Stanford, CA, USA.

出版信息

Nat Med. 2025 May;31(5):1592-1603. doi: 10.1038/s41591-025-03565-2. Epub 2025 Mar 31.

Abstract

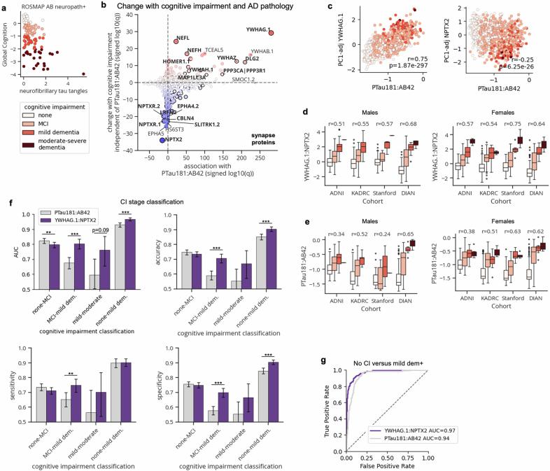
Rates of cognitive decline in Alzheimer's disease (AD) are extremely heterogeneous. Although biomarkers for amyloid-beta (Aβ) and tau proteins, the hallmark AD pathologies, have improved pathology-based diagnosis, they explain only 20-40% of the variance in AD-related cognitive impairment (CI). To discover novel biomarkers of CI in AD, we performed cerebrospinal fluid (CSF) proteomics on 3,397 individuals from six major prospective AD case-control cohorts. Synapse proteins emerged as the strongest correlates of CI, independent of Aβ and tau. Using machine learning, we derived the CSF YWHAG:NPTX2 synapse protein ratio, which explained 27% of the variance in CI beyond CSF pTau:Aβ, 11% beyond tau positron emission tomography, and 28% beyond CSF neurofilament, growth-associated protein 43 and neurogranin in Aβ and phosphorylated tau (A+T+) individuals. CSF YWHAG:NPTX2 also increased with normal aging and 20 years before estimated symptom onset in carriers of autosomal dominant AD mutations. Regarding cognitive prognosis, CSF YWHAG:NPTX2 predicted conversion from A+T+ cognitively normal to mild cognitive impairment (standard deviation increase hazard ratio = 3.0, P = 7.0 × 10) and A+T+ mild cognitive impairment to dementia (standard deviation increase hazard ratio = 2.2, P = 8.2 × 10) over a 15-year follow-up, adjusting for CSF pTau:Aβ, CSF neurofilament, CSF neurogranin, CSF growth-associated protein 43, age, APOE4 and sex. We also developed a plasma proteomic signature of CI, which we evaluated in 13,401 samples, which partly recapitulated CSF YWHAG:NPTX2. Overall, our findings underscore CSF YWHAG:NPTX2 as a robust prognostic biomarker for cognitive resilience versus AD onset and progression, highlight the potential of plasma proteomics in replacing CSF measurement and further implicate synapse dysfunction as a core driver of AD dementia.

摘要

阿尔茨海默病(AD)的认知衰退速率具有极大的异质性。尽管作为AD标志性病理特征的淀粉样β蛋白(Aβ)和tau蛋白的生物标志物改善了基于病理学的诊断,但它们仅解释了AD相关认知障碍(CI)中20%-40%的变异。为了发现AD中CI的新型生物标志物,我们对来自六个主要前瞻性AD病例对照队列的3397名个体进行了脑脊液(CSF)蛋白质组学研究。突触蛋白成为CI最显著的相关因素,独立于Aβ和tau。通过机器学习,我们得出了CSF中YWHAG:NPTX2突触蛋白比率,该比率解释了CI中超出CSF pTau:Aβ的27%的变异、超出tau正电子发射断层扫描的11%的变异以及超出Aβ和磷酸化tau(A+T+)个体中CSF神经丝、生长相关蛋白43和神经颗粒素的28%的变异。CSF YWHAG:NPTX2也随着正常衰老以及常染色体显性AD突变携带者估计症状发作前20年而增加。关于认知预后,在15年的随访中,调整CSF pTau:Aβ、CSF神经丝、CSF神经颗粒素、CSF生长相关蛋白43、年龄、APOE4和性别后,CSF YWHAG:NPTX2预测了从A+T+认知正常向轻度认知障碍的转变(标准差增加风险比=3.0,P=7.0×10)以及从A+T+轻度认知障碍向痴呆的转变(标准差增加风险比=2.2,P=8.2×10)。我们还开发了一种CI的血浆蛋白质组学特征,并在13401个样本中进行了评估,该特征部分重现了CSF YWHAG:NPTX2。总体而言,我们的研究结果强调了CSF YWHAG:NPTX2作为一种针对认知弹性与AD发病及进展的强大预后生物标志物,突出了血浆蛋白质组学在替代CSF测量方面的潜力,并进一步表明突触功能障碍是AD痴呆的核心驱动因素。

https://cdn.ncbi.nlm.nih.gov/pmc/blobs/49dd/12092275/47844ea1ee36/41591_2025_3565_Fig1_HTML.jpg

文献AI研究员

20分钟写一篇综述,助力文献阅读效率提升50倍。

立即体验

用中文搜PubMed

大模型驱动的PubMed中文搜索引擎

马上搜索

文档翻译

学术文献翻译模型,支持多种主流文档格式。

立即体验