Suppr超能文献

整合生物信息学与实验验证揭示脓毒症诱导的心肌功能障碍中与铜死亡相关的生物标志物和治疗靶点。

Integrated bioinformatics and experiment validation reveal cuproptosis-related biomarkers and therapeutic targets in sepsis-induced myocardial dysfunction.

作者信息

Shi Xuemei, Yan Zhonghan, Ding Ruilin, Xia Fenfen, Du Yan, Wang Xiaojie, Peng Qing

机构信息

Department of Cardiology, The Affiliated Hospital of Southwest Medical University, Luzhou, Sichuan Province, 646000, China.

Institute of Drug Clinical Trial/GCP Center, The Affiliated Hospital of Southwest Medical University, Luzhou, Sichuan Province, 646000, China.

出版信息

BMC Infect Dis. 2025 Mar 31;25(1):445. doi: 10.1186/s12879-025-10822-9.

Abstract

BACKGROUND

Sepsis-induced myocardial dysfunction (SIMD) is a serious sepsis complication with high mortality, yet current diagnostic and therapeutic approaches remain limited. The lack of early, specific biomarkers and effective treatments necessitates exploration of novel mechanisms. Recently, cuproptosis has been implicated in various diseases, but its role in SIMD is unclear. This study aimed to identify cuproptosis-related biomarkers and potential therapeutic agents, supported by animal model validation.

METHODS

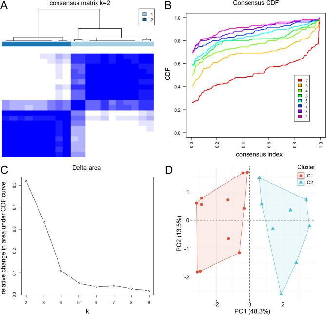
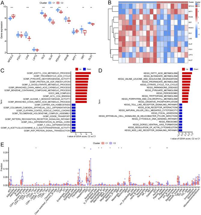
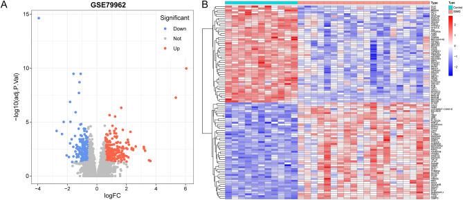
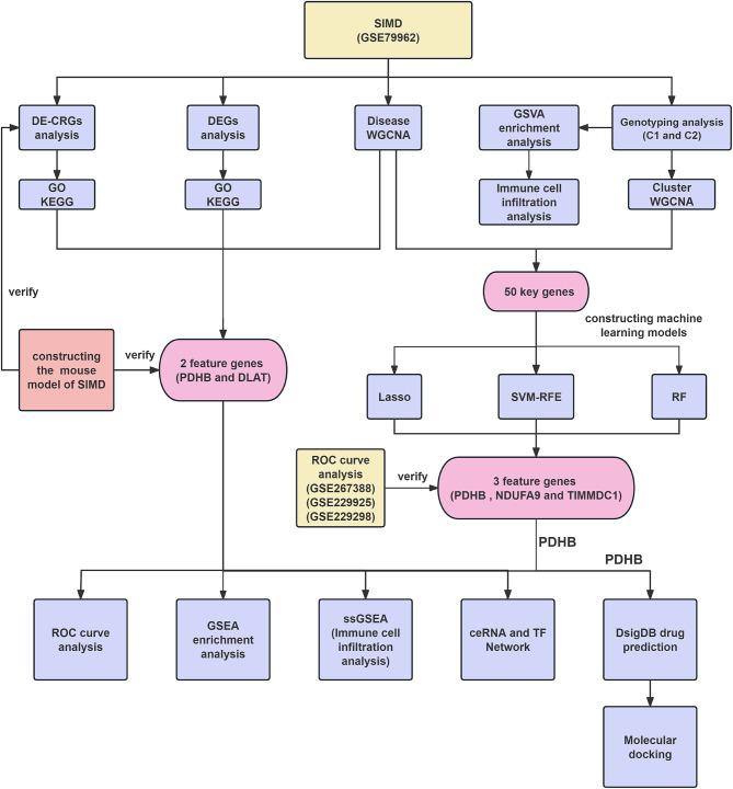
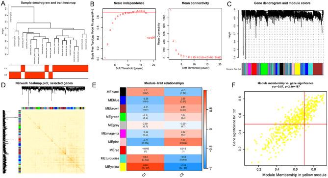
Four GEO datasets (GSE79962, GSE267388, GSE229925, GSE229298) were analyzed using Limma and WGCNA to identify overlapping genes from differentially expressed genes (DEGs), cuproptosis-related DEGs (DE-CRGs), and module-associated genes. Gene Set Enrichment Analysis (GSEA) and single-sample GSEA (ssGSEA) were performed to assess biological functions and immune cell infiltration, respectively. ceRNA and transcription factor networks were constructed to explore gene regulatory mechanisms, while consensus clustering was employed to define cuproptosis-related subtypes. Diagnostic genes were selected through SVM-RFE, LASSO, and random forest models. Additionally, potential gene-targeting agents were predicted using drug-gene interaction analysis. The findings were validated in SIMD animal models through qPCR and immunohistochemical analysis to confirm gene expression.

RESULTS

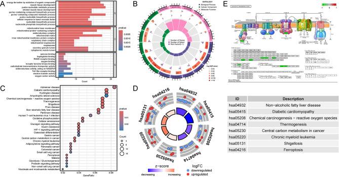
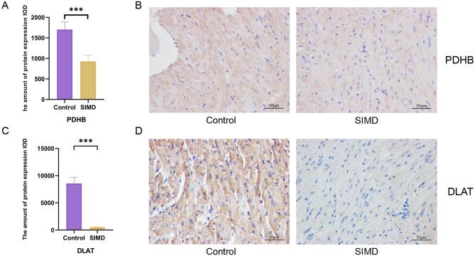
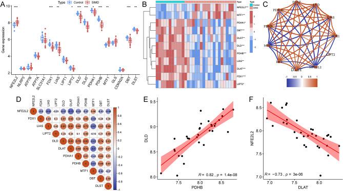
PDHB and DLAT emerged as key cuproptosis-related biomarkers. GSEA indicated upregulation of oxidative phosphorylation and downregulation of chemokine signaling. ssGSEA revealed negative correlations with several immune cell types. A ceRNA network (51 nodes, 56 edges) was constructed. Machine learning identified PDHB, NDUFA9, and TIMMDC1 as diagnostic genes, with PDHB showing high accuracy (AUC = 0.995 in GSE79962; AUC = 0.960, 0.864, and 0.984 in external datasets). Using the DSigDB database, we predicted six drugs that exhibit significant binding activity with PDHB. qPCR and immunohistochemistry confirmed reduced PDHB and DLAT expression in SIMD animal models.

CONCLUSION

This study identifies PDHB and DLAT as cuproptosis-related biomarkers, addressing the diagnostic and therapeutic gaps in SIMD by unveiling novel molecular insights for early intervention and targeted treatment.

CLINICAL TRIAL NUMBER

Not applicable.

摘要

背景

脓毒症诱导的心肌功能障碍(SIMD)是一种严重的脓毒症并发症,死亡率很高,但目前的诊断和治疗方法仍然有限。缺乏早期、特异性的生物标志物和有效的治疗方法使得探索新机制成为必要。最近,铜死亡与多种疾病有关,但其在SIMD中的作用尚不清楚。本研究旨在识别与铜死亡相关的生物标志物和潜在治疗药物,并通过动物模型验证。

方法

使用Limma和WGCNA分析四个GEO数据集(GSE79962、GSE267388、GSE229925、GSE229298),以从差异表达基因(DEG)、与铜死亡相关的差异表达基因(DE-CRG)和模块相关基因中识别重叠基因。分别进行基因集富集分析(GSEA)和单样本GSEA(ssGSEA)以评估生物学功能和免疫细胞浸润。构建ceRNA和转录因子网络以探索基因调控机制,同时采用共识聚类来定义与铜死亡相关的亚型。通过支持向量机递归特征消除(SVM-RFE)、套索回归(LASSO)和随机森林模型选择诊断基因。此外,使用药物-基因相互作用分析预测潜在的基因靶向药物。通过qPCR和免疫组织化学分析在SIMD动物模型中验证研究结果,以确认基因表达。

结果

PDHB和DLAT成为关键的与铜死亡相关的生物标志物。GSEA表明氧化磷酸化上调,趋化因子信号下调。ssGSEA显示与几种免疫细胞类型呈负相关。构建了一个ceRNA网络(51个节点,56条边)。机器学习确定PDHB, NDUFA9和TIMMDC1为诊断基因,其中PDHB显示出高准确性(在GSE79962中AUC = 0.995;在外部数据集中AUC = 0.960、0.864和0.984)。使用DSigDB数据库,我们预测了六种与PDHB具有显著结合活性的药物。qPCR和免疫组织化学证实SIMD动物模型中PDHB和DLAT表达降低。

结论

本研究确定PDHB和DLAT为与铜死亡相关的生物标志物,通过揭示早期干预和靶向治疗的新分子见解,填补了SIMD诊断和治疗方面的空白。

临床试验编号

不适用。

https://cdn.ncbi.nlm.nih.gov/pmc/blobs/c70b/11956201/9ad585714e9a/12879_2025_10822_Fig1_HTML.jpg

文献AI研究员

20分钟写一篇综述,助力文献阅读效率提升50倍。

立即体验

用中文搜PubMed

大模型驱动的PubMed中文搜索引擎

马上搜索

文档翻译

学术文献翻译模型,支持多种主流文档格式。

立即体验