Suppr超能文献

美国食品药品监督管理局(FDA)批准的药物重新利用筛选确定了严重急性呼吸综合征冠状病毒2(SARS-CoV-2)假病毒进入的抑制剂。

FDA-approved drug repurposing screen identifies inhibitors of SARS-CoV-2 pseudovirus entry.

作者信息

Singh Manisha, Shanmukha Shruthi, Eldesouki Raghda E, Harraz Maged M

机构信息

Department of Psychiatry, University of Maryland School of Medicine, Baltimore, MD, United States.

Department of Psychiatry, Johns Hopkins University School of Medicine, Baltimore, MD, United States.

出版信息

Front Pharmacol. 2025 Mar 17;16:1537912. doi: 10.3389/fphar.2025.1537912. eCollection 2025.

Abstract

BACKGROUND AND PURPOSE

The coronavirus disease 2019 (COVID-19) pandemic has devastated global health and the economy, underscoring the urgent need for extensive research into the mechanisms of severe acute respiratory syndrome coronavirus 2 (SARS-CoV-2) viral entry and the development of effective therapeutic interventions.

EXPERIMENTAL APPROACH

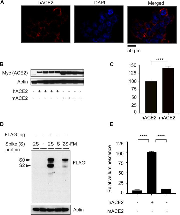
We established a cell line expressing human angiotensin-converting enzyme 2 (ACE2). We used it as a model of pseudotyped viral entry using murine leukemia virus (MLV) expressing SARS-CoV-2 spike (S) protein on its surface and firefly luciferase as a reporter. We screened an U.S. Food and Drug Administration (FDA)-approved compound library for inhibiting ACE2-dependent SARS-CoV-2 pseudotyped viral entry and identified several drug-repurposing candidates.

KEY RESULTS

We identified 18 drugs and drug candidates, including 14 previously reported inhibitors of viral entry and four novel candidates. Pyridoxal 5'-phosphate, Dovitinib, Adefovir dipivoxil, and Biapenem potently inhibit ACE2-dependent viral entry with inhibitory concentration 50% (IC) values of 57nM, 74 nM, 130 nM, and 183 nM, respectively.

CONCLUSION AND IMPLICATIONS

We identified four novel FDA-approved candidate drugs for anti-SARS-CoV-2 combination therapy. Our findings contribute to the growing body of evidence supporting drug repurposing as a viable strategy for rapidly developing COVID-19 treatments.

摘要

背景与目的

2019冠状病毒病(COVID-19)大流行给全球健康和经济带来了巨大破坏,凸显了对严重急性呼吸综合征冠状病毒2(SARS-CoV-2)病毒进入机制进行广泛研究以及开发有效治疗干预措施的迫切需求。

实验方法

我们建立了一种表达人血管紧张素转换酶2(ACE2)的细胞系。我们将其用作假型病毒进入模型,使用表面表达SARS-CoV-2刺突(S)蛋白的鼠白血病病毒(MLV),并以萤火虫荧光素酶作为报告基因。我们筛选了美国食品药品监督管理局(FDA)批准的化合物库,以抑制依赖ACE2的SARS-CoV-2假型病毒进入,并确定了几种可重新利用的药物候选物。

主要结果

我们确定了18种药物和药物候选物,包括14种先前报道的病毒进入抑制剂和4种新的候选物。磷酸吡哆醛、多韦替尼、阿德福韦酯和比阿培南可有效抑制依赖ACE2的病毒进入,其半数抑制浓度(IC50)值分别为57nM、74nM、130nM和183nM。

结论与启示

我们确定了四种新的FDA批准的抗SARS-CoV-2联合治疗候选药物。我们的研究结果为越来越多的证据提供了支持,这些证据表明药物重新利用是快速开发COVID-19治疗方法的可行策略。

https://cdn.ncbi.nlm.nih.gov/pmc/blobs/6ba8/11955658/9b2c62abcad3/fphar-16-1537912-g001.jpg

文献AI研究员

20分钟写一篇综述,助力文献阅读效率提升50倍。

立即体验

用中文搜PubMed

大模型驱动的PubMed中文搜索引擎

马上搜索

文档翻译

学术文献翻译模型,支持多种主流文档格式。

立即体验