Suppr超能文献

RAB5是新冠病毒复制细胞器生成的宿主依赖因子。

RAB5 is a host dependency factor for the generation of SARS-CoV-2 replication organelles.

作者信息

Chen Yuexuan, Klute Susanne, Sparrer Konstantin Maria Johannes, Serra-Moreno Ruth

机构信息

Microbiology and Immunology, University of Rochester Medical Center, Rochester, New York, USA.

Institute of Molecular Virology, Ulm University Medical Center, Ulm, Germany.

出版信息

mBio. 2025 May 14;16(5):e0331424. doi: 10.1128/mbio.03314-24. Epub 2025 Apr 1.

Abstract

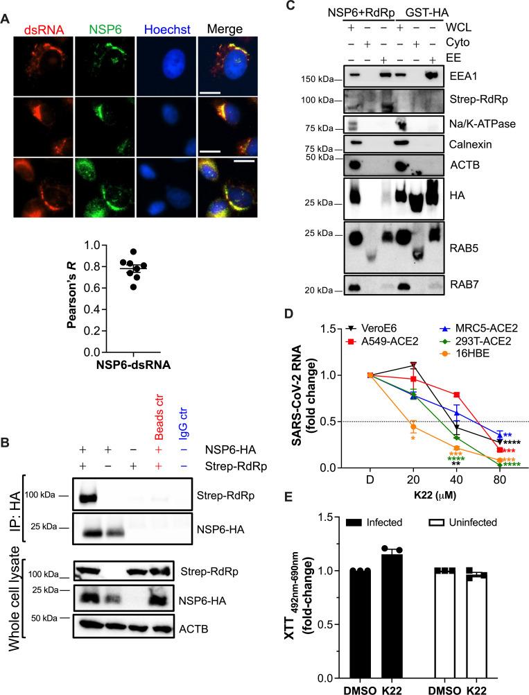
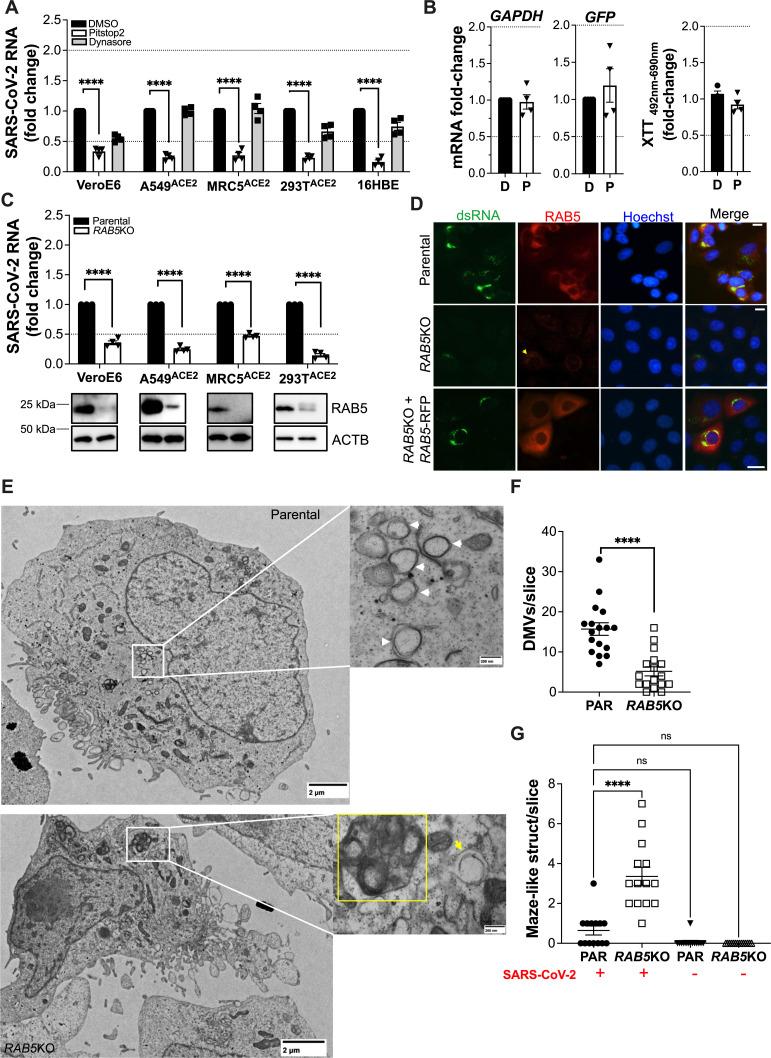
Severe acute respiratory syndrome coronavirus 2 (SARS-CoV-2) remains a threat due to the emergence of variants with increased transmissibility and enhanced escape from immune responses. Like other coronaviruses before, SARS-CoV-2 likely emerged after its transmission from bats. The successful propagation of SARS-CoV-2 in humans might have been facilitated by usurping evolutionarily conserved cellular factors to execute crucial steps in its life cycle, such as the generation of replication organelles-membrane structures where coronaviruses assemble their replication-transcription complex. In this study, we found that RAB5, which is highly conserved across mammals, is a critical host dependency factor for the replication of the SARS-CoV-2 genome. Our results also suggest that SARS-CoV-2 uses RAB5 membranes to build replication organelles with the aid of COPB1, a component of the COP-I complex, and that the virus protein NSP6 participates in this process. Hence, targeting NSP6 represents a promising approach to interfere with SARS-CoV-2 RNA synthesis and halt its propagation.IMPORTANCEIn this study, we sought to identify the host dependency factors that severe acute respiratory syndrome coronavirus 2 (SARS-CoV-2) uses for the generation of replication organelles: cellular membranous structures that SARS-CoV-2 builds in order to support the replication and transcription of its genome. We uncovered that RAB5 is an important dependency factor for SARS-CoV-2 replication and the generation of replication organelles, and that the viral protein NSP6 participates in this process. Hence, NSP6 represents a promising target to halt SARS-CoV-2 replication.

摘要

严重急性呼吸综合征冠状病毒2(SARS-CoV-2)由于出现了传播性增强且免疫逃逸能力增强的变体,仍然构成威胁。与之前的其他冠状病毒一样,SARS-CoV-2很可能是在从蝙蝠传播后出现的。SARS-CoV-2在人类中的成功传播可能是通过篡夺进化上保守的细胞因子来执行其生命周期中的关键步骤而实现的,例如复制细胞器的形成,即冠状病毒组装其复制转录复合体的膜结构。在这项研究中,我们发现RAB5在哺乳动物中高度保守,是SARS-CoV-2基因组复制的关键宿主依赖因子。我们的结果还表明,SARS-CoV-2利用RAB5膜,借助COP-I复合体的一个组成部分COPB1来构建复制细胞器,并且病毒蛋白NSP6参与了这一过程。因此,靶向NSP6是一种有前景的干扰SARS-CoV-2 RNA合成并阻止其传播的方法。

重要性

在这项研究中,我们试图确定严重急性呼吸综合征冠状病毒2(SARS-CoV-2)用于生成复制细胞器的宿主依赖因子:SARS-CoV-2构建的细胞内膜结构,以支持其基因组的复制和转录。我们发现RAB5是SARS-CoV-2复制和复制细胞器生成的重要依赖因子,并且病毒蛋白NSP6参与了这一过程。因此,NSP6是阻止SARS-CoV-2复制的一个有前景的靶点。

https://cdn.ncbi.nlm.nih.gov/pmc/blobs/4b1c/12077180/6de2afcda3f3/mbio.03314-24.f001.jpg

文献AI研究员

20分钟写一篇综述,助力文献阅读效率提升50倍。

立即体验

用中文搜PubMed

大模型驱动的PubMed中文搜索引擎

马上搜索

文档翻译

学术文献翻译模型,支持多种主流文档格式。

立即体验