Suppr超能文献

量子分子共振电疗法治疗干眼症的疗效与安全性:一项系统评价与Meta分析

Efficacy and Safety of Quantum Molecular Resonance Electrotherapy in Dry Eye Disease: A Systematic Review with Meta-analysis.

作者信息

Ballesteros-Sánchez Antonio, Rocha-de-Lossada Carlos, Sánchez-González José-María, Tedesco Giovanni Roberto, Borroni Davide

机构信息

School of Optics and Optometry, Carrer del Violinista Vellsola, Universitat Politècnica de Catalunya, 08222, Terrassa, Spain.

Ophthalmology Department, VITHAS Malaga, 29016, Malaga, Spain.

出版信息

Ophthalmol Ther. 2025 May;14(5):1111-1131. doi: 10.1007/s40123-025-01133-y. Epub 2025 Apr 1.

Abstract

INTRODUCTION

This study aimed to investigate the efficacy and safety of quantum molecular resonance (QMR) electrotherapy in patients with dry eye disease (DED).

METHODS

A systematic review with meta-analysis, reporting the effects of QMR electrotherapy in three databases, PubMed, Scopus and Web of Science, was performed according to the PRISMA statement with a search period ending on December 24, 2024.

RESULTS

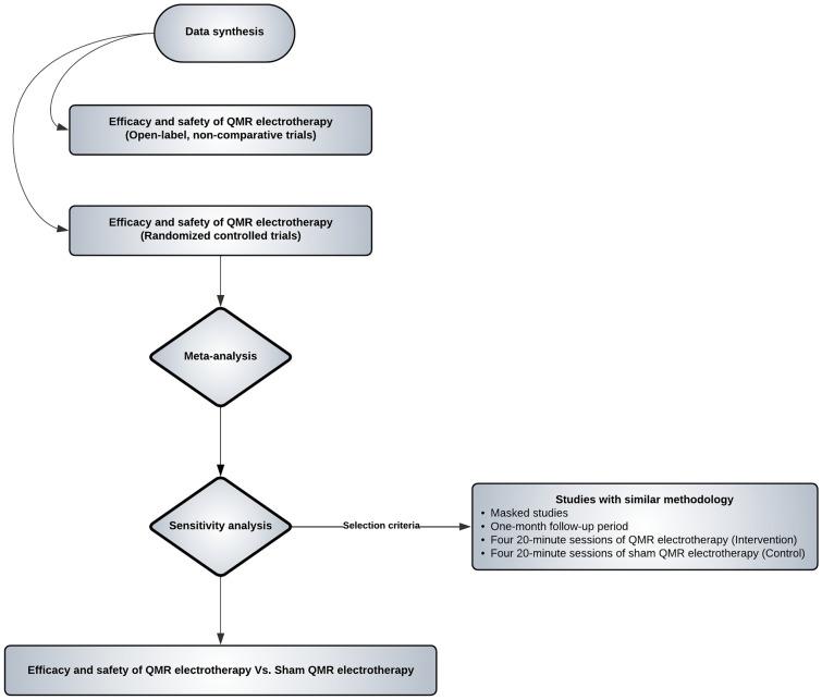
Seven studies, including four open-label, non-comparative trials and three randomized controlled studies (RCTs), were included. Although all studies reported significant improvements in most outcome measures after QMR electrotherapy, the meta-analysis indicated that overall efficacy did not significantly favor either group when comparing QMR electrotherapy to controls (SMD 0.40; 95% CI - 0.06 to 0.86; P = 0.09; I = 85%). However, only the change in DED symptoms was significantly favorable for QMR electrotherapy compared to controls (SMD 0.69; 95% CI 0.30-1.08; P = 0.0005; I = 28%). In sensitivity analyses, overall efficacy remained non-significant when comparing QMR electrotherapy to placebo QMR electrotherapy (SMD 0.14; 95% CI - 0.24 to 0.52; P = 0.46; I = 65%). Additionally, changes in DED symptoms, TBUT, ST, and CFS also showed no statistically significant differences between both groups. Regarding safety, most studies reported no AEs, with a satisfactory tolerability profile for QMR electrotherapy. However, a meta-analysis could not be performed.

CONCLUSIONS

With the current scientific literature available to date, QMR electrotherapy seems to show some evidence of alleviating DED symptoms. However, evidence supporting its efficacy in improving DED signs and safety remains limited. Therefore, further RCTs with robust designs are needed to confirm these findings.

摘要

引言

本研究旨在调查量子分子共振(QMR)电疗法对干眼症(DED)患者的疗效和安全性。

方法

根据PRISMA声明,对PubMed、Scopus和Web of Science这三个数据库中报告QMR电疗法效果的研究进行系统评价和荟萃分析,检索截止日期为2024年12月24日。

结果

纳入了七项研究,包括四项开放标签、非对照试验和三项随机对照研究(RCT)。尽管所有研究均报告QMR电疗法后大多数结局指标有显著改善,但荟萃分析表明,将QMR电疗法与对照组进行比较时,总体疗效在两组间无显著差异(标准化均数差[SMD] 0.40;95%置信区间[CI] -0.06至0.86;P = 0.09;I² = 85%)。然而,与对照组相比,仅DED症状的变化对QMR电疗法显著有利(SMD 0.69;95% CI 0.30 - 1.08;P = 0.0005;I² = 28%)。在敏感性分析中,将QMR电疗法与安慰剂QMR电疗法进行比较时,总体疗效仍无显著差异(SMD 0.14;95% CI -0.24至0.52;P = 0.46;I² = 65%)。此外,两组间DED症状、泪膜破裂时间(TBUT)、泪液分泌试验(ST)和角膜荧光素染色(CFS)的变化也无统计学显著差异。关于安全性,大多数研究报告无不良事件(AE),QMR电疗法的耐受性良好。然而,无法进行荟萃分析。

结论

根据目前现有的科学文献,QMR电疗法似乎有一些减轻DED症状的证据。然而,支持其改善DED体征和安全性疗效的证据仍然有限。因此,需要进一步设计严谨的RCT来证实这些发现。

https://cdn.ncbi.nlm.nih.gov/pmc/blobs/617a/12006613/861df02dc7fb/40123_2025_1133_Fig1_HTML.jpg

文献AI研究员

20分钟写一篇综述,助力文献阅读效率提升50倍。

立即体验

用中文搜PubMed

大模型驱动的PubMed中文搜索引擎

马上搜索

文档翻译

学术文献翻译模型,支持多种主流文档格式。

立即体验