Suppr超能文献

靶向METTL3通过蛋白酶体介导的急性髓系白血病中MCL1的调节减轻维奈托克耐药性。

Targeting METTL3 mitigates venetoclax resistance via proteasome-mediated modulation of MCL1 in acute myeloid leukemia.

作者信息

Jiao Chang-Qing, Hu Chen, Sun Meng-Hua, Li Yan, Wu Chao, Xu Fei, Zhang Lei, Huang Fu-Rong, Zhou Jun-Jie, Dai Ji-Fei, Ruan Min, Wang Wen-Chao, Liu Qing-Song, Ge Jian

机构信息

Department of Hematology, the First Affiliated Hospital of Anhui Medical University, Hefei 230022, China & Anhui Medical University, Hefei, 230032, China.

Anhui Province Key Laboratory of Medical Physics and Technology, Institute of Health and Medical Technology, Hefei Institutes of Physical Science, Chinese Academy of Sciences, Hefei, 230031, China.

出版信息

Cell Death Dis. 2025 Apr 1;16(1):233. doi: 10.1038/s41419-025-07560-w.

Abstract

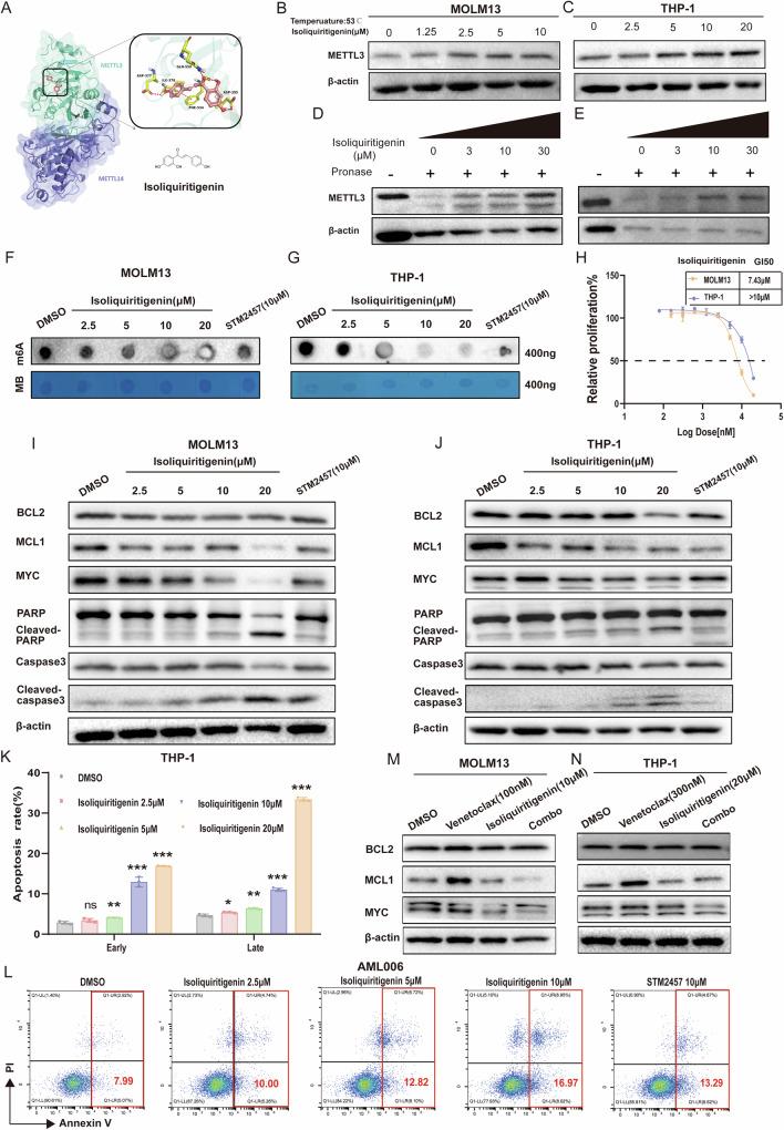
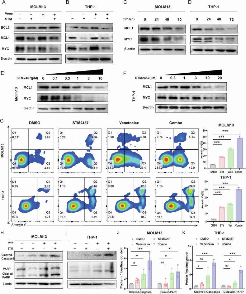
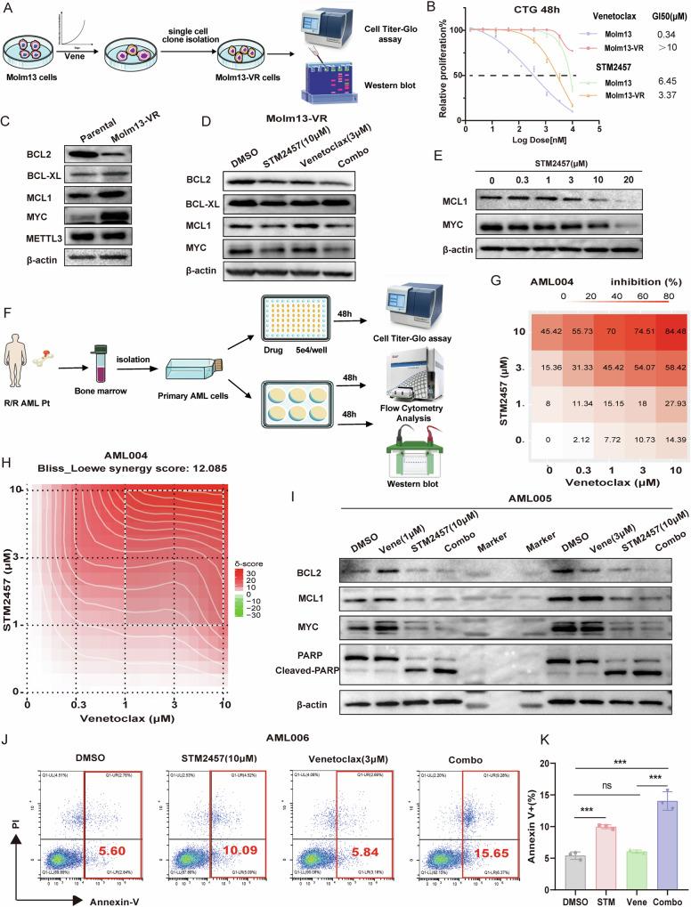
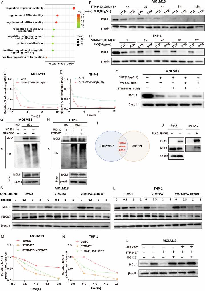
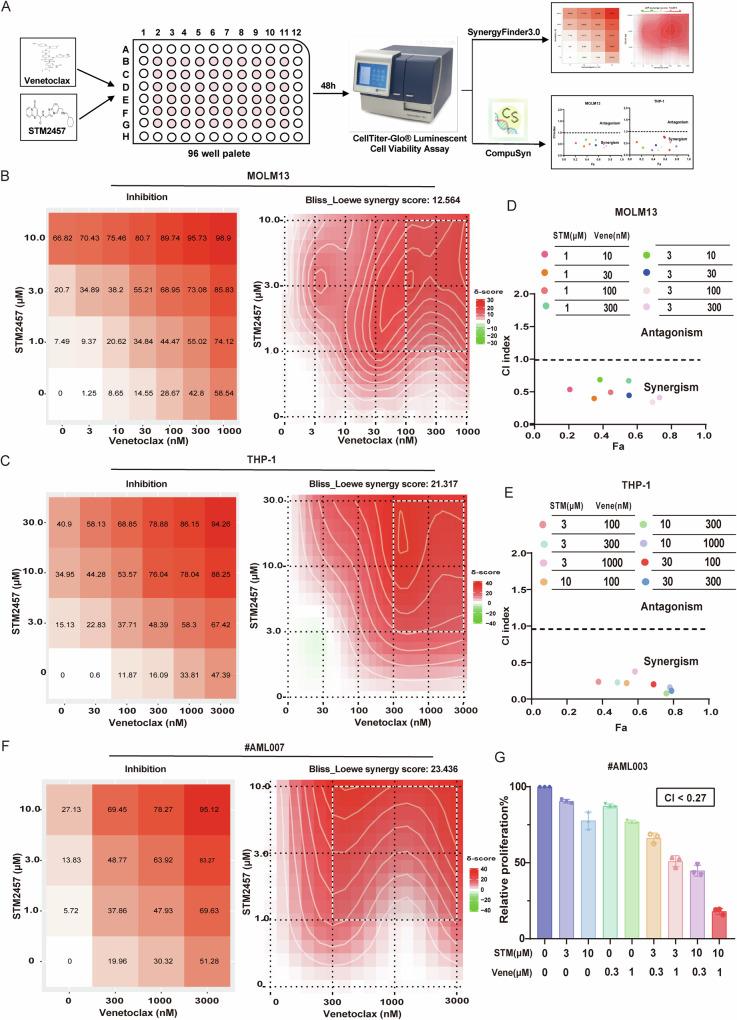
Venetoclax, a selective BCL2 inhibitor, is extensively utilized in clinical settings for the treatment of acute myeloid leukemia (AML). However, its efficacy is often compromised by the development of drug resistance. Hence, identification of potential venetoclax combination treatment strategies is imperative to overcome this acquired resistance. In this study, we discovered that inhibition of METTL3 can synergistically enhance the anti-leukemic efficacy of venetoclax, and is capable of overcoming venetoclax resistance in in vivo experiments and various venetoclax resistance models. Mechanistic study revealed that STM2457 augmented venetoclax activity by downregulating MCL1 and MYC, thereby increasing apoptosis in leukemia cells induced by venetoclax. Further investigation demonstrated that STM2457 promotes the ubiquitination and subsequent protein degradation of MCL1 primarily through pharmaceutically targeting METTL3. Moreover, through molecular docking-based virtual screening, we identified isoliquiritigenin as a potential novel small molecule natural product targeting METTL3, which exhibited potential effects as an anti-leukemic agent.

摘要

维奈托克是一种选择性BCL2抑制剂,在临床环境中被广泛用于治疗急性髓系白血病(AML)。然而,其疗效常常因耐药性的产生而受到影响。因此,确定潜在的维奈托克联合治疗策略对于克服这种获得性耐药至关重要。在本研究中,我们发现抑制METTL3可协同增强维奈托克的抗白血病疗效,并且在体内实验和各种维奈托克耐药模型中能够克服维奈托克耐药性。机制研究表明,STM2457通过下调MCL1和MYC增强维奈托克活性,从而增加维奈托克诱导的白血病细胞凋亡。进一步研究表明,STM2457主要通过靶向METTL3促进MCL1的泛素化及随后的蛋白质降解。此外,通过基于分子对接的虚拟筛选,我们鉴定出异甘草素是一种潜在的靶向METTL3的新型小分子天然产物,其作为抗白血病药物具有潜在作用。

https://cdn.ncbi.nlm.nih.gov/pmc/blobs/9949/11962166/164816774b63/41419_2025_7560_Fig1_HTML.jpg

文献AI研究员

20分钟写一篇综述,助力文献阅读效率提升50倍。

立即体验

用中文搜PubMed

大模型驱动的PubMed中文搜索引擎

马上搜索

文档翻译

学术文献翻译模型,支持多种主流文档格式。

立即体验