Suppr超能文献

硫辛酸-白花丹醌共轭物可保护胰岛β细胞免受高糖诱导的毒性作用。

Lipoic acid-plumbagin conjugate protects pancreatic beta cells against high glucose-induced toxicity.

作者信息

Abdulhaniff Parveen, Loganathan Chitra, Sakayanathan Penislusshiyan, Thayumanavan Palvannan

机构信息

Molecular Therapeutics Laboratory, Department of Biochemistry, Periyar University, Salem, Tamil Nadu, India.

Bioinnov Solutions LLP, Research and Development Centre, Salem, Tamil Nadu, India.

出版信息

Sci Rep. 2025 Apr 1;15(1):11061. doi: 10.1038/s41598-025-93344-3.

Abstract

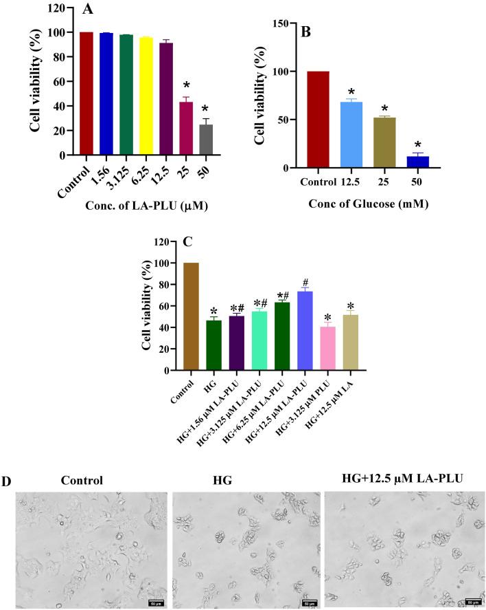
Pancreatic β cells that produce insulin play a significant role in maintaining glucose homeostasis. However, high glucose (HG) causes oxidative stress, which leads to pancreatic β cell dysfunction. The synthesis of lipoic acid (LA) and plumbagin (PLU) conjugate (LA-PLU) was done and characterized using (1H) NMR, (13C) NMR, LC-ESI-MS/MS, and UV-visible spectroscopy techniques. ADME analysis confirmed the drug-like properties of LA-PLU. The present study revealed the protective effect of LA-PLU conjugate against HG (25 mM)-induced oxidative stress on pancreatic β cells. Cell viability was performed on RIN-5F cells and found that LA-PLU exhibits non-toxic up to 91.23 ± 2.61% of cell viability at 12.5 µM concentration. At 12.5 µM, LA-PLU protected pancreatic β cells up to 73.45 ± 3.72% under HG conditions. LA-PLU showed a protective effect on RIN-5F cells against HG-induced DNA damage, followed by preserving mitochondrial membrane potential and decreasing reactive oxygen species formation. Further, LA-PLU showed an anti-apoptotic effect by increasing the Bcl-2 (B cell lymphoma-2) level and decreasing the apoptotic proteins [Bcl-2 associated x (Bax), and cleaved caspase-3). Hence, the overall study concludes that LA-PLU could act as a potent antioxidant that protects the RIN-5F cells under HG conditions, resulting in the maintenance of glucose homeostasis.

摘要

产生胰岛素的胰腺β细胞在维持葡萄糖稳态中发挥着重要作用。然而,高糖(HG)会导致氧化应激,进而引发胰腺β细胞功能障碍。通过(1H)核磁共振、(13C)核磁共振、液相色谱-电喷雾串联质谱以及紫外可见光谱技术完成了硫辛酸(LA)与白花丹素(PLU)共轭物(LA-PLU)的合成与表征。药物代谢动力学分析证实了LA-PLU具有类药物特性。本研究揭示了LA-PLU共轭物对HG(25 mM)诱导的胰腺β细胞氧化应激的保护作用。对RIN-5F细胞进行细胞活力检测,发现LA-PLU在12.5 μM浓度下细胞活力无毒,高达91.23±2.61%。在12.5 μM时,LA-PLU在HG条件下对胰腺β细胞的保护率高达73.45±3.72%。LA-PLU对RIN-5F细胞抵抗HG诱导的DNA损伤具有保护作用,随后维持线粒体膜电位并减少活性氧的形成。此外,LA-PLU通过提高Bcl-2(B细胞淋巴瘤-2)水平并降低凋亡蛋白[Bcl-2相关X蛋白(Bax)和裂解的半胱天冬酶-3]表现出抗凋亡作用。因此,总体研究得出结论,LA-PLU可作为一种有效的抗氧化剂,在HG条件下保护RIN-5F细胞,从而维持葡萄糖稳态。

https://cdn.ncbi.nlm.nih.gov/pmc/blobs/c784/11961592/36338ff82cd8/41598_2025_93344_Fig1_HTML.jpg

文献AI研究员

20分钟写一篇综述,助力文献阅读效率提升50倍。

立即体验

用中文搜PubMed

大模型驱动的PubMed中文搜索引擎

马上搜索

文档翻译

学术文献翻译模型,支持多种主流文档格式。

立即体验