Suppr超能文献

非霍奇金淋巴瘤中对CAR-T细胞疗法反应的炎症生物标志物特征

An inflammatory biomarker signature of response to CAR-T cell therapy in non-Hodgkin lymphoma.

作者信息

Raj Sandeep S, Fei Teng, Fried Shalev, Ip Andrew, Fein Joshua A, Leslie Lori A, Alarcon Tomas Ana, Leithner Doris, Peled Jonathan U, Corona Magdalena, Dahi Parastoo B, Danylesko Ivetta, Epstein-Peterson Zachary, Funnell Tyler, Giralt Sergio A, Jacoby Elad, Kedmi Meirav, Landego Ivan, Lin Richard J, Parascondola Allison, Pascual Lauren, Orozco Natali, Park Jae H, Palomba M Lia, Salles Gilles, Saldia Amethyst, Schöder Heiko, Sdayoor Inbal, Shah Gunjan L, Scordo Michael, Shem-Tov Noga, Shimoni Avichai, Slingerland John, Yerushalmi Ronit, Nagler Arnon, Greenbaum Benjamin D, Vickers Andrew J, Suh Hyung C, Avigdor Abraham, Perales Miguel-Angel, van den Brink Marcel R M, Shouval Roni

机构信息

Department of Medicine, Adult Bone Marrow Transplantation Service, Memorial Sloan Kettering Cancer Center, New York, NY, USA.

Department of Epidemiology and Biostatistics, Memorial Sloan Kettering Cancer Center, New York, NY, USA.

出版信息

Nat Med. 2025 Apr;31(4):1183-1194. doi: 10.1038/s41591-025-03532-x. Epub 2025 Apr 1.

Abstract

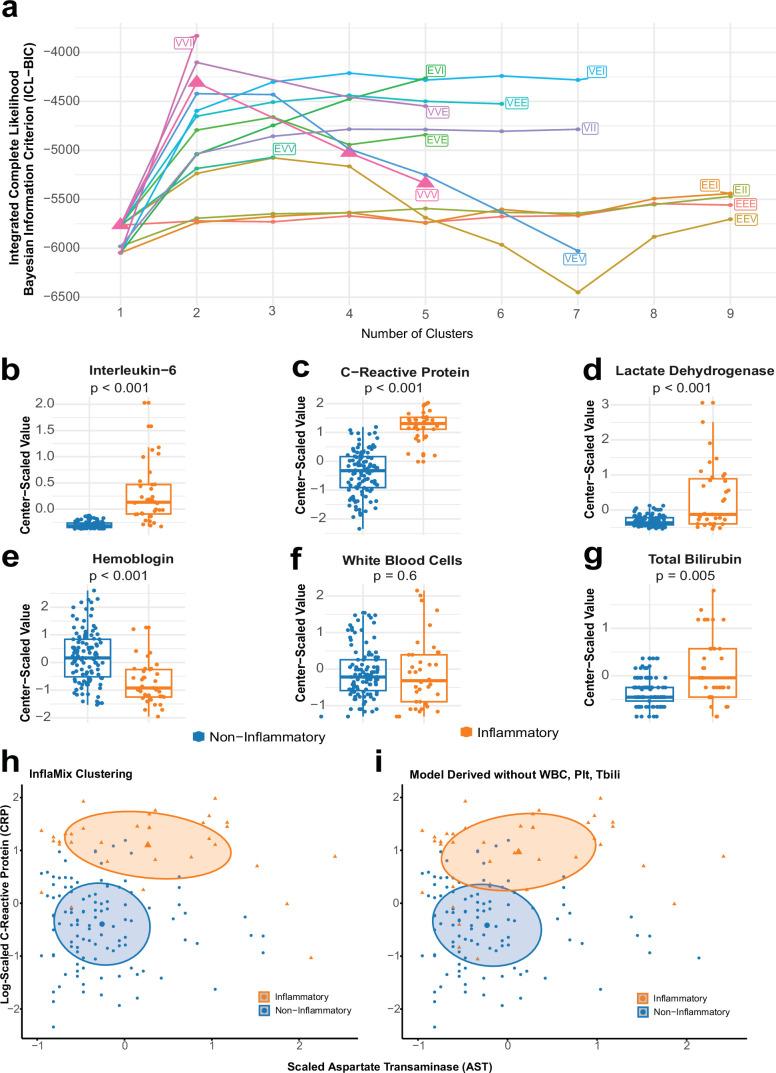
Disease progression is a substantial challenge in patients with non-Hodgkin lymphoma (NHL) undergoing chimeric antigen receptor T cell (CAR-T) therapy. Here we present InflaMix (INFLAmmation MIXture Model), an unsupervised quantitative model integrating 14 pre-CAR-T infusion laboratory and cytokine measures capturing inflammation and end-organ function. Developed using a cohort of 149 patients with NHL, InflaMix revealed an inflammatory signature associated with a high risk of CAR-T treatment failure, including increased hazard of death or relapse (hazard ratio, 2.98; 95% confidence interval, 1.60-4.91; P < 0.001). Three independent cohorts comprising 688 patients with NHL from diverse treatment centers were used to validate our approach. InflaMix consistently and reproducibly identified patients with a higher likelihood of disease relapse and mortality, and it provided supplementary predictive value beyond established prognostic markers, including tumor burden. Moreover, InflaMix exhibited robust performance in cases with missing data, maintaining accuracy when considering only six readily available laboratory measures. These findings show that InflaMix is a valuable tool for point-of-care clinical decision-making in patients with NHL undergoing CAR-T therapy.

摘要

对于接受嵌合抗原受体T细胞(CAR-T)治疗的非霍奇金淋巴瘤(NHL)患者而言,疾病进展是一项重大挑战。在此,我们展示了InflaMix(炎症混合模型),这是一种无监督定量模型,整合了14种CAR-T细胞输注前的实验室指标和细胞因子指标,用于反映炎症和终末器官功能。InflaMix是利用149例NHL患者的队列开发的,它揭示了一种与CAR-T治疗失败高风险相关的炎症特征,包括死亡或复发风险增加(风险比,2.98;95%置信区间,1.60 - 4.91;P < 0.001)。我们使用了来自不同治疗中心的三个包含688例NHL患者的独立队列来验证我们的方法。InflaMix始终如一地、可重复地识别出疾病复发和死亡可能性较高的患者,并且它在包括肿瘤负荷在内的既定预后标志物之外还提供了补充预测价值。此外,InflaMix在存在缺失数据的情况下表现稳健,仅考虑六种易于获得的实验室指标时仍能保持准确性。这些发现表明,InflaMix是接受CAR-T治疗的NHL患者床旁临床决策的一个有价值的工具。

https://cdn.ncbi.nlm.nih.gov/pmc/blobs/d4d8/12003198/498b3233fb17/41591_2025_3532_Fig1_HTML.jpg

文献AI研究员

20分钟写一篇综述,助力文献阅读效率提升50倍。

立即体验

用中文搜PubMed

大模型驱动的PubMed中文搜索引擎

马上搜索

文档翻译

学术文献翻译模型,支持多种主流文档格式。

立即体验