Suppr超能文献

电场通过重塑细胞骨架促进根尖乳头干细胞的成牙分化。

Electric field promoted odontogenic differentiation of stem cells from apical papilla by remodelling cytoskeleton.

作者信息

Li Xiaolin, Zhao Sanjun, Liu Yao, Gu Yu, Qiu Lihong, Chen Xu, Sloan Alastair J, Song Bing

机构信息

Department of Endodontics, School and Hospital of Stomatology, Liaoning Provincial Key Laboratory of Oral Diseases, China Medical University, Shenyang, China.

Department of Pediatric Dentistry, School and Hospital of Stomatology, Liaoning Provincial Key Laboratory of Oral Diseases, China Medical University, Shenyang, China.

出版信息

Int Endod J. 2025 Jun;58(6):873-889. doi: 10.1111/iej.14213. Epub 2025 Apr 1.

Abstract

AIM

This study examined the impact of direct current electric fields (DCEFs) on the biological properties of stem cells derived from the apical papilla (SCAP) and further elucidated the underlying mechanisms involved in odontogenic differentiation induced by DCEFs stimulation.

METHODOLOGY

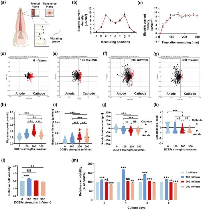
The measurement of endogenous currents in wounded dentine was achieved using a non-invasive vibrating probe system. Two-dimensional (2D) and three-dimensional (3D) systems were developed to apply DCEFs of varying strengths. The migration direction and trajectories of SCAP within DCEFs were analysed using time-lapse imaging. Cell proliferation was assessed through Hoechst staining and the CCK-8 assay. Changes in cell morphology, arrangement, and polarization were examined using fluorescence staining. The odontogenic differentiation of SCAP in vitro was assessed using quantitative polymerase chain reaction (qPCR), western blot analysis, alkaline phosphatase staining, and Alizarin Red S staining. In vivo evaluation was conducted through Haematoxylin and eosin staining, immunohistochemistry staining, and Sirius Red staining after transplantation experiments.

RESULTS

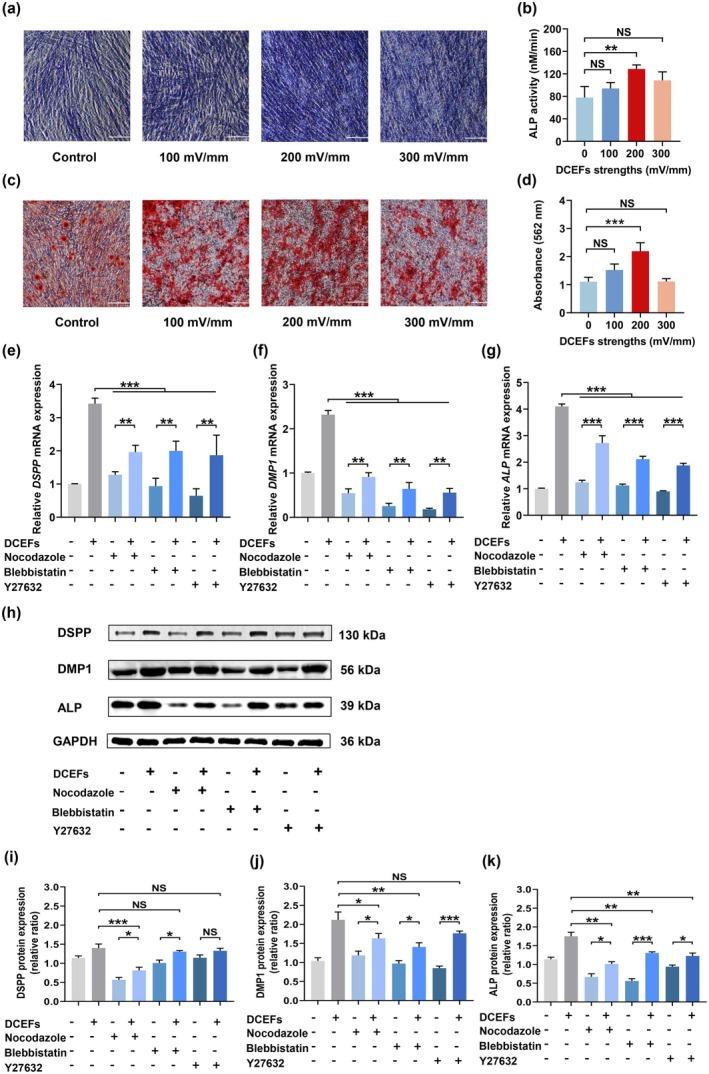
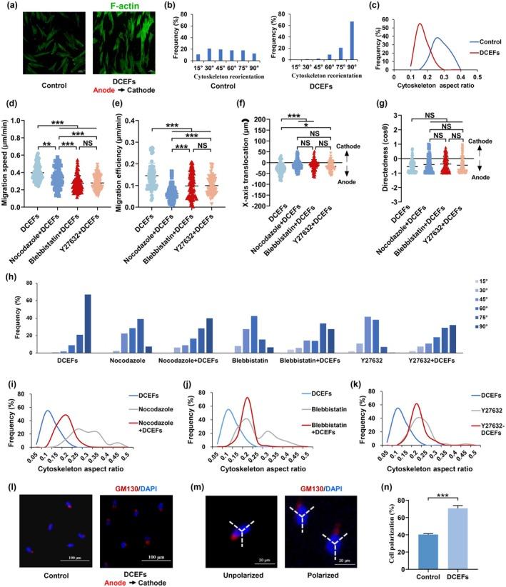
Injured dentine demonstrated a significantly increased outward current, and DCEFs facilitated the migration of SCAP towards the anode. DCEFs at a magnitude of 100 mV/mm promoted SCAP proliferation, whereas DCEFs at 200 mV/mm enhanced both polarization and odontogenic differentiation of SCAP. The application of cytoskeletal polymerization inhibitors mitigated the odontogenic differentiation induced by DCEFs. In vivo studies confirmed that DCEFs promoted the differentiation of SCAP into odontoblast-like cells in an orderly arrangement, as well as the formation of collagen fibres and dentine-like tissue.

CONCLUSIONS

DCEFs of varying intensities exhibited an enhanced capacity for migration, proliferation, odontogenic differentiation, and polarization in SCAP. These findings provide substantial insights for the advancement of innovative therapeutic strategies targeting the repair and regeneration of immature permanent teeth and dentine damage.

摘要

目的

本研究探讨直流电场(DCEFs)对根尖乳头干细胞(SCAP)生物学特性的影响,并进一步阐明DCEFs刺激诱导成牙分化的潜在机制。

方法

使用非侵入性振动探针系统测量受伤牙本质中的内源性电流。开发了二维(2D)和三维(3D)系统以施加不同强度的DCEFs。使用延时成像分析SCAP在DCEFs中的迁移方向和轨迹。通过Hoechst染色和CCK-8测定评估细胞增殖。使用荧光染色检查细胞形态、排列和极化的变化。使用定量聚合酶链反应(qPCR)、蛋白质免疫印迹分析、碱性磷酸酶染色和茜素红S染色评估体外SCAP的成牙分化。移植实验后通过苏木精和伊红染色、免疫组织化学染色和天狼星红染色进行体内评估。

结果

受伤牙本质显示向外电流显著增加,DCEFs促进SCAP向阳极迁移。100 mV/mm强度的DCEFs促进SCAP增殖,而200 mV/mm的DCEFs增强SCAP的极化和成牙分化。细胞骨架聚合抑制剂的应用减轻了DCEFs诱导的成牙分化。体内研究证实,DCEFs促进SCAP有序分化为成牙本质样细胞,以及胶原纤维和牙本质样组织的形成。

结论

不同强度的DCEFs在SCAP中表现出增强的迁移、增殖、成牙分化和极化能力。这些发现为推进针对未成熟恒牙修复和再生以及牙本质损伤的创新治疗策略提供了重要见解。

https://cdn.ncbi.nlm.nih.gov/pmc/blobs/ed64/12065127/3f68b0bcfa3b/IEJ-58-873-g005.jpg

文献AI研究员

20分钟写一篇综述,助力文献阅读效率提升50倍。

立即体验

用中文搜PubMed

大模型驱动的PubMed中文搜索引擎

马上搜索

文档翻译

学术文献翻译模型,支持多种主流文档格式。

立即体验