Suppr超能文献

含三苯基溴化膦修饰的声敏剂的可吸入性聚合物纳米颗粒用于急性细菌性肺炎的强化治疗

Inhalable Polymeric Nanoparticle Containing Triphenylphosphanium Bromide-modified Sonosensitizer for Enhanced Therapy of Acute Bacterial Pneumonia.

作者信息

Wang Lin, Chen Fangzhou, Wu Nier, Hu Lingfei, Xiao Haihua, Zhang Hanchen, Zhou Dongsheng

机构信息

State Key Laboratory of Pathogen and Biosecurity, Academy of Military Medical Sciences, Beijing, 100071, China.

Northern Medical Branch of PLA General Hospital, Beijing, 100094, China.

出版信息

Adv Sci (Weinh). 2025 Jun;12(22):e2417469. doi: 10.1002/advs.202417469. Epub 2025 Apr 2.

Abstract

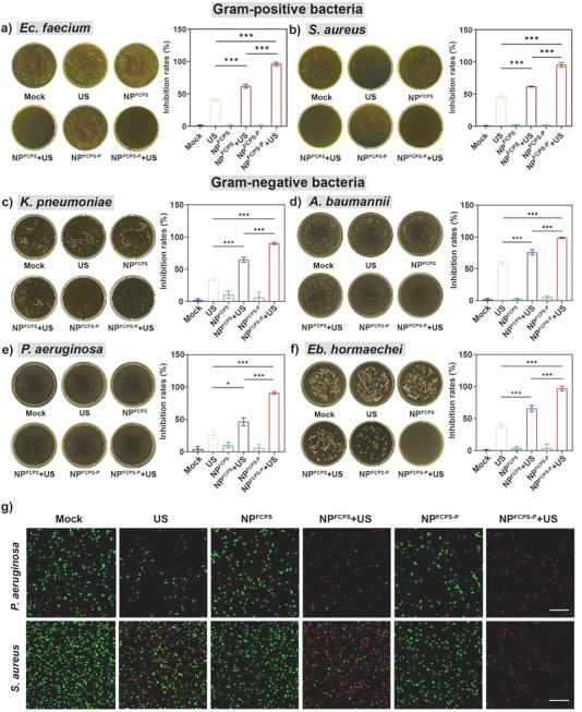
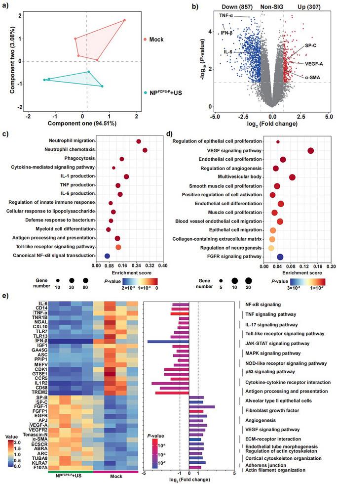
Sonodynamic therapy (SDT) has good feasibility to deeply seated infections, but SDT alone is insufficient being highly effective against multidrug-resistant (MDR) bacteria. SDT combined with triphenylphosphanium bromide (PPhBr) is expected to solve this problem. This work develops a pseudo-conjugated polymer P containing cationic PPhBr-modified sonosensitizer FCPS (FCPS-P) and ROS-sensitive thioketal bonds. P is assembled with DSPE-mPEG to generate nanoparticle NP. FCPS has SDT effect and generates ROS under ultrasound (US) stimulation. ROS triggers the degradation of NP and release of FCPS-P, endowing highly favored biosafety. FCPS-P targets to bacterial surface through electrostatic interaction and achieves bacterial killing under a synergistic action of SDT and PPhBr. In vitro, NP+US gives >90% inhibition rates against MDR ESKAPE pathogens, moreover, it causes bacterial metabolic disorders including inhibited nucleic acid synthesis, disordered energy metabolism, excessive oxidative stress, and suppressed biofilm formation and virulence. In mice, NP+US exhibits a 99.3% bactericidal rate in Pseudomonas aeruginosa-induced sublethal pneumonia and renders a 90% animal survival rate in lethal pneumonia, and additionally immunological staining and transcriptomics analyses reveal that NP+US induces inhibited inflammatory response and accelerated lung injury repair. Taken together, NP+US is a promising antibiotics-alternative strategy for treating deeply seated bacterial infections.

摘要

声动力疗法(SDT)对深部感染具有良好的可行性,但单独的SDT对多重耐药(MDR)细菌的高效杀灭作用不足。SDT与三苯基溴化鏻(PPhBr)联合有望解决这一问题。本研究开发了一种含有阳离子PPhBr修饰的声敏剂FCPS(FCPS-P)和活性氧(ROS)敏感的硫酮键的假共轭聚合物P。P与二硬脂酰磷脂酰乙醇胺-甲氧基聚乙二醇(DSPE-mPEG)组装生成纳米颗粒NP。FCPS具有SDT效应,在超声(US)刺激下产生活性氧。活性氧触发NP的降解并释放FCPS-P,赋予其高度有利的生物安全性。FCPS-P通过静电相互作用靶向细菌表面,并在SDT和PPhBr的协同作用下实现细菌杀灭。在体外,NP+US对MDR ESKAPE病原体的抑制率>90%,此外,它还会导致细菌代谢紊乱,包括核酸合成受抑制、能量代谢紊乱、氧化应激过度以及生物膜形成和毒力受抑制。在小鼠中,NP+US在铜绿假单胞菌诱导的亚致死性肺炎中的杀菌率为99.3%,在致死性肺炎中的动物存活率为90%,此外,免疫染色和转录组学分析表明,NP+US可诱导炎症反应受抑制并加速肺损伤修复。综上所述,NP+US是一种治疗深部细菌感染的有前景的抗生素替代策略。

https://cdn.ncbi.nlm.nih.gov/pmc/blobs/402b/12165071/622b4281ed6d/ADVS-12-2417469-g005.jpg

文献AI研究员

20分钟写一篇综述,助力文献阅读效率提升50倍。

立即体验

用中文搜PubMed

大模型驱动的PubMed中文搜索引擎

马上搜索

文档翻译

学术文献翻译模型,支持多种主流文档格式。

立即体验