Suppr超能文献

早期内溶酶体功能障碍是钆基造影剂致小鼠肾近端小管上皮细胞损伤的一个促成因素。

Early endolysosomal dysfunction is a contributing factor to gadolinium-based contrast agent mouse renal proximal tubule epithelial cell injury.

作者信息

DeAguero Joshua, Howard Tamara, Escobar G Patricia, Dokladny Karol, Wagner Brent

机构信息

Kidney Institute of New Mexico, University of New Mexico Health Sciences Center, Albuquerque, NM, USA.

Department of Cell Biology & Physiology, University of New Mexico Health Sciences Center, Albuquerque, NM, USA.

出版信息

Cell Biol Toxicol. 2025 Apr 3;41(1):65. doi: 10.1007/s10565-025-10014-w.

Abstract

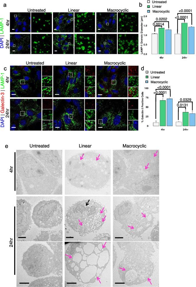
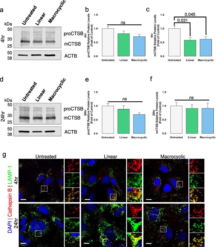
The prevalence of contrast-enhanced magnetic resonance imaging (MRI) examinations and the absence of safer alternatives to gadolinium-based contrast agents (GBCAs) make the associated adverse effects of GBCAs much more concerning. Safety concerns arise from the toxic behavior of heavy metal gadolinium (Gd) and the potential release of the metal from the chelating ligand. Renal insufficiency and other patient factors increase the susceptibility to the toxic effects of GBCAs. It is, therefore, imperative that the molecular and cellular mechanisms underlying GBCA toxicity be defined. This study aims to determine GBCA-induced endolysosomal dysfunction in mouse renal proximal tubule epithelial cells. Loss of cell viability was agent- and time-dependent, and proximal tubule injury was detectable following 24 h linear GBCA exposure. Both classes of GBCAs displayed lysosomotropic behaviors, characterized by early lysosomal enlargement and lysosomal injury. Hijacking of the endolysosomal system by these agents inhibited cathepsin processing by blocking the transport and maturation of cathepsin B (CTSB) and cathepsin D (CTSD). Lysosomal enlargement coincided with the translocation of CTSB and CTSD from the lysosomal lumen to the cytosol, suggesting lysosomal membrane destabilization. Even though both agents displayed a similar response, linear exposures appeared to exhibit a greater effect. Disturbance of mitochondrial activity and loss of cell viability occurs downstream of early lysosome damage. This effect was partially restored by lysosomal protease inhibitor co-treatment. This data suggests that GBCA exposures induce a lysosomal stress response, and partial LMP occurs upstream of mitochondrial dysfunction and resultant cellular injury.

摘要

对比增强磁共振成像(MRI)检查的普及以及钆基造影剂(GBCA)缺乏更安全的替代品,使得GBCA相关的不良反应更令人担忧。安全问题源于重金属钆(Gd)的毒性行为以及金属从螯合配体中的潜在释放。肾功能不全和其他患者因素会增加对GBCA毒性作用的易感性。因此,必须明确GBCA毒性的分子和细胞机制。本研究旨在确定GBCA诱导的小鼠肾近端小管上皮细胞内溶酶体功能障碍。细胞活力的丧失呈药物和时间依赖性,在直线型GBCA暴露24小时后可检测到近端小管损伤。两类GBCA均表现出溶酶体趋向性行为,其特征为早期溶酶体增大和溶酶体损伤。这些药物对内溶酶体系统的劫持通过阻断组织蛋白酶B(CTSB)和组织蛋白酶D(CTSD)的转运和成熟来抑制组织蛋白酶的加工。溶酶体增大与CTSB和CTSD从溶酶体腔向细胞质的转位同时发生,提示溶酶体膜不稳定。尽管两种药物表现出相似的反应,但直线型暴露似乎具有更大的影响。线粒体活性的紊乱和细胞活力的丧失发生在早期溶酶体损伤的下游。溶酶体蛋白酶抑制剂联合治疗可部分恢复这种效应。该数据表明,GBCA暴露会诱导溶酶体应激反应,部分溶酶体膜通透性增加发生在线粒体功能障碍和由此导致的细胞损伤之前。

https://cdn.ncbi.nlm.nih.gov/pmc/blobs/aa72/11965215/38b4709938df/10565_2025_10014_Fig1_HTML.jpg

文献AI研究员

20分钟写一篇综述,助力文献阅读效率提升50倍。

立即体验

用中文搜PubMed

大模型驱动的PubMed中文搜索引擎

马上搜索

文档翻译

学术文献翻译模型,支持多种主流文档格式。

立即体验