Suppr超能文献

H5N1进化分支2.3.4.4b的基因组特征与宿主适应性:呼吁全球监测和多靶点抗病毒策略

Genomic signatures and host adaptation of H5N1 clade 2.3.4.4b: A call for global surveillance and multi-target antiviral strategies.

作者信息

Zhang Guangxu, Shi Yuren, Ge Haoyu, Wang Yuanzhou, Lu Lu, Jiang Shibo, Wang Qian

机构信息

Key Laboratory of Medical Molecular Virology (MOE/NHC/CAMS), Shanghai Institute of Infectious Disease and Biosecurity, School of Basic Medical Sciences, Shanghai Public Health Clinical Center, Fudan University, Shanghai, China.

出版信息

Curr Res Microb Sci. 2025 Mar 13;8:100377. doi: 10.1016/j.crmicr.2025.100377. eCollection 2025.

Abstract

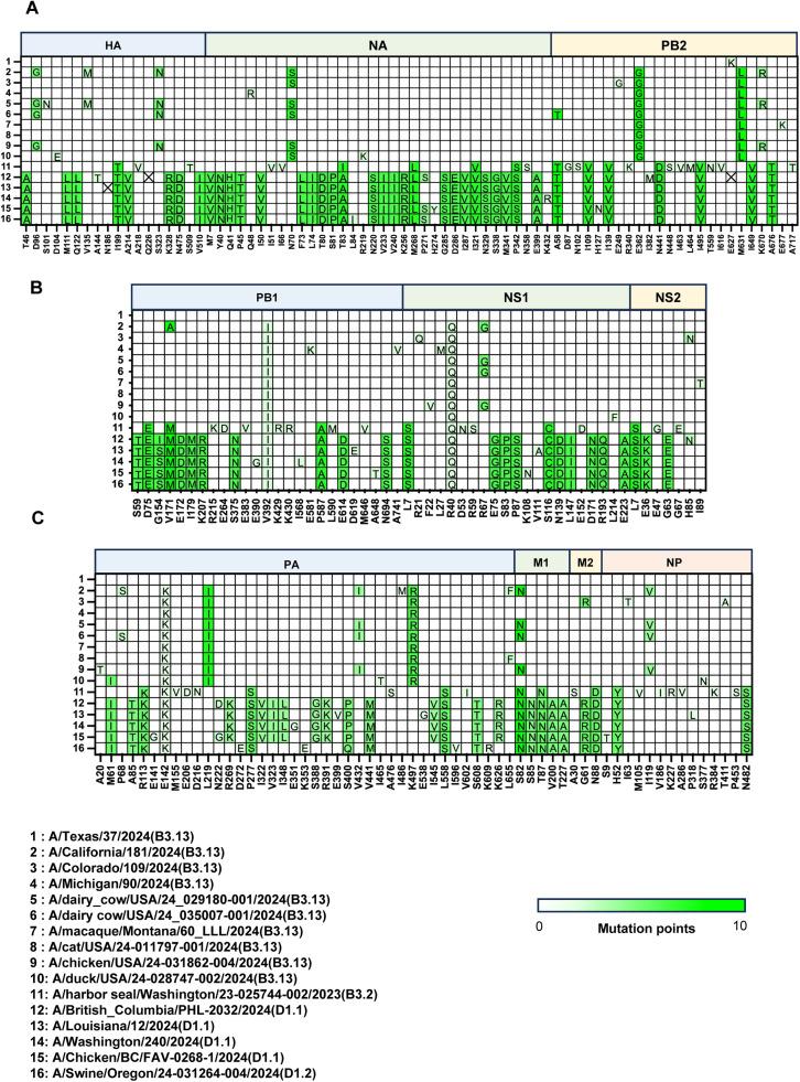
The recent report of the first fatality associated with infection by influenza virus H5N1 clade 2.3.4.4b, identified as genotype D1.1, which is distinct from the B3.13 genotype, has sparked fears of a potential human pandemic. However, the genetic relationships between B3.13 and D1.1, as well as their origins, host adaptability, and antiviral resistance, remain poorly understood. Here we conducted a comprehensive phylogenetic and comparative analysis of H5N1 clade 2.3.4.4b across multiple species, in order to identify the molecular characteristics and frequency of resistance mutations in these two genotypes, elucidate their evolutionary trajectories, and assess their implications for public health. Our results demonstrate that B3.13 exhibits mammalian adaptability, while D1.1 retains avian adaptability. Importantly, both genotypes display limited occurrences of human-like signatures, which can help alleviate public anxiety. Additionally, the emergence of the resistance mutations in the clade 2.3.4.4b on the binding sites of antivirals calls for the development of multi-target antiviral strategies to mitigate the risk of resistant strain reassortment.

摘要

最近有报告称,首例与H5N1进化分支2.3.4.4b感染相关的死亡病例被鉴定为D1.1基因型,与B3.13基因型不同,这引发了对潜在人类大流行的担忧。然而,B3.13和D1.1之间的遗传关系,以及它们的起源、宿主适应性和抗病毒耐药性,仍知之甚少。在此,我们对多个物种的H5N1进化分支2.3.4.4b进行了全面的系统发育和比较分析,以确定这两种基因型中耐药突变的分子特征和频率,阐明它们的进化轨迹,并评估它们对公共卫生的影响。我们的结果表明,B3.13表现出哺乳动物适应性,而D1.1保留了禽类适应性。重要的是,这两种基因型中类人特征的出现频率都有限,这有助于缓解公众焦虑。此外,2.3.4.4b进化分支中抗病毒药物结合位点上耐药突变的出现,要求开发多靶点抗病毒策略,以降低耐药菌株重配的风险。

https://cdn.ncbi.nlm.nih.gov/pmc/blobs/e752/11964551/84077e1a9de8/ga1.jpg

文献AI研究员

20分钟写一篇综述,助力文献阅读效率提升50倍。

立即体验

用中文搜PubMed

大模型驱动的PubMed中文搜索引擎

马上搜索

文档翻译

学术文献翻译模型,支持多种主流文档格式。

立即体验