Suppr超能文献

甘蓝型油菜中响应聚乙二醇引发的渗透胁迫的转录和表观基因组变化

Transcriptional and epigenomic changes in response to polyethylene glycol-triggered osmotic stress in Brassica napus L.

作者信息

Prasad Melvin, Shetty Prateek, Pal Avik Kumar, Rigó Gábor, Kant Kamal, Zsigmond Laura, Nagy István, Shivaprasad Padubidri V, Szabados László

机构信息

Institute of Plant Biology, HUN-REN BRC, Szeged, Hungary.

National Centre for Biological Sciences, Tata Institute of Fundamental Research, Bangalore, India.

出版信息

J Exp Bot. 2025 Jun 17;76(9):2535-2556. doi: 10.1093/jxb/eraf123.

Abstract

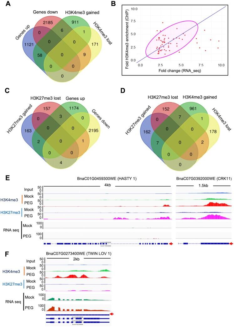
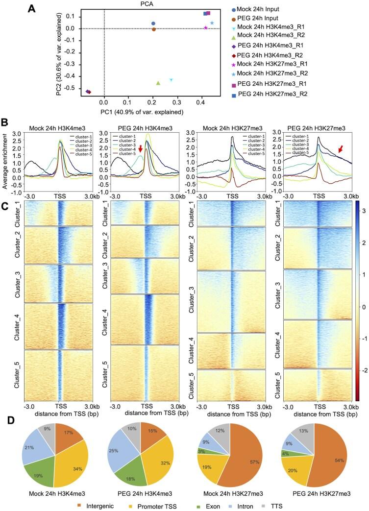
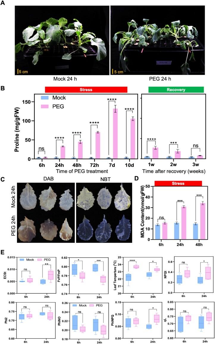
Drought hinders growth, development, and productivity of higher plants. While the physiological and molecular background of plant responses to drought has been extensively studied, the role of post-translational modifications of histones or DNA methylation in response to dehydration remains largely elusive. In this study, we deciphered genome-wide changes in transcriptome and histone modifications in response to dehydration in rapeseed (Brassica napus L.). High-throughput transcript profiling (RNA-seq) and ChIP followed by sequencing (ChIP-seq) of polyethylene glycol (PEG)-treated rapeseed plants revealed genome-scale changes in transcription and histone methylation patterns, specifically in histone H3 lysine 4 trimethylation (H3K4me3) and histone H3 tri-methylated lysine 27 (H3K27me3) sites. We have identified gene sets with altered transcript profiles as well as histone methylation marks in response to osmotic stress. Several proline biosynthesis regulatory genes coding for Delta 1-Pyrroline-5-Carboxylate Synthetases (P5CS) displayed changes in H3K4me3 and/or H3K36me3 enrichment post-PEG treatment. Targeted bisulfite sequencing further identified stress-dependent gene body DNA methylation in one of the BnP5CSA gene copies that correlates with its stress-induced activation. By integrating physiological, transcriptional, and epigenomic data, our study contributes to a better understanding of the drought response control in crop plants.

摘要

干旱会阻碍高等植物的生长、发育和生产力。虽然植物对干旱响应的生理和分子背景已得到广泛研究,但组蛋白翻译后修饰或DNA甲基化在脱水响应中的作用在很大程度上仍不清楚。在本研究中,我们解析了油菜(Brassica napus L.)在脱水响应中转录组和组蛋白修饰的全基因组变化。对聚乙二醇(PEG)处理的油菜植株进行高通量转录谱分析(RNA测序)和染色质免疫沉淀测序(ChIP-seq),揭示了转录和组蛋白甲基化模式在基因组规模上的变化,特别是在组蛋白H3赖氨酸4三甲基化(H3K4me3)和组蛋白H3赖氨酸27三甲基化(H3K27me3)位点。我们鉴定出了在渗透胁迫下转录谱以及组蛋白甲基化标记发生改变的基因集。几个编码Δ1-吡咯啉-5-羧酸合成酶(P5CS)的脯氨酸生物合成调控基因在PEG处理后H3K4me3和/或H3K36me3富集发生了变化。靶向亚硫酸氢盐测序进一步鉴定出BnP5CSA基因的一个拷贝中存在胁迫依赖性的基因体DNA甲基化,这与其胁迫诱导的激活相关。通过整合生理、转录和表观基因组数据,我们的研究有助于更好地理解作物植物的干旱响应调控。

https://cdn.ncbi.nlm.nih.gov/pmc/blobs/3589/12192427/6fbf24074125/eraf123_fig1.jpg

文献AI研究员

20分钟写一篇综述,助力文献阅读效率提升50倍。

立即体验

用中文搜PubMed

大模型驱动的PubMed中文搜索引擎

马上搜索

文档翻译

学术文献翻译模型,支持多种主流文档格式。

立即体验