Suppr超能文献

CST与Shieldin存在上位性作用,以限制DNA双链断裂末端切除并在免疫球蛋白类别转换重组过程中促进修复。

CST Is Epistatic With Shieldin to Limit DNA Double-Strand Break End Resection and Promote Repair During Igh Class Switch Recombination.

作者信息

Lescale Chloé, Marton Timea, Vaysse Amaury, Rode Guillaume, Vincendeau Estelle, Libri Alice, Dossin François, Deriano Ludovic

机构信息

Institut Pasteur, Université Paris Cité, INSERM U1223, Genome Integrity Immunity and Cancer Unit, Équipe Labellisée Ligue Contre Le Cancer, Paris, France.

Institut Pasteur, Université Paris Cité, Bioinformatics and Biostatistics Hub, Paris, France.

出版信息

Eur J Immunol. 2025 Apr;55(4):e202451585. doi: 10.1002/eji.202451585.

Abstract

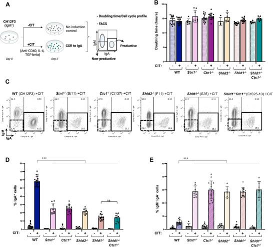
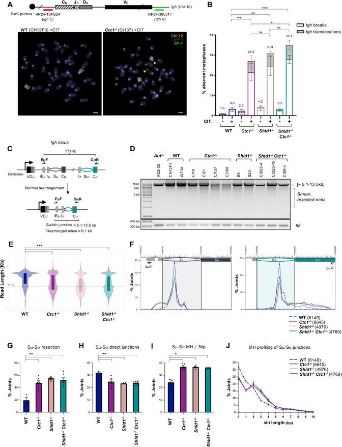
Downstream of 53BP1-RIF1 lies the Shieldin (SHLD) protein complex, which comprises MAD2L2/REV7, SHLD3, SHLD2, and SHLD1, and the CTC1-STN1-TEN1 (CST) complex. During immunoglobulin heavy-chain (Igh) class switch recombination (CSR), 53BP1-RIF1-SHLD promotes productive end-joining by limiting resection of activation-induced cytidine deaminase (AID)-generated DNA double-strand break (DSB) ends. The precise role of the CST complex and its interplay with SHLD during CSR is however elusive. Here, we established AID-inducible B cell lines deficient for CTC1, SHLD1, or both and analyzed CSR in these cells. We show that stimulated CTC1-deficient B cells are defective for IgM-to-IgA class switching, accumulate Igh chromosome breaks and translocations, and display increased end-resection and micro-homology usage at switching sites, demonstrating that CTC1 is essential to suppress alternative end-joining during CSR. We show that CTC1 and SHLD1 are epistatic in preventing exacerbated DNA end resection and genetic instability during CSR. Moreover, using a complementation approach in Shld1 knockout splenic B cells, we show that a SHLD1 mutant defective in CST binding (SHLD1) is fully proficient for IgM-to-IgG1, IgG2b, IgG3, and IgA class switching, thus demonstrating that the SHLD1-CTC1 interaction through this motif is dispensable for CST and SHLD functions in promoting CSR.

摘要

53BP1-RIF1的下游是Shieldin(SHLD)蛋白复合物,它由MAD2L2/REV7、SHLD3、SHLD2和SHLD1以及CTC1-STN1-TEN1(CST)复合物组成。在免疫球蛋白重链(Igh)类别转换重组(CSR)过程中,53BP1-RIF1-SHLD通过限制激活诱导的胞苷脱氨酶(AID)产生的DNA双链断裂(DSB)末端的切除来促进有效的末端连接。然而,CST复合物在CSR过程中的精确作用及其与SHLD的相互作用尚不清楚。在这里,我们建立了缺乏CTC1、SHLD1或两者的AID诱导型B细胞系,并分析了这些细胞中的CSR。我们发现,受刺激的CTC1缺陷型B细胞在IgM到IgA的类别转换中存在缺陷,积累了Igh染色体断裂和易位,并在转换位点显示出增加的末端切除和微同源性使用,这表明CTC1对于在CSR过程中抑制替代末端连接至关重要。我们发现,在防止CSR过程中加剧的DNA末端切除和遗传不稳定方面,CTC1和SHLD1具有上位性。此外,使用Shld1基因敲除脾B细胞中的互补方法,我们发现一个在与CST结合方面有缺陷的SHLD1突变体(SHLD1)在IgM到IgG1、IgG2b、IgG3和IgA的类别转换中完全正常,因此表明通过这个基序的SHLD1-CTC1相互作用对于CST和SHLD在促进CSR中的功能是可有可无的。

https://cdn.ncbi.nlm.nih.gov/pmc/blobs/9c5e/11967320/065796d0343d/EJI-55-e202451585-g001.jpg

文献AI研究员

20分钟写一篇综述,助力文献阅读效率提升50倍。

立即体验

用中文搜PubMed

大模型驱动的PubMed中文搜索引擎

马上搜索

文档翻译

学术文献翻译模型,支持多种主流文档格式。

立即体验