Suppr超能文献

肥胖诱导剂三丁基锡对小鼠代谢健康的跨代影响:与西方饮食的相互作用

Transgenerational Effects of the Obesogen Tributyltin on Metabolic Health in Mice: Interactions With a Western Diet.

作者信息

Chang Richard C, Huang Yikai, To Kaitlin, Whitlock Ryan Scott, Nguyen Katelyn Uyen, Joemon Michelle Clara, Lopez Miranda, Deeprompt Kritin Guy, Shioda Toshi, Blumberg Bruce

机构信息

Department of Developmental and Cell Biology, University of California, Irvine, CA 92697-2300, USA.

Center for Cancer Research, Massachusetts General Hospital, Charlestown, MA 02129, USA.

出版信息

Endocrinology. 2025 Mar 24;166(5). doi: 10.1210/endocr/bqaf063.

Abstract

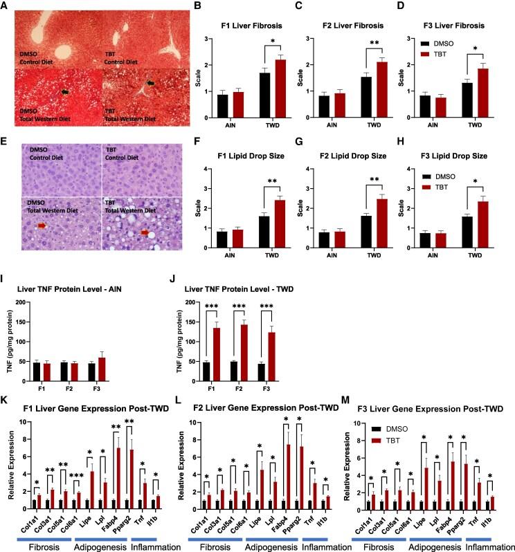
Obesity is a global health crisis, with increasing evidence linking environmental factors such as exposure to endocrine-disrupting chemicals (EDCs) to its development. This study examines the transgenerational effects of exposure to the model obesogen, tributyltin (TBT), on obesity and metabolic health, specifically focusing on how these effects interact with a diet modeling the 50th percentile of US dietary consumption [the Total Western Diet (TWD)]. Pregnant F0 dams were exposed to TBT, and their offspring were subjected at adulthood to different diets, including a high-fat diet and TWD, across multiple subsequent generations (F1-F3). We found that TBT exposure predisposed male offspring to increased fat accumulation, insulin resistance, and metabolic dysfunction, effects that were exacerbated by the TWD. Notably, male offspring displayed elevated leptin levels, hepatic fibrosis, and inflammatory responses under TWD exposure, suggesting an additive or synergistic relationship between obesogen exposure and dietary fat intake. These transgenerational effects were largely absent in female offspring, underscoring sex-specific vulnerabilities to environmental and dietary factors. Our results demonstrated that the combination of prenatal TBT exposure and TWD amplifies metabolic disturbances across generations, highlighting the need to consider both environmental chemicals and dietary patterns in addressing the obesity pandemic. This study underscores the critical role of early-life EDC exposures and dietary factors in shaping long-term metabolic health and the potential for transgenerational programming of susceptibility to obesity and metabolic disorders.

摘要

肥胖是一场全球健康危机,越来越多的证据表明,诸如接触内分泌干扰化学物质(EDC)等环境因素与肥胖的发生有关。本研究考察了接触典型致胖物三丁基锡(TBT)对肥胖和代谢健康的跨代影响,特别关注这些影响如何与模拟美国饮食消费第50百分位数的饮食(即西方总饮食,TWD)相互作用。怀孕的F0代母鼠接触TBT,其后代在成年后在多个后续世代(F1 - F3)中接受不同饮食,包括高脂饮食和TWD。我们发现,接触TBT使雄性后代易出现脂肪堆积增加、胰岛素抵抗和代谢功能障碍,而TWD会加剧这些影响。值得注意的是,在接触TWD的情况下,雄性后代的瘦素水平升高、出现肝纤维化和炎症反应,这表明致胖物暴露与膳食脂肪摄入之间存在相加或协同关系。这些跨代影响在雌性后代中基本不存在,凸显了对环境和饮食因素的性别特异性易感性。我们的结果表明,产前接触TBT与TWD的组合会加剧多代间的代谢紊乱,强调在应对肥胖流行问题时需要同时考虑环境化学物质和饮食模式。本研究强调了生命早期接触EDC和饮食因素在塑造长期代谢健康方面的关键作用,以及肥胖和代谢紊乱易感性跨代编程的可能性。

https://cdn.ncbi.nlm.nih.gov/pmc/blobs/dda4/11986328/3abea948a2dd/bqaf063f1.jpg

文献AI研究员

20分钟写一篇综述,助力文献阅读效率提升50倍。

立即体验

用中文搜PubMed

大模型驱动的PubMed中文搜索引擎

马上搜索

文档翻译

学术文献翻译模型,支持多种主流文档格式。

立即体验