Suppr超能文献

通过网络分析鉴定非酒精性脂肪性肝病中色氨酸代谢相关生物标志物

Identification of tryptophan metabolism-related biomarkers for nonalcoholic fatty liver disease through network analysis.

作者信息

Jiang Cuihua, Liang Jianqi, Hu Kaibo, Ye Yanqing, Yang Jiajia, Zhang Xiaozhi, Ye Guilin, Zhang Jing, Zhang Deju, Zhong Bin, Yu Peng, Wang Liefeng, Zeng Bin

出版信息

Endocr Connect. 2025 Apr 23;14(5). doi: 10.1530/EC-24-0470. Print 2025 May 1.

Abstract

BACKGROUND

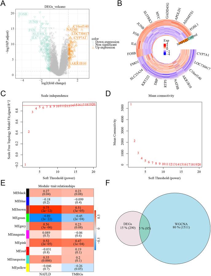
Increasing evidence demonstrates that tryptophan metabolism is closely related to the development of nonalcoholic fatty liver disease (NAFLD). This study aimed to identify specific biomarkers of NAFLD associated with tryptophan metabolism and research its functional mechanism.

METHODS

We downloaded NAFLD RNA-sequencing data from GSE89632 and GSE24807, and obtained tryptophan metabolism-related genes (TMRGs) from the MsigDB database. The R package limma and WGCNA were used to identify TMRGs-DEGs, and GO, KEGG and Cytoscape were used to analyze and visualize the data. Immune cell infiltration analysis was used to explore the immune mechanism of NAFLD and the biomarkers. We also validated extended levels of biomarkers.

RESULTS

We identified 375 NAFLD differentially expressed genes (DEGs) and 85 TMRGs-DEGs. GO/KEGG analysis revealed that TMRGs-DEGs were mainly enriched in triglyceride and cholesterol metabolism. ROC curves identified CCL20 (AUC = 0.917), CD160 (AUC = 0.933) and CYP7A1 (AUC = 1) as biomarkers of NAFLD. Immune infiltration analysis showed significant differences in ten immune cells, and the activation of dendritic cells and mast cells were highly positively correlated with NAFLD. CCL20, CD160 and CYP7A1 were highly correlated with M2 macrophage, neutrophil and mast cells activation, respectively. Twenty-seven TMRGs correlated with hub genes, and gene set enrichment analysis demonstrated their function in tryptophan- and lysine-containing metabolic process. We identified 41 therapeutic drug matches which corresponded to two hub genes and four drugs which co-targeted CCL20 and CYP7A1. Finally, three hub genes were validated in our mouse model.

CONCLUSIONS

CCL20, CD160 and CYP7A1 are tryptophan metabolism-related biomarkers of NAFLD, related to glycerol ester and cholesterol metabolism. We screened four compounds which co-target CCL29 and CYP7A1 to provide potential experimental drugs for NAFLD.

摘要

背景

越来越多的证据表明色氨酸代谢与非酒精性脂肪性肝病(NAFLD)的发生发展密切相关。本研究旨在确定与色氨酸代谢相关的NAFLD特异性生物标志物,并研究其功能机制。

方法

我们从GSE89632和GSE24807下载了NAFLD RNA测序数据,并从MsigDB数据库中获得了色氨酸代谢相关基因(TMRGs)。使用R包limma和WGCNA来识别TMRGs-DEGs,并使用GO、KEGG和Cytoscape来分析和可视化数据。免疫细胞浸润分析用于探索NAFLD的免疫机制和生物标志物。我们还验证了生物标志物的扩展水平。

结果

我们鉴定出375个NAFLD差异表达基因(DEGs)和85个TMRGs-DEGs。GO/KEGG分析显示,TMRGs-DEGs主要富集于甘油三酯和胆固醇代谢。ROC曲线确定CCL20(AUC = 0.917)、CD160(AUC = 0.933)和CYP7A1(AUC = 1)为NAFLD的生物标志物。免疫浸润分析显示十种免疫细胞存在显著差异,树突状细胞和肥大细胞的激活与NAFLD高度正相关。CCL20、CD160和CYP7A1分别与M2巨噬细胞、中性粒细胞和肥大细胞的激活高度相关。27个TMRGs与枢纽基因相关,基因集富集分析证明了它们在色氨酸和赖氨酸代谢过程中的功能。我们确定了41种与两个枢纽基因相对应的治疗药物匹配物,以及四种共同靶向CCL20和CYP7A1的药物。最后,在我们的小鼠模型中验证了三个枢纽基因。

结论

CCL20、CD160和CYP7A1是NAFLD的色氨酸代谢相关生物标志物,与甘油酯和胆固醇代谢有关。我们筛选出四种共同靶向CCL29和CYP7A1的化合物,为NAFLD提供了潜在的实验药物。

https://cdn.ncbi.nlm.nih.gov/pmc/blobs/d0de/12023734/491b1a81c8a7/EC-24-0470fig1.jpg

文献AI研究员

20分钟写一篇综述,助力文献阅读效率提升50倍。

立即体验

用中文搜PubMed

大模型驱动的PubMed中文搜索引擎

马上搜索

文档翻译

学术文献翻译模型,支持多种主流文档格式。

立即体验