Suppr超能文献

机会性真菌病原体中涉及碳代谢的铁响应

A response to iron involving carbon metabolism in the opportunistic fungal pathogen .

作者信息

Garg Ritu, Zhu Zhengkai, Hernandez Francisco G, Wang Yiran, David Marika S, Bruno Vincent M, Culotta Valeria C

机构信息

Department of Biochemistry and Molecular Biology, Johns Hopkins University Bloomberg School of Public Health, Baltimore, Maryland, USA.

Department of Microbiology and Immunology, University of Maryland School of Medicine, Baltimore, Maryland, USA.

出版信息

mSphere. 2025 Apr 29;10(4):e0004025. doi: 10.1128/msphere.00040-25. Epub 2025 Apr 4.

Abstract

UNLABELLED

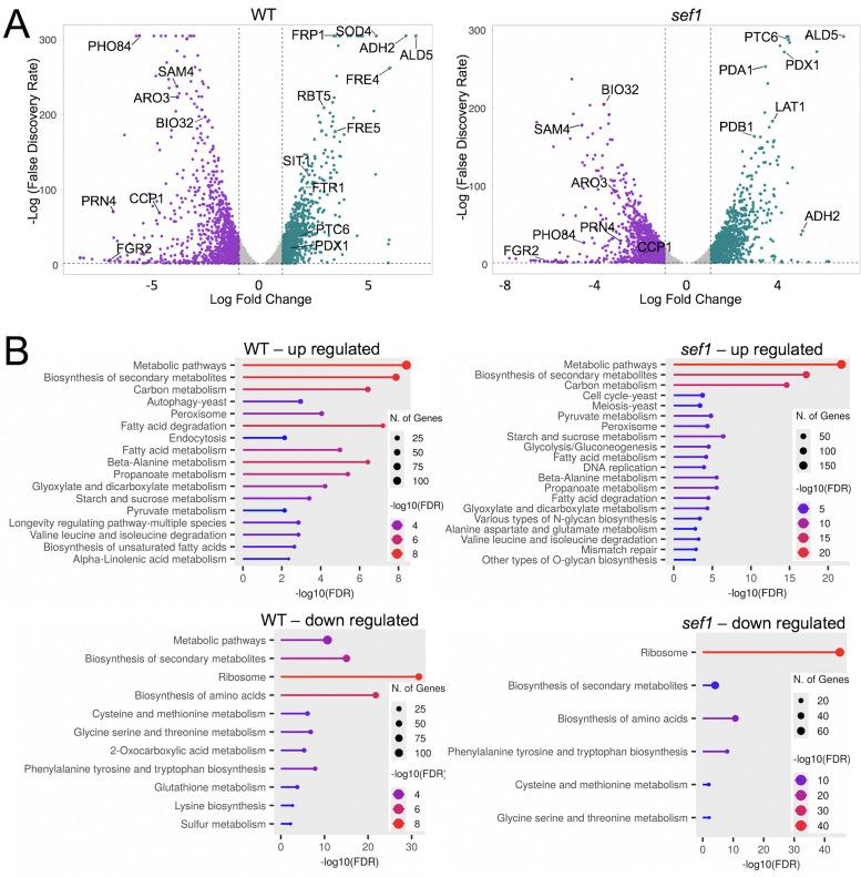
Iron (Fe) is an essential micronutrient, and during infection, the host attempts to starve pathogens of this vital element through a process known as nutritional immunity. Successful pathogens have evolved means to evade this attack, an example being the most prevalent human fungal pathogen. When Fe-starved, induces multiple pathways for Fe uptake using the SEF1 trans-regulator, and we now describe a previously unrecognized effect of Fe on metabolism that occurs independent of SEF1. Specifically, Fe limitation leads to inhibition of pyruvate dehydrogenase (PDH) connecting glycolysis to mitochondrial respiration. PDH inactivation involves loss of the LAT1 catalytic subunit harboring a lipoic acid co-factor. Protein lipoylation is a Fe-S dependent process, and lipoylated alpha-ketoglutarate dehydrogenase is also inhibited in Fe-starved . SEF1 does not protect against PDH inactivation, and despite SEF1 induction of Fe import genes, cellular Fe levels drop dramatically during chronic Fe starvation. Such loss of LAT1 and lipoylation is also seen in Fe-starved bakers' yeast . In both yeast species, glucose is diverted toward the pentose phosphate pathway (PPP) and PPP production of NADPH is increased in response to low Fe and PDH loss. Additionally, glucose consumption is lowered in Fe-starved , and non-PDH alternatives to producing Ac-CoA are induced, including pyruvate bypass and fatty acid oxidation pathways. can adapt well to the effects of micronutrient loss on cell metabolism.

IMPORTANCE

We describe a new response to Fe-starvation in a fungal pathogen involving carbon metabolism. Pyruvate dehydrogenase (PDH) that is central to glucose metabolism is inactivated at the post-translational level in Fe-starved cells. Nevertheless, the fungal pathogen can thrive by activating backup systems for metabolizing glucose. Methods that inhibit these compensatory pathways for carbon metabolism may prove beneficial in future anti-fungal strategies.

摘要

未标记

铁(Fe)是一种必需的微量营养素,在感染期间,宿主会试图通过一种称为营养免疫的过程使病原体缺乏这种重要元素。成功的病原体已经进化出逃避这种攻击的方法,最常见的人类真菌病原体就是一个例子。当铁缺乏时,[病原体名称]利用SEF1反式调节因子诱导多种铁摄取途径,我们现在描述了一种以前未被认识到的铁对[病原体名称]代谢的影响,这种影响独立于SEF1发生。具体而言,铁限制导致连接糖酵解与线粒体呼吸的丙酮酸脱氢酶(PDH)受到抑制。PDH失活涉及携带硫辛酸辅因子的LAT1催化亚基的丢失。蛋白质脂酰化是一个铁硫依赖的过程,在铁缺乏的[病原体名称]中,脂酰化的α-酮戊二酸脱氢酶也受到抑制。SEF1不能防止PDH失活,尽管SEF1诱导了铁导入基因,但在慢性铁饥饿期间细胞内铁水平仍会急剧下降。在铁缺乏的面包酵母中也观察到了LAT1和脂酰化的这种丢失。在这两种酵母中,葡萄糖转向磷酸戊糖途径(PPP),并且响应低铁和PDH丢失,PPP产生的NADPH增加。此外,在铁缺乏的[病原体名称]中葡萄糖消耗降低,并且诱导了产生乙酰辅酶A的非PDH替代途径,包括丙酮酸旁路和脂肪酸氧化途径。[病原体名称]能够很好地适应微量营养素丢失对细胞代谢的影响。

重要性

我们描述了一种真菌病原体对铁饥饿的涉及碳代谢的新反应。在铁缺乏的细胞中,对葡萄糖代谢至关重要的丙酮酸脱氢酶(PDH)在翻译后水平失活。然而,这种真菌病原体可以通过激活葡萄糖代谢的备用系统而茁壮成长。抑制这些碳代谢补偿途径的方法可能在未来的抗真菌策略中被证明是有益的。

https://cdn.ncbi.nlm.nih.gov/pmc/blobs/029a/12039268/06e413f7ebd5/msphere.00040-25.f001.jpg

文献AI研究员

20分钟写一篇综述,助力文献阅读效率提升50倍。

立即体验

用中文搜PubMed

大模型驱动的PubMed中文搜索引擎

马上搜索

文档翻译

学术文献翻译模型,支持多种主流文档格式。

立即体验