Suppr超能文献

回收复合体促进线粒体DNA的溶酶体周转。

Retromer promotes the lysosomal turnover of mtDNA.

作者信息

Kakanj Parisa, Bonse Mari, Kshirsagar Arya, Gökmen Aylin, Gaedke Felix, Sen Ayesha, Mollá Belén, Vogelsang Elisabeth, Schauss Astrid, Wodarz Andreas, Pla-Martín David

机构信息

Institute of Genetics, University of Cologne, Cologne, Germany.

Cologne Excellence Cluster on Cellular Stress Response in Aging-Associated Diseases (CECAD), University of Cologne, Cologne, Germany.

出版信息

Sci Adv. 2025 Apr 4;11(14):eadr6415. doi: 10.1126/sciadv.adr6415.

Abstract

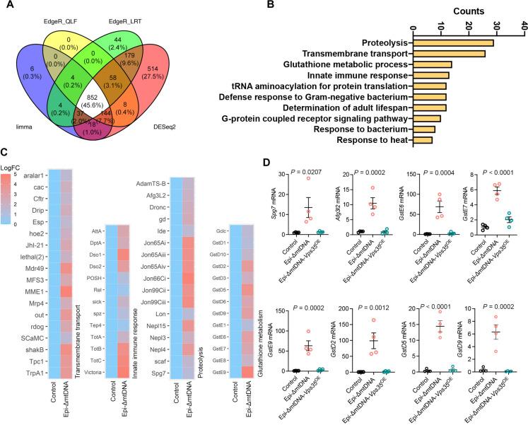
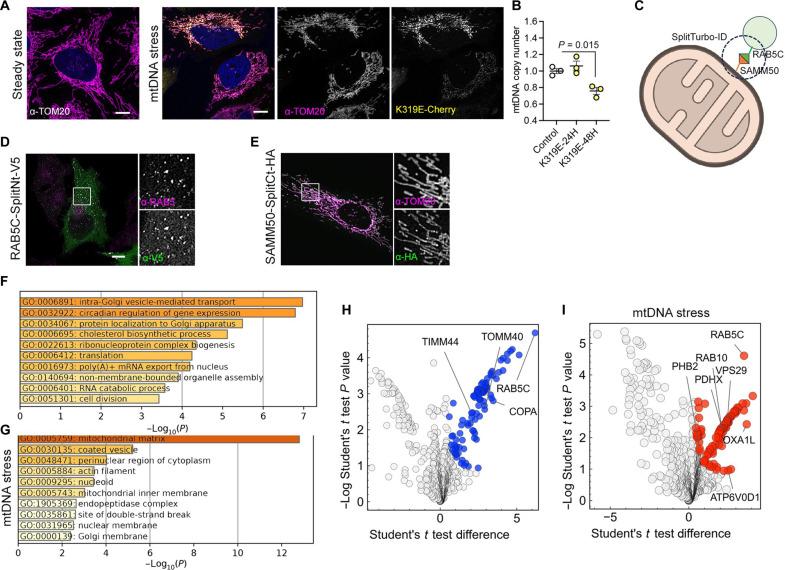
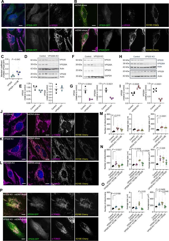
Mitochondrial DNA (mtDNA) is exposed to multiple insults produced by normal cellular function. Upon mtDNA replication stress, the mitochondrial genome transfers to endosomes for degradation. Using proximity biotinylation, we found that mtDNA stress leads to the rewiring of the mitochondrial proximity proteome, increasing mitochondria's association with lysosomal and vesicle-related proteins. Among these, the retromer complex, particularly VPS35, plays a pivotal role by extracting mitochondrial components. The retromer promotes the formation of mitochondrial-derived vesicles shuttled to lysosomes. The mtDNA, however, directly shuttles to a recycling organelle in a BAX-dependent manner. Moreover, using a model carrying a long deletion on the mtDNA (ΔmtDNA), we found that ΔmtDNA activates a specific transcriptome profile to counteract mitochondrial damage. Here, expression restores mtDNA homoplasmy and alleviates associated defects. Hence, we demonstrate the existence of a previously unknown quality control mechanism for the mitochondrial matrix and the essential role of lysosomes in mtDNA turnover to relieve mtDNA damage.

摘要

线粒体DNA(mtDNA)会受到正常细胞功能产生的多种损伤。在mtDNA复制应激时,线粒体基因组会转移到内体进行降解。通过邻近生物素化技术,我们发现mtDNA应激会导致线粒体邻近蛋白质组的重新布线,增加线粒体与溶酶体及囊泡相关蛋白的关联。其中,回收复合物,特别是VPS35,通过提取线粒体成分发挥关键作用。回收复合物促进了穿梭至溶酶体的线粒体衍生囊泡的形成。然而,mtDNA以BAX依赖的方式直接穿梭至一个循环细胞器。此外,利用携带mtDNA长片段缺失(ΔmtDNA)的模型,我们发现ΔmtDNA激活了特定的转录组谱以对抗线粒体损伤。在此,[具体内容]的表达恢复了mtDNA的同质性并减轻了相关缺陷。因此,我们证明了线粒体基质存在一种先前未知的质量控制机制,以及溶酶体在mtDNA周转以减轻mtDNA损伤中的重要作用。

https://cdn.ncbi.nlm.nih.gov/pmc/blobs/3ec5/11970507/984461ba6de2/sciadv.adr6415-f1.jpg

文献AI研究员

20分钟写一篇综述,助力文献阅读效率提升50倍。

立即体验

用中文搜PubMed

大模型驱动的PubMed中文搜索引擎

马上搜索

文档翻译

学术文献翻译模型,支持多种主流文档格式。

立即体验