Suppr超能文献

代谢重编程塑造胰腺腺癌中的免疫微环境:预后意义及治疗靶点

Metabolic reprogramming shapes the immune microenvironment in pancreatic adenocarcinoma: prognostic implications and therapeutic targets.

作者信息

Song Weihua, Yu Yabin, Wang Siqi, Cui Zhengyi, Zhu Qiusi, Liu Wangrui, Wei Shiyin, Chi Jiachang

机构信息

Department of Liver Surgery, Renji Hospital, School of Medicine, Shanghai Jiao Tong University, Shanghai, China.

Department of Hepatobiliary and Pancreatic Surgery, The Affiliated Huai'an No. 1 People's Hospital of Nanjing Medical University, Huai'an, Jiangsu, China.

出版信息

Front Immunol. 2025 Mar 21;16:1555287. doi: 10.3389/fimmu.2025.1555287. eCollection 2025.

Abstract

INTRODUCTION

Pancreatic adenocarcinoma (PAAD) is characterized by a profoundly immunosuppressive tumor microenvironment (TME) that limits the efficacy of immunotherapy. Emerging evidence suggests that tumor-specific metabolic reprogramming may drive disease progression and shape the immune landscape in PAAD.

METHODS

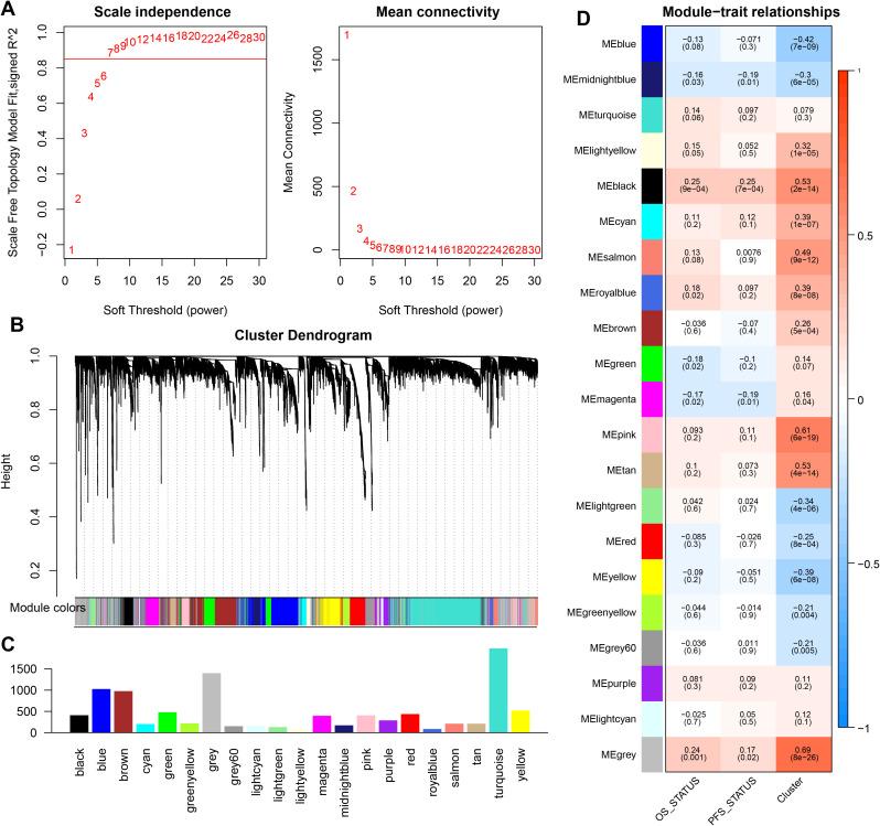
We integrated multi-omics data from TCGA, GEO, and ICGC to identify key metabolism-related genes (MRGs) that influence immune cell infiltration, tumor progression, and patient survival. Based on nine pivotal MRGs (including ANLN, PKMYT1, and HMGA1), we developed and validated a novel metabolic-prognostic index (MPI). Functional enrichment analyses were conducted to elucidate the metabolic pathways associated with different MPI risk groups. experiments and drug sensitivity analyses were performed to confirm the oncogenic role of selected MRGs and to explore their therapeutic implications.

RESULTS

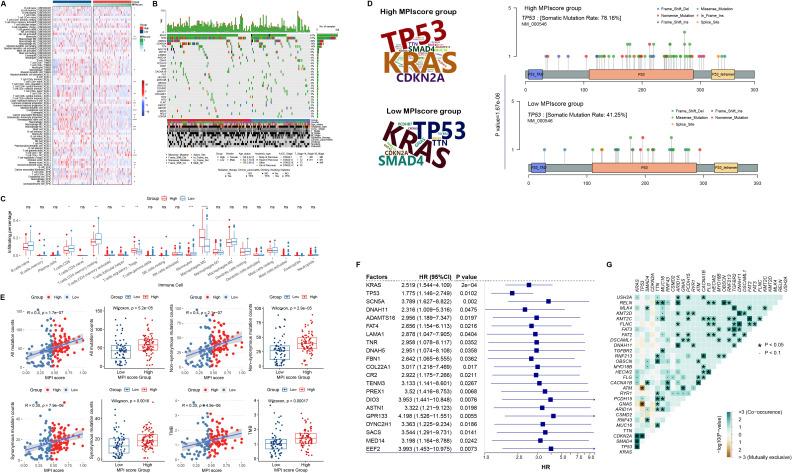
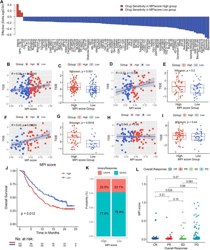
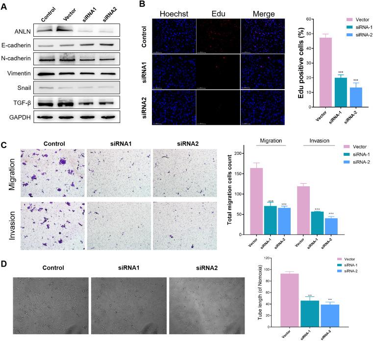
The MPI effectively stratified patients into high- and low-risk groups. High-MPI scores correlated with poor overall survival, elevated tumor mutation burden (TMB), and an immunosuppressive TME, evidenced by reduced CD8⁺ T-cell infiltration and increased expression of immune checkpoints (PD-L1, TGF-β). Functional enrichment revealed glycolysis and folate biosynthesis as dominant pathways in high-MPI groups, whereas fatty acid metabolism prevailed in low-MPI groups. Experimental validation underscored the role of ANLN in promoting epithelial-mesenchymal transition (EMT) and immune evasion via NF-κB signaling. ANLN knockdown significantly reduced glycolytic activity, tumor cell migration, and immune evasion. Drug sensitivity analyses indicated resistance to gemcitabine but sensitivity to afatinib in high-MPI patients. Although TIDE analysis predicted immune checkpoint inhibitor (ICI) resistance in high-MPI tumors, a subset of patients showed favorable responses to anti-PD-L1 therapy.

DISCUSSION

These findings provide a comprehensive framework for understanding how metabolic reprogramming shapes PAAD's immunosuppressive TME and affects treatment outcomes. By accurately stratifying patients, the MPI serves as a promising tool to guide therapeutic decisions, including targeted therapy selection and immunotherapy prediction, ultimately offering potential for more personalized management of PAAD.

摘要

引言

胰腺腺癌(PAAD)的特征是具有深度免疫抑制性肿瘤微环境(TME),这限制了免疫治疗的疗效。新出现的证据表明,肿瘤特异性代谢重编程可能驱动疾病进展并塑造PAAD中的免疫格局。

方法

我们整合了来自TCGA、GEO和ICGC的多组学数据,以识别影响免疫细胞浸润、肿瘤进展和患者生存的关键代谢相关基因(MRG)。基于九个关键MRG(包括ANLN、PKMYT1和HMGA1),我们开发并验证了一种新型代谢预后指数(MPI)。进行功能富集分析以阐明与不同MPI风险组相关的代谢途径。进行实验和药物敏感性分析以确认所选MRG的致癌作用并探索其治疗意义。

结果

MPI有效地将患者分为高风险和低风险组。高MPI评分与总体生存率差、肿瘤突变负担(TMB)升高和免疫抑制性TME相关,CD8⁺T细胞浸润减少和免疫检查点(PD-L1、TGF-β)表达增加证明了这一点。功能富集显示糖酵解和叶酸生物合成是高MPI组中的主要途径,而脂肪酸代谢在低MPI组中占主导地位。实验验证强调了ANLN通过NF-κB信号通路促进上皮-间质转化(EMT)和免疫逃逸的作用。ANLN敲低显著降低糖酵解活性、肿瘤细胞迁移和免疫逃逸。药物敏感性分析表明高MPI患者对吉西他滨耐药,但对阿法替尼敏感。尽管TIDE分析预测高MPI肿瘤对免疫检查点抑制剂(ICI)耐药,但一部分患者对抗PD-L1治疗表现出良好反应。

讨论

这些发现为理解代谢重编程如何塑造PAAD的免疫抑制性TME并影响治疗结果提供了一个全面的框架。通过准确地对患者进行分层,MPI作为一种有前途的工具可指导治疗决策,包括靶向治疗选择和免疫治疗预测,最终为PAAD的更个性化管理提供潜力。

https://cdn.ncbi.nlm.nih.gov/pmc/blobs/f788/11968369/98208b23ca69/fimmu-16-1555287-g001.jpg

文献AI研究员

20分钟写一篇综述,助力文献阅读效率提升50倍。

立即体验

用中文搜PubMed

大模型驱动的PubMed中文搜索引擎

马上搜索

文档翻译

学术文献翻译模型,支持多种主流文档格式。

立即体验