Suppr超能文献

基于散射强度监测单个细菌细胞的代谢活性。

Monitoring the Metabolic Activity of a Single Bacterial Cell Based on Scattering Intensity.

作者信息

Tokonami Akira, Kawanaka Miya, Ikeda Hikaru, Nishii Shigeki, Kamegawa Takashi, Yamamoto Yojiro, Sadanaga Yasuhiro, Shiigi Hiroshi

机构信息

Department of Applied Chemistry, Osaka Metropolitan University, 1-2 Gakuen, Naka, Sakai, Osaka 599-8570, Japan.

Osaka International Research Center for Infectious Diseases, Osaka Metropolitan University, 1-2 Gakuen, Naka, Sakai, Osaka 599-8570, Japan.

出版信息

Anal Chem. 2025 Apr 22;97(15):8293-8300. doi: 10.1021/acs.analchem.4c06314. Epub 2025 Apr 7.

Abstract

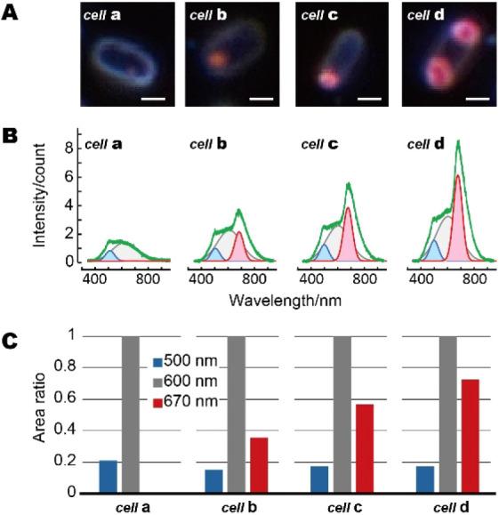
Cell activity is evaluated using the number of colonies formed on a medium or the number of live cells in a suspension or by staining nuclei with fluorescent dyes to determine whether cells are dead. However, the culture methods generally require extended culturing times, and damage to the cell membranes observed using fluorescent dyes is not necessarily related to cell survival or activity. Hence, accurately determining the activities of individual cells is impossible. Therefore, we developed a method for quantitatively evaluating the metabolic activities of single cells by focusing on the optical and chemical properties of formazan dye, i.e., 3-(4,5-dimethylthiazol-2-yl)-2,5-diphenyltetrazolium bromide (MTT). The oxidized form of MTT is soluble and highly permeable to cell membranes, but it is reduced to insoluble MTT formazan upon reaction with intracellular metabolic products. Single-cell observation using dark-field microscopy revealed that insoluble formazan aggregates within the cells formed particles that emitted characteristic scattered light. The formazan-derived scattered light component extracted via peak fitting was related to metabolic activity, demonstrating its usefulness as a parameter indicating the activity of an individual cell. This method enables the real-time evaluation of the activities of single cells, which should lead to not only the acceleration of bacterial screening and microbial control but also the development of antibiotics and suppression of drug-resistant bacteria.

摘要

细胞活性通过在培养基上形成的菌落数量、悬浮液中的活细胞数量或用荧光染料对细胞核进行染色以确定细胞是否死亡来评估。然而,培养方法通常需要较长的培养时间,并且使用荧光染料观察到的细胞膜损伤不一定与细胞存活或活性相关。因此,准确测定单个细胞的活性是不可能的。因此,我们开发了一种方法,通过关注甲臜染料(即3-(4,5-二甲基噻唑-2-基)-2,5-二苯基四氮唑溴盐(MTT))的光学和化学性质,定量评估单个细胞的代谢活性。MTT的氧化形式可溶且对细胞膜具有高度渗透性,但与细胞内代谢产物反应后会还原为不溶性的MTT甲臜。使用暗场显微镜进行的单细胞观察表明,细胞内的不溶性甲臜聚集体形成了发出特征性散射光的颗粒。通过峰拟合提取的甲臜衍生散射光成分与代谢活性相关,证明了其作为指示单个细胞活性参数的有用性。该方法能够实时评估单个细胞的活性,这不仅应能加速细菌筛选和微生物控制,还能促进抗生素的开发和抑制耐药细菌。

https://cdn.ncbi.nlm.nih.gov/pmc/blobs/f388/12019773/9544216b9032/ac4c06314_0001.jpg

文献AI研究员

20分钟写一篇综述,助力文献阅读效率提升50倍。

立即体验

用中文搜PubMed

大模型驱动的PubMed中文搜索引擎

马上搜索

文档翻译

学术文献翻译模型,支持多种主流文档格式。

立即体验