Suppr超能文献

CRISPR-Cas9基因筛选揭示了Elongin BC-VHL复合物对TMPRSS2的调控作用。

CRISPR-Cas9 genetic screens reveal regulation of TMPRSS2 by the Elongin BC-VHL complex.

作者信息

Gabaev Ildar, Rowland Alexandra, Jovanovic Emilija, Gawden-Bone Christian M, Crozier Thomas W M, Teixeira-Silva Ana, Greenwood Edward J D, Gerber Pehuén Pereyra, Wit Niek, Nathan James A, Matheson Nicholas J, Lehner Paul J

机构信息

Department of Medicine, University of Cambridge, Hills Road, Cambridge, CB2 0QQ, UK.

Cambridge Institute for Therapeutic Immunology and Infectious Disease (CITIID), University of Cambridge, Puddicombe Way, Cambridge, CB2 0AW, UK.

出版信息

Sci Rep. 2025 Apr 7;15(1):11907. doi: 10.1038/s41598-025-95644-0.

Abstract

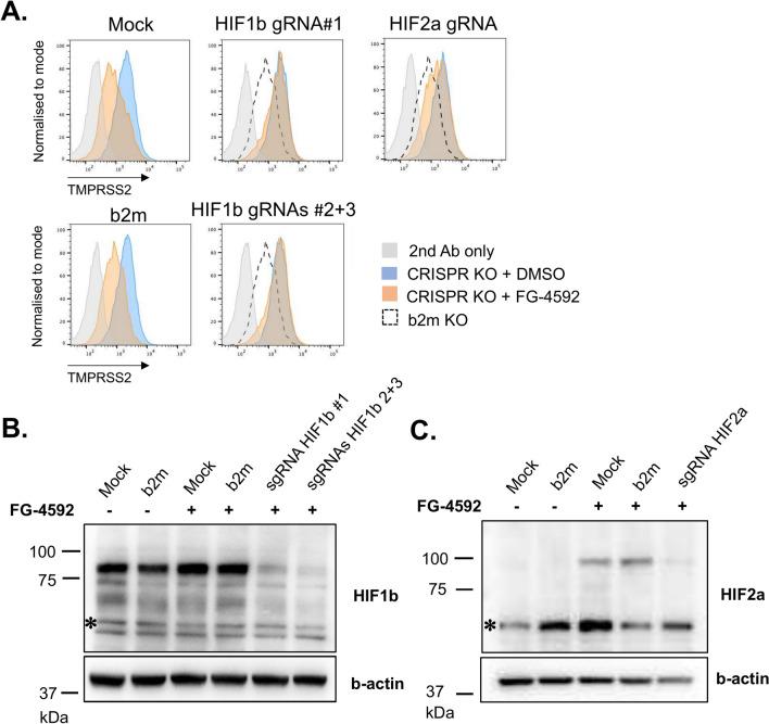
The TMPRSS2 cell surface protease is used by a broad range of respiratory viruses to facilitate entry into target cells. Together with ACE2, TMPRSS2 represents a key factor for SARS-CoV-2 infection, as TMPRSS2 mediates cleavage of viral spike protein, enabling direct fusion of the viral envelope with the host cell membrane. Since the start of the COVID-19 pandemic, TMPRSS2 has gained attention as a therapeutic target for protease inhibitors which would inhibit SARS-CoV-2 infection, but little is known about TMPRSS2 regulation, particularly in cell types physiologically relevant for SARS-CoV-2 infection. Here, we performed an unbiased genome-wide CRISPR-Cas9 library screen, together with a library targeted at epigenetic modifiers and transcriptional regulators, to identify cellular factors that modulate cell surface expression of TMPRSS2 in human colon epithelial cells. We find that endogenous TMPRSS2 is regulated by the Elongin BC-VHL complex and HIF transcription factors. Depletion of Elongin B or treatment of cells with PHD inhibitors resulted in downregulation of TMPRSS2 and inhibition of SARS-CoV-2 infection. We show that TMPRSS2 is still utilised by SARS-CoV-2 Omicron variants for entry into colonic epithelial cells. Our study enhances our understanding of the regulation of endogenous surface TMPRSS2 in cells physiologically relevant to SARS-CoV-2 infection.

摘要

多种呼吸道病毒利用跨膜丝氨酸蛋白酶2(TMPRSS2)细胞表面蛋白酶促进进入靶细胞。TMPRSS2与血管紧张素转换酶2(ACE2)一起,是严重急性呼吸综合征冠状病毒2(SARS-CoV-2)感染的关键因素,因为TMPRSS2介导病毒刺突蛋白的切割,使病毒包膜与宿主细胞膜直接融合。自冠状病毒病(COVID-19)大流行开始以来,TMPRSS2作为蛋白酶抑制剂的治疗靶点受到关注,这类抑制剂可抑制SARS-CoV-2感染,但对TMPRSS2的调控了解甚少,尤其是在与SARS-CoV-2感染生理相关的细胞类型中。在这里,我们进行了一项无偏差的全基因组CRISPR-Cas9文库筛选,并结合一个针对表观遗传修饰因子和转录调节因子的文库,以确定调节人结肠上皮细胞中TMPRSS2细胞表面表达的细胞因子。我们发现内源性TMPRSS2受延伸蛋白BC-VHL复合物和低氧诱导因子(HIF)转录因子调控。延伸蛋白B的缺失或用脯氨酰羟化酶(PHD)抑制剂处理细胞会导致TMPRSS2下调并抑制SARS-CoV-2感染。我们表明,SARS-CoV-2奥密克戎变体仍利用TMPRSS2进入结肠上皮细胞。我们的研究增进了我们对与SARS-CoV-2感染生理相关的细胞中内源性表面TMPRSS2调控的理解。

https://cdn.ncbi.nlm.nih.gov/pmc/blobs/658a/11976923/3942202aed54/41598_2025_95644_Fig1_HTML.jpg

文献AI研究员

20分钟写一篇综述,助力文献阅读效率提升50倍。

立即体验

用中文搜PubMed

大模型驱动的PubMed中文搜索引擎

马上搜索

文档翻译

学术文献翻译模型,支持多种主流文档格式。

立即体验