Suppr超能文献

骨关节炎中与丁酸代谢相关生物标志物的鉴定及实验验证

Identification and experimental verification of biomarkers related to butyrate metabolism in osteoarthritis.

作者信息

Zhang Yi, Shen Youliang, Kou Dewei, Yu Tengbo

机构信息

Department of Orthopedics, Affiliated Hospital of Qingdao University, 16 Jiangsu Road, Shinan District, QingDao, 266003, China.

Traumatic Orthopedics Institute of Shandong, Affiliated Hospital of Qingdao University, Qingdao, China.

出版信息

Sci Rep. 2025 Apr 7;15(1):11884. doi: 10.1038/s41598-025-97346-z.

Abstract

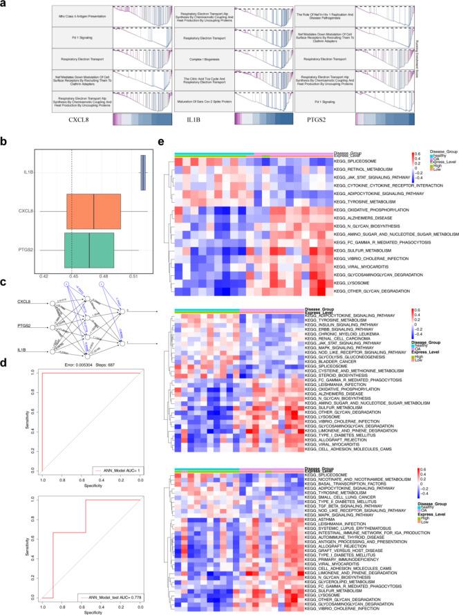
Butyrate plays a crucial role in osteoarthritis (OA) development. However, the relationship between butyrate metabolism-related genes (BMRGs) and OA remains unclear. This study investigates the potential correlation between BMRGs and OA using OA-related datasets (GSE55235, GSE12021 and GSE143514). Differential expression analysis identified 38 differentially expressed butyrate metabolism-related genes (DE-BMRGs) from the overlap of 782 OA-related differentially expressed genes (DEGs) and 385 BMRGs in GSE55235. Enrichment analysis indicated that these DE-BMRGs were tightly associated with cell proliferation, differentiation, and apoptosis, which are key processes in OA pathogenesis. Six candidate biomarkers (IL1B, IGF1, CXCL8, PTGS2, SERPINE1, MMP9) were identified through two machine-learning algorithms. IL1B, CXCL8, and PTGS2 were upregulated in controls, exhibiting consistent patterns across validation datasets. Gene set enrichment analysis (GSEA) revealed that dysregulated expression of these biomarkers lead to abnormal cell proliferation and differentiation, contributing to OA progression. Furthermore, significant differences in immune cell infiltration-particularly activated and resting mast cells-along with correlations to immune regulatory factors (CD86, CXCL12, TNFSF9, IL6), highlighted potential therapeutic targets. Quantitative RT-PCR further confirmed elevated expression of IL1B, CXCL8 and PTGS2 in control group. This study identifies IL1B, CXCL8 and PTGS2 as OA-related biomarkers linked to butyrate metabolism, offering a theoretical foundation and potential therapeutic strategies.

摘要

丁酸盐在骨关节炎(OA)的发展中起着关键作用。然而,丁酸盐代谢相关基因(BMRGs)与OA之间的关系仍不清楚。本研究使用OA相关数据集(GSE55235、GSE12021和GSE143514)调查BMRGs与OA之间的潜在相关性。差异表达分析从GSE55235中782个OA相关差异表达基因(DEGs)和385个BMRGs的重叠中鉴定出38个差异表达的丁酸盐代谢相关基因(DE-BMRGs)。富集分析表明,这些DE-BMRGs与细胞增殖、分化和凋亡密切相关,而细胞增殖、分化和凋亡是OA发病机制中的关键过程。通过两种机器学习算法鉴定出六个候选生物标志物(IL1B、IGF1、CXCL8、PTGS2、SERPINE1、MMP9)。IL1B、CXCL8和PTGS2在对照组中上调,在验证数据集中呈现一致的模式。基因集富集分析(GSEA)显示,这些生物标志物的表达失调导致细胞增殖和分化异常,促进OA进展。此外,免疫细胞浸润的显著差异,特别是活化和静止肥大细胞,以及与免疫调节因子(CD86、CXCL12、TNFSF9、IL6)的相关性,突出了潜在的治疗靶点。定量RT-PCR进一步证实对照组中IL1B、CXCL8和PTGS2的表达升高。本研究将IL1B、CXCL8和PTGS2鉴定为与丁酸盐代谢相关的OA相关生物标志物,为其提供了理论基础和潜在的治疗策略。

https://cdn.ncbi.nlm.nih.gov/pmc/blobs/3bfd/11977226/5b2b51fca26b/41598_2025_97346_Fig1_HTML.jpg

文献AI研究员

20分钟写一篇综述,助力文献阅读效率提升50倍。

立即体验

用中文搜PubMed

大模型驱动的PubMed中文搜索引擎

马上搜索

文档翻译

学术文献翻译模型,支持多种主流文档格式。

立即体验