Suppr超能文献

1型糖尿病中免疫细胞在单核分辨率下不断演变的表观基因组学。

Evolving epigenomics of immune cells in type 1 diabetes at single nuclei resolution.

作者信息

Pastinen Tomi, Grundberg Elin, Bradley Todd, Honkanen Jarno, Cheung Warren, Vuorela Arja, Johnston Jeffrey, Yoo Byunggil, Khanal Santosh, McLennan Rebecca, Ilonen Jorma, Vaarala Outi, Krischer Jeffrey, Knip Mikael

机构信息

Children's Mercy Kansas City.

Helsinki Children's Hospital.

出版信息

Res Sq. 2025 Mar 25:rs.3.rs-5588592. doi: 10.21203/rs.3.rs-5588592/v1.

Abstract

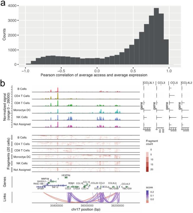
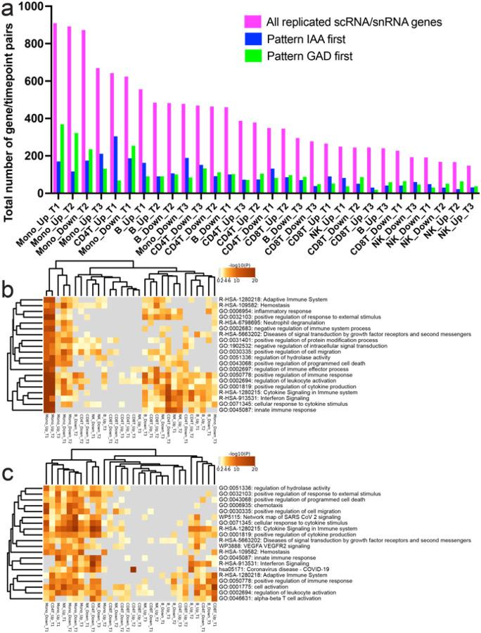
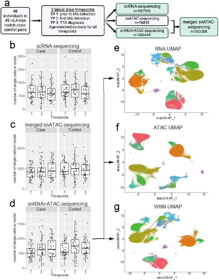
The appearance of diabetes-associated autoantibodies is the first detectable sign of the disease process leading to type 1 diabetes (T1D). Evidence suggests that T1D is a heterogenous disease, where the type of antibodies first formed imply subtypes. Here, we followed 49 children, who subsequently presented with T1D and 49 matched controls, profiling single-cell epigenomics at different time points of disease development. Quantitation of cell and nuclei populations as well as transcriptome and open-chromatin states indicated robust, early, replicable monocyte lineage differences between cases and controls, suggesting heightened pro-inflammatory cytokine secretion early among cases. The order of autoantibody emergence in cases showed variation across lymphoid and myeloid cells, potentially indicating cellular immune response divergence. The strong monocytic lineage representation in peripheral blood immune cells before seroconversion and the weaker differential coordination of these gene networks close to clinical diagnosis emphasizes the importance of early life as a critical phase in T1D development.

摘要

糖尿病相关自身抗体的出现是导致1型糖尿病(T1D)的疾病过程中首个可检测到的迹象。有证据表明,T1D是一种异质性疾病,最初形成的抗体类型意味着不同的亚型。在此,我们追踪了49名随后患上T1D的儿童以及49名匹配的对照,在疾病发展的不同时间点对单细胞表观基因组学进行分析。对细胞和细胞核群体以及转录组和开放染色质状态的定量分析表明,病例组和对照组之间存在强大、早期且可重复的单核细胞谱系差异,这表明病例组早期促炎细胞因子分泌增加。病例组中自身抗体出现的顺序在淋巴细胞和髓细胞之间存在差异,这可能表明细胞免疫反应存在差异。血清转化前外周血免疫细胞中单核细胞谱系的强烈表现以及接近临床诊断时这些基因网络较弱的差异协调强调了生命早期作为T1D发展关键阶段的重要性。

https://cdn.ncbi.nlm.nih.gov/pmc/blobs/46ba/11975021/746c7dca72dd/nihpp-rs5588592v1-f0001.jpg

文献AI研究员

20分钟写一篇综述,助力文献阅读效率提升50倍。

立即体验

用中文搜PubMed

大模型驱动的PubMed中文搜索引擎

马上搜索

文档翻译

学术文献翻译模型,支持多种主流文档格式。

立即体验