Suppr超能文献

探索肺癌微波消融不充分时的蛋白质表达谱:对复发的影响

Exploring Protein Expression Profiles in Lung Cancer Insufficient Microwave Ablation: Implications for Recurrence.

作者信息

Yan Peng, Yuan Ruimei, Li Zheng, Sun Meili

机构信息

Department of Oncology, Jinan Central Hospital, Shandong First Medical University, Jinan, People's Republic of China.

Department of Anesthesiology, Jinan Central Hospital, Shandong First Medical University, Jinan, People's Republic of China.

出版信息

Onco Targets Ther. 2025 Apr 3;18:467-479. doi: 10.2147/OTT.S508577. eCollection 2025.

Abstract

BACKGROUND

Insufficient ablation is a significant factor contributing to the recurrence of non-small cell lung cancer (NSCLC), and it is of great significance to explore the protein expression profile of lung cancer cells after insufficient ablation.

METHODS

We establish an insufficient microwave ablation model of lung cancer xenograft in mice, identify differentially expressed proteins (DEPs) and involved signaling pathways through proteomic sequencing, and confirm proteins expression via immunohistochemistry (IHC). Utilizing The Cancer Genome Atlas (TCGA) dataset, we investigate proteins associated with human lung cancer prognosis.

RESULTS

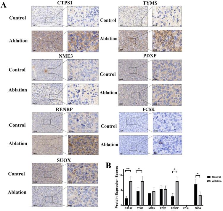
Proteomic sequencing results reveal that 99 proteins exhibited differential expression levels. Subsequent Gene Ontology (GO) and Kyoto Encyclopedia of Genes and Genomes (KEGG) analyses indicate that the DEPs are significantly enriched in metabolic processes. Several DEPs are identified and subsequently confirmed through immunohistochemistry (IHC). Among these proteins, CTP synthase 1 (CTPS1) and Thymidylate synthetase (TYMS), both of which play roles in nucleotide metabolism, are found to be significantly associated with the survival outcomes of patients with lung cancer.

CONCLUSION

Insufficient ablation can cause alterations in nucleotide metabolism, potentially leading to recurrence and metastasis.

摘要

背景

消融不充分是导致非小细胞肺癌(NSCLC)复发的重要因素,探索消融不充分后肺癌细胞的蛋白质表达谱具有重要意义。

方法

我们建立了小鼠肺癌异种移植的微波消融不充分模型,通过蛋白质组测序鉴定差异表达蛋白(DEPs)及其涉及的信号通路,并通过免疫组织化学(IHC)确认蛋白表达。利用癌症基因组图谱(TCGA)数据集,我们研究了与人类肺癌预后相关的蛋白质。

结果

蛋白质组测序结果显示,有99种蛋白质表现出差异表达水平。随后的基因本体论(GO)和京都基因与基因组百科全书(KEGG)分析表明,DEPs在代谢过程中显著富集。通过免疫组织化学(IHC)鉴定并随后确认了几种DEPs。在这些蛋白质中,发现参与核苷酸代谢的胞苷三磷酸合成酶1(CTPS1)和胸苷酸合成酶(TYMS)均与肺癌患者的生存结果显著相关。

结论

消融不充分可导致核苷酸代谢改变,可能导致复发和转移。

https://cdn.ncbi.nlm.nih.gov/pmc/blobs/a4b5/11974570/cb82807ae94e/OTT-18-467-g0001.jpg

文献AI研究员

20分钟写一篇综述,助力文献阅读效率提升50倍。

立即体验

用中文搜PubMed

大模型驱动的PubMed中文搜索引擎

马上搜索

文档翻译

学术文献翻译模型,支持多种主流文档格式。

立即体验