Suppr超能文献

RNA测序显示了人类声带成纤维细胞和肌成纤维细胞之间的转录差异。

RNA-sequencing demonstrates transcriptional differences between human vocal fold fibroblasts and myofibroblasts.

作者信息

Bretl Michelle, Cheng Lingxin, Kendziorski Christina, Thibeault Susan L

机构信息

Department of Communication Sciences and Disorders, University of Wisconsin - Madison, Madison, WI, USA.

Department of Surgery, Division of Otolaryngology, University of Wisconsin - Madison, Madison, WI, USA.

出版信息

BMC Genomics. 2025 Apr 7;26(1):347. doi: 10.1186/s12864-025-11533-w.

Abstract

BACKGROUND

Differentiation of fibroblasts into myofibroblasts is necessary for wound healing, but excessive myofibroblast presence and persistence can result in scarring. Treatment for scarring is limited largely due to a lack of comprehensive understanding of how fibroblasts and myofibroblasts differ at the transcript level. The purpose of this study was to characterize transcriptional profiles of injured fibroblasts relative to normal fibroblasts, utilizing fibroblasts from the vocal fold as a model.

RESULTS

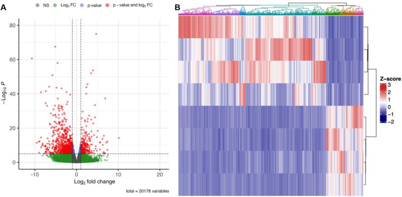
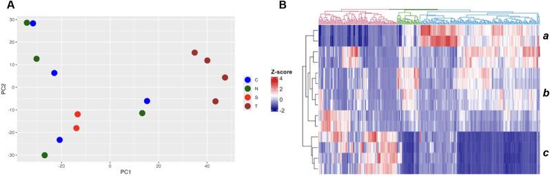
Utilizing bulk RNA sequencing technology, we identified differentially expressed genes between four cell lines of normal fibroblasts (cVFF), one line of scarred fibroblasts (sVFF), and four lines of fibroblasts treated with transforming growth factor-beta 1 (TGF-β1), representing an induced-scar phenotype (tVFF). Principal component analysis revealed clustering of normal fibroblasts separate from the clustering of fibroblasts treated with TGF-β1; scarred fibroblasts were more similar to normal fibroblasts than fibroblasts treated with TGF-β1. Enrichment analyses revealed pathways related to cell signaling, receptor-ligand activity, and regulation of cell functions in scarred fibroblasts, pathways related to cell adhesion in normal fibroblasts, and pathways related to ECM binding in fibroblasts treated with TGF-β1. Although transcriptomic profiles between scarred fibroblasts and fibroblasts treated with TGF-β1 were relatively dissimilar, the most highly co-expressed genes were enriched in pathways related to actin cytoskeleton binding, which supports the use of fibroblasts treated with TGF-β1 to represent a scarred cell phenotype.

CONCLUSIONS

Transcriptomics of normal fibroblasts differ from myofibroblasts, including from those retrieved from scar and those treated with TGF-β1. Despite large differences in transcriptomics between tVFF and sVFF, tVFF serve as a useful in vitro model of myofibroblasts and highlight key similarities to myofibroblasts extracted from scar pathology, as well as expected differences related to normal fibroblasts from healthy vocal folds.

摘要

背景

成纤维细胞向肌成纤维细胞的分化是伤口愈合所必需的,但肌成纤维细胞过度存在和持续存在会导致瘢痕形成。瘢痕形成的治疗方法非常有限,主要原因是对成纤维细胞和肌成纤维细胞在转录水平上的差异缺乏全面了解。本研究的目的是以声带成纤维细胞为模型,表征损伤成纤维细胞相对于正常成纤维细胞的转录谱。

结果

利用批量RNA测序技术,我们鉴定了四种正常成纤维细胞系(cVFF)、一种瘢痕成纤维细胞系(sVFF)和四种用转化生长因子-β1(TGF-β1)处理的成纤维细胞系(代表诱导瘢痕表型,tVFF)之间的差异表达基因。主成分分析显示正常成纤维细胞聚类与用TGF-β1处理的成纤维细胞聚类分开;瘢痕成纤维细胞比用TGF-β1处理的成纤维细胞更类似于正常成纤维细胞。富集分析揭示了瘢痕成纤维细胞中与细胞信号传导、受体-配体活性和细胞功能调节相关的途径,正常成纤维细胞中与细胞粘附相关的途径,以及用TGF-β1处理的成纤维细胞中与细胞外基质结合相关的途径。虽然瘢痕成纤维细胞和用TGF-β1处理的成纤维细胞之间的转录组谱相对不同,但共表达程度最高的基因富集在与肌动蛋白细胞骨架结合相关的途径中,这支持使用用TGF-β1处理的成纤维细胞来代表瘢痕细胞表型。

结论

正常成纤维细胞的转录组学与肌成纤维细胞不同,包括与从瘢痕中获取的肌成纤维细胞以及用TGF-β1处理的肌成纤维细胞不同。尽管tVFF和sVFF之间的转录组学存在很大差异,但tVFF可作为肌成纤维细胞有用的体外模型,并突出了与从瘢痕病理学中提取的肌成纤维细胞的关键相似性,以及与健康声带正常成纤维细胞相关的预期差异。

https://cdn.ncbi.nlm.nih.gov/pmc/blobs/27ca/11974177/5b4f32687a9b/12864_2025_11533_Fig1_HTML.jpg

文献AI研究员

20分钟写一篇综述,助力文献阅读效率提升50倍。

立即体验

用中文搜PubMed

大模型驱动的PubMed中文搜索引擎

马上搜索

文档翻译

学术文献翻译模型,支持多种主流文档格式。

立即体验