Suppr超能文献

急诊科早期应用去甲肾上腺素与液体疗法治疗低血压和休克(VASOSHOCK):一项实用、多中心、优效性、随机对照试验方案

Early initiated noradrenaline versus fluid therapy for hypotension and shock in the emergency department (VASOSHOCK): a protocol for a pragmatic, multi-center, superiority, randomized controlled trial.

作者信息

Bentsen Lasse Paludan, Strøm Thomas, Forberg Jakob Lundager, Tiwald Gerhard, Biesenbach Peter, Kalmriz Malik, Rasmussen Jens Henning, Raaber Nikolaj, Möller Sören, Løkke Mette, Tygesen Gitte Boier, Nygaard Hanne, Brok Josephine Hyldgaard, Andersen Julie Westergaard, Bajusz Nikolett, Brabrand Mikkel

机构信息

Department of Emergency Medicine, Odense University Hospital, Odense, Denmark.

Research Unit for Emergency Medicine, Odense University Hospital, Odense, Denmark.

出版信息

Scand J Trauma Resusc Emerg Med. 2025 Apr 7;33(1):59. doi: 10.1186/s13049-025-01369-4.

Abstract

BACKGROUND

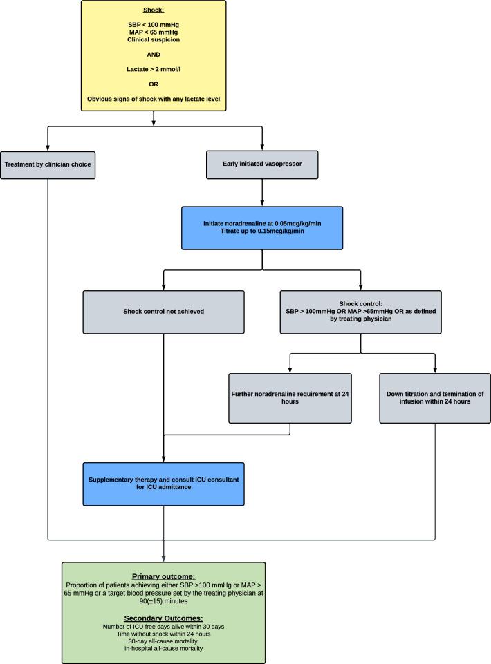
Shock is a condition with high mortality even with early intervention and treatment. Usual care for shock and hypotension in the Emergency Department (ED) is intravenous fluid resuscitation which can lead to fluid overload and other complications. When fluid therapy fails or risk of complications are high, the next treatment step is the use of vasopressors for stabilisation. Noradrenaline therapy for hypotension and shock are commonly used in ED's outside Scandinavia, but the evidence on the optimal initiation time is sparse. The lack of noradrenaline therapy in Scandinavia provides a unique environment to investigate the possible implications of early initiation. The aim of this trial is to investigate whether the use of early initiated noradrenaline compared to ED fluid therapy can improve blood pressure goals and by that, reduce the need for ICU admittance.

METHODS

This protocol describes a pragmatic, multi-center, superiority randomized controlled trial, randomizing patients with hypotension to intervention or control. Eligible patients are ≥ 18-year-old who have received at least 500 ml intravenous fluids (including prehospital administration), and without suspected cardiogenic, haemorrhagic, anaphylactic, or neurogenic causes, or require direct ICU admittance due to non-hemodynamic severe organ failure. The intervention group receives noradrenaline initiated at 0.05 mcg/kg/min with a maximum of 0.15 mcg/kg/min through a peripheral venous catheter for up to 24 h. The control group receives usual care. Treatment is targeted for a systolic blood pressure ≥ 100 mmHg, a mean arterial pressure ≥ 65 mmHg or a clinician defined blood pressure target. We require a sample size of 320 patients to show a significant difference in proportion of patients achieving shock control within 90 min (primary endpoint). Key secondary outcomes include ICU free days alive within 30-days and 30-day all-cause mortality.

DISCUSSION

Previous prospective randomized trials on early peripheral noradrenaline treatment for shock are sparse and are investigated in settings where noradrenaline use is already usual care. Since noradrenaline are not used as standard treatment for shock in Scandinavian EDs, this provides a unique opportunity not only to investigate the early initiation of noradrenaline for shock, but also comparing it directly to ED fluid only approach.

TRIAL REGISTRATION

EU CT ID 2023-504584-16-00.

CLINICALTRIALS

gov NCT05931601. URL: https://classic.

CLINICALTRIALS

gov/ct2/show/NCT05931601.

摘要

背景

即使进行早期干预和治疗,休克仍是一种死亡率很高的病症。急诊科对休克和低血压的常规治疗是静脉液体复苏,这可能导致液体过载和其他并发症。当液体疗法失败或并发症风险很高时,下一步治疗措施是使用血管升压药来稳定病情。在斯堪的纳维亚半岛以外的急诊科,去甲肾上腺素疗法常用于治疗低血压和休克,但关于最佳起始时间的证据很少。斯堪的纳维亚半岛缺乏去甲肾上腺素疗法,这为研究早期使用的可能影响提供了一个独特的环境。本试验的目的是研究与急诊科液体疗法相比,早期使用去甲肾上腺素是否能改善血压目标,从而减少入住重症监护病房的需求。

方法

本方案描述了一项务实的、多中心、优效性随机对照试验,将低血压患者随机分为干预组或对照组。符合条件的患者年龄≥18岁,已接受至少500毫升静脉输液(包括院前给药),且无疑似心源性、出血性、过敏性或神经源性病因,或因非血流动力学原因导致的严重器官衰竭而需要直接入住重症监护病房。干预组通过外周静脉导管以0.05微克/千克/分钟的起始剂量使用去甲肾上腺素,最大剂量为0.15微克/千克/分钟,持续使用24小时。对照组接受常规治疗。治疗目标是收缩压≥100毫米汞柱、平均动脉压≥65毫米汞柱或临床医生确定的血压目标。我们需要320名患者的样本量,以显示在90分钟内实现休克控制的患者比例有显著差异(主要终点)。关键的次要结局包括30天内无重症监护病房的存活天数和30天全因死亡率。

讨论

以前关于早期外周使用去甲肾上腺素治疗休克的前瞻性随机试验很少,且是在去甲肾上腺素使用已属常规治疗的环境中进行研究。由于在斯堪的纳维亚半岛的急诊科,去甲肾上腺素不作为休克的标准治疗方法,这不仅提供了一个独特的机会来研究休克早期使用去甲肾上腺素,还能将其与仅采用急诊科液体疗法直接进行比较。

试验注册

欧盟临床试验识别号2023 - 504584 - 16 - 00。

临床试验

美国国立医学图书馆临床试验注册中心编号NCT05931601。网址:https://classic.

临床试验

美国国立医学图书馆临床试验注册中心/ct2/show/NCT05931601 。

https://cdn.ncbi.nlm.nih.gov/pmc/blobs/c1af/11978030/2172751fa87a/13049_2025_1369_Fig1_HTML.jpg

文献AI研究员

20分钟写一篇综述,助力文献阅读效率提升50倍。

立即体验

用中文搜PubMed

大模型驱动的PubMed中文搜索引擎

马上搜索

文档翻译

学术文献翻译模型,支持多种主流文档格式。

立即体验