Suppr超能文献

三裂叶蟛蜞菊精油对铜绿假单胞菌的化学特征、虚拟筛选及毒力抑制特性

Chemical profile, virtual screening, and virulence-inhibiting properties of Sphagneticola trilobata L. essential oils against Pseudomonas aeruginosa.

作者信息

Hassan Wafaa H B, Ghani Afaf E Abdel, Taema Esraa A, Yahya Galal, El-Sadek Mohamed E, Mansour Basem, Abdel-Halim Mahmoud Saad, Arafa Asmaa M

机构信息

Department of Pharmacognosy, Faculty of Pharmacy, Zagazig University, Zagazig, 44519, Egypt.

Department of Microbiology and Immunology, Faculty of Pharmacy, Zagazig University, Zagazig, 44519, Egypt.

出版信息

Sci Rep. 2025 Apr 8;15(1):11964. doi: 10.1038/s41598-025-94486-0.

Abstract

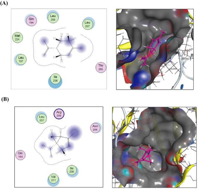
The escalating threat of microbial resistance underscores the urgent need for innovative solutions, including natural agents capable of attenuating virulence. This study explores the antimicrobial and anti-virulence potential of essential oils (EOs) derived from Sphagneticola trilobata against Pseudomonas aeruginosa. Through GC/MS analysis, volatile metabolites from the flower heads and leaves/stems of Egyptian S. trilobata were identified, revealing 43 and 62 components, respectively. Key compounds included α-phellandrene, α-pinene, D-limonene, and α-thujene. The Minimum Inhibitory Concentrations (MIC) of flower head and leaf/stem EOs against P. aeruginosa were 1.17% and 1.75% v/v, respectively. At sub-MIC doses (1/8th of the MIC), the EOs exhibited significant anti-virulence properties, including complete inhibition of protease activity and disruption of biofilm formation, which are crucial for bacterial survival and pathogenicity. Additionally, they effectively suppressed the expression of quorum sensing genes, which are essential for bacterial communication and virulence. Virtual screening of four major EO components (+)-(R)-limonene, (±)-α-pinene, α-phellandrene, and α-thujene against five critical protein targets involved in biofilm formation, quorum sensing, virulence, and protease activity in P. aeruginosa further supported their anti-virulence and antibiofilm actions, showing high affinity for these targets. These findings suggest that the EOs of S. trilobata hold great potential as natural virulence attenuating agents, particularly against biofilm-forming pathogens like P. aeruginosa.

摘要

微生物耐药性威胁的不断升级凸显了对创新解决方案的迫切需求,包括能够减弱毒力的天然制剂。本研究探讨了三裂叶蟛蜞菊精油对铜绿假单胞菌的抗菌和抗毒力潜力。通过气相色谱/质谱分析,鉴定了埃及三裂叶蟛蜞菊花头和叶/茎中的挥发性代谢物,分别发现了43种和62种成分。关键化合物包括α-水芹烯、α-蒎烯、D-柠檬烯和α-侧柏烯。花头和叶/茎精油对铜绿假单胞菌的最低抑菌浓度分别为1.17%和1.75%(v/v)。在亚最低抑菌浓度剂量(最低抑菌浓度的1/8)下,精油表现出显著的抗毒力特性,包括完全抑制蛋白酶活性和破坏生物膜形成,这对细菌的存活和致病性至关重要。此外,它们有效地抑制了群体感应基因的表达,群体感应基因对细菌通讯和毒力至关重要。对四种主要精油成分(+)-(R)-柠檬烯、(±)-α-蒎烯、α-水芹烯和α-侧柏烯针对铜绿假单胞菌中参与生物膜形成、群体感应、毒力和蛋白酶活性的五个关键蛋白靶点进行虚拟筛选,进一步支持了它们的抗毒力和抗生物膜作用,表明对这些靶点具有高亲和力。这些发现表明,三裂叶蟛蜞菊精油作为天然毒力减弱剂具有巨大潜力,特别是针对像铜绿假单胞菌这样形成生物膜的病原体。

https://cdn.ncbi.nlm.nih.gov/pmc/blobs/1ab9/11978798/2f9ba36ad35d/41598_2025_94486_Fig1_HTML.jpg

文献AI研究员

20分钟写一篇综述,助力文献阅读效率提升50倍。

立即体验

用中文搜PubMed

大模型驱动的PubMed中文搜索引擎

马上搜索

文档翻译

学术文献翻译模型,支持多种主流文档格式。

立即体验