Suppr超能文献

对DNA损伤反应中合成致死性的全面探究。

Comprehensive interrogation of synthetic lethality in the DNA damage response.

作者信息

Fielden John, Siegner Sebastian M, Gallagher Danielle N, Schröder Markus S, Dello Stritto Maria Rosaria, Lam Simon, Kobel Lena, Schlapansky Moritz F, Jackson Stephen P, Cejka Petr, Jost Marco, Corn Jacob E

机构信息

Institute of Molecular Health Sciences, Department of Biology, Swiss Federal Institute of Technology (ETH) Zurich, Zurich, Switzerland.

Institute for Research in Biomedicine, Faculty of Biomedical Sciences, Università della Svizzera italiana (USI), Bellinzona, Switzerland.

出版信息

Nature. 2025 Apr;640(8060):1093-1102. doi: 10.1038/s41586-025-08815-4. Epub 2025 Apr 9.

Abstract

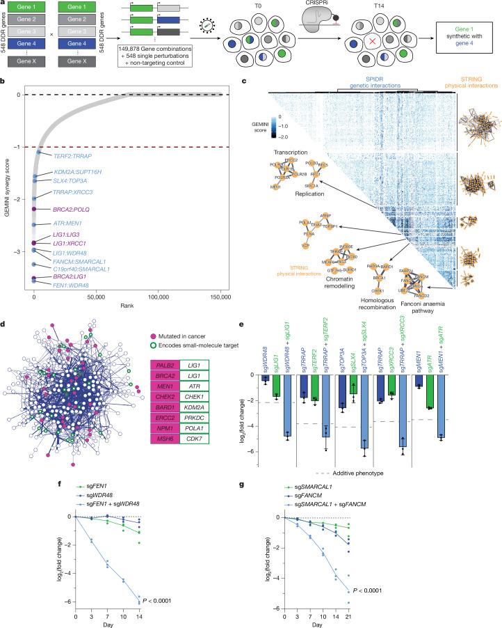
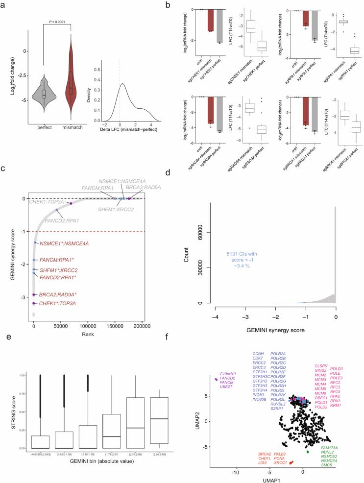
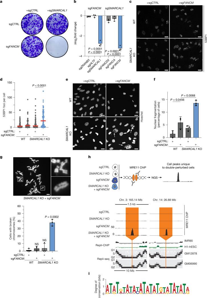
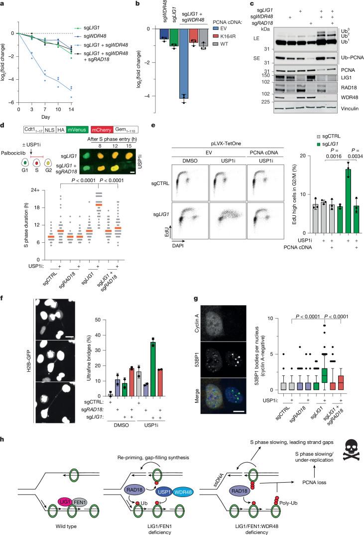
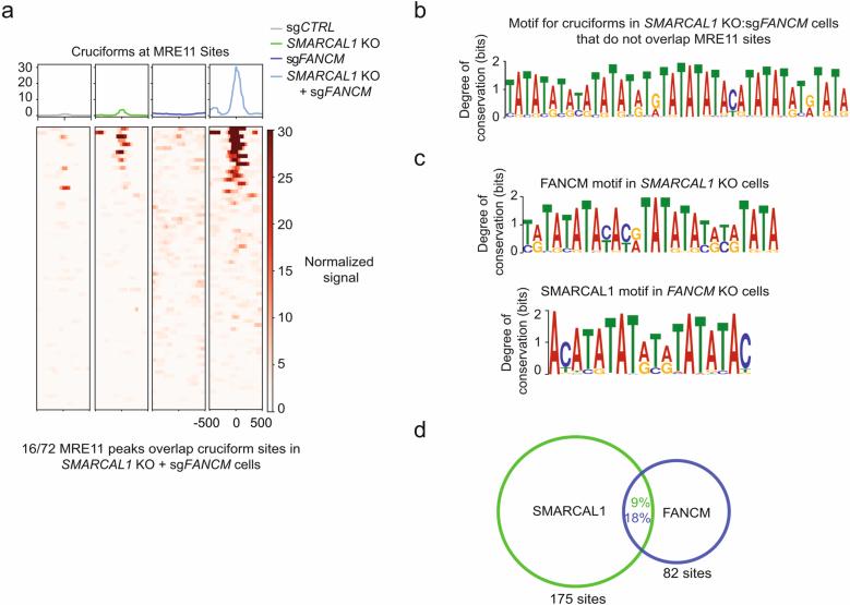
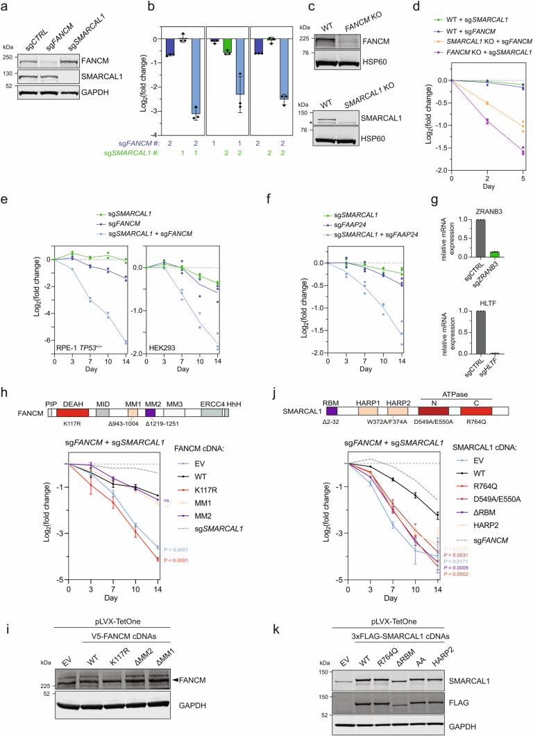
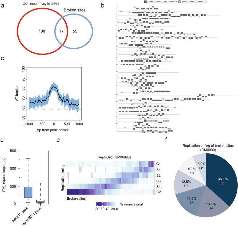
The DNA damage response (DDR) is a multifaceted network of pathways that preserves genome stability. Unravelling the complementary interplay between these pathways remains a challenge. Here we used CRISPR interference (CRISPRi) screening to comprehensively map the genetic interactions required for survival during normal human cell homeostasis across all core DDR genes. We captured known interactions and discovered myriad new connections that are available online. We defined the molecular mechanism of two of the strongest interactions. First, we found that WDR48 works with USP1 to restrain PCNA degradation in FEN1/LIG1-deficient cells. Second, we found that SMARCAL1 and FANCM directly unwind TA-rich DNA cruciforms, preventing catastrophic chromosome breakage by the ERCC1-ERCC4 complex. Our data yield fundamental insights into genome maintenance, provide a springboard for mechanistic investigations into new connections between DDR factors and pinpoint synthetic vulnerabilities that could be exploited in cancer therapy.

摘要

DNA损伤反应(DDR)是一个维护基因组稳定性的多方面途径网络。阐明这些途径之间的互补相互作用仍然是一项挑战。在这里,我们使用CRISPR干扰(CRISPRi)筛选来全面绘制在正常人类细胞稳态期间所有核心DDR基因生存所需的遗传相互作用图谱。我们捕获了已知的相互作用,并发现了大量新的联系,这些都可在网上获取。我们定义了两种最强相互作用的分子机制。首先,我们发现WDR48与USP1协同作用,在FEN1/LIG1缺陷细胞中抑制PCNA降解。其次,我们发现SMARCAL1和FANCM直接解开富含TA的DNA十字形结构,防止ERCC1-ERCC4复合物导致灾难性的染色体断裂。我们的数据为基因组维护提供了基本见解,为DDR因子之间新联系的机制研究提供了跳板,并确定了可用于癌症治疗的合成脆弱性。

https://cdn.ncbi.nlm.nih.gov/pmc/blobs/4587/12018271/1b41fb95a044/41586_2025_8815_Fig1_HTML.jpg

文献AI研究员

20分钟写一篇综述,助力文献阅读效率提升50倍。

立即体验

用中文搜PubMed

大模型驱动的PubMed中文搜索引擎

马上搜索

文档翻译

学术文献翻译模型,支持多种主流文档格式。

立即体验