Suppr超能文献

MRE11在DNA损伤修复途径动态变化中的作用及其在遗传性乳腺癌和卵巢癌中的诊断和预后意义。

Role of MRE11 in DNA damage repair pathway dynamics and its diagnostic and prognostic significance in hereditary breast and ovarian cancer.

作者信息

Tarapara Bhoomi, Shah Franky

机构信息

Department of Life-Science, Gujarat University and Young Scientist (DHR-ICMR), Molecular Diagnostic & Research Lab-3, Department of Cancer Biology, The Gujarat Cancer & Research Institute, Ahmedabad, Gujarat, 380016, India.

Department of Cancer Biology, Molecular Diagnostic & Research Lab- 3, The Gujarat Cancer & Research Institute, Ahmedabad, Gujarat, 380016, India.

出版信息

BMC Cancer. 2025 Apr 9;25(1):650. doi: 10.1186/s12885-025-14082-3.

Abstract

BACKGROUND

DNA damage repair pathway genes are key components for maintaining genomic stability and are mainly associated with hereditary breast and ovarian cancer.

METHODS

The present study aimed to investigate the gene expression profile of DNA damage repair pathway genes, including BRCA1, BRCA2, ATM, TP53, CHEK2, MRE11, RAD50, BARD1, PALB2, and NBN, in hereditary breast and ovarian cancer patients using quantitative real-time PCR.

RESULTS

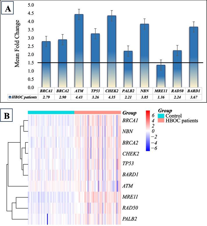
The study showed significant upregulation of most DNA damage repair genes in HBOC patients compared to controls, except MRE11, which was downregulated. Receiver operating characteristic (ROC) curve analysis revealed that MRE11 (p < 0.001), BRCA1 (p < 0.001), BRCA2 (p < 0.001), and PALB2 (p < 0.001) can be used as potential diagnostic biomarkers for hereditary breast and ovarian cancer. Spearman correlation analysis showed that RAD50 was significantly associated with the BRCA1/2 mutation status (p = 0.05). Furthermore, bivariate analysis revealed a strong positive correlation between BARD1 gene expression and the expression of BRCA1, PALB2, and NBN genes. Kaplan-Meier survival analysis showed that reduces expression of the MRE11 gene was associated with better overall survival.

CONCLUSIONS

The study findings may lead to a better understanding of the molecular mechanisms underlying hereditary breast and ovarian cancer, suggesting its role as a potential diagnostic and prognostic marker.

摘要

背景

DNA损伤修复通路基因是维持基因组稳定性的关键组成部分,主要与遗传性乳腺癌和卵巢癌相关。

方法

本研究旨在使用定量实时PCR研究遗传性乳腺癌和卵巢癌患者中DNA损伤修复通路基因的基因表达谱,这些基因包括BRCA1、BRCA2、ATM、TP53、CHEK2、MRE11、RAD50、BARD1、PALB2和NBN。

结果

研究表明,与对照组相比,大多数DNA损伤修复基因在遗传性乳腺癌和卵巢癌患者中显著上调,但MRE11基因下调。受试者工作特征(ROC)曲线分析显示,MRE11(p < 0.001)、BRCA1(p < 0.001)、BRCA2(p < 0.001)和PALB2(p < 0.001)可作为遗传性乳腺癌和卵巢癌的潜在诊断生物标志物。Spearman相关性分析表明,RAD50与BRCA1/2突变状态显著相关(p = 0.05)。此外,双变量分析显示,BARD1基因表达与BRCA1、PALB2和NBN基因表达之间存在强正相关。Kaplan-Meier生存分析表明,MRE11基因表达降低与更好的总生存期相关。

结论

该研究结果可能有助于更好地理解遗传性乳腺癌和卵巢癌的分子机制,表明其作为潜在诊断和预后标志物的作用。

https://cdn.ncbi.nlm.nih.gov/pmc/blobs/bbde/11984277/ab596dad5d44/12885_2025_14082_Fig1_HTML.jpg

文献AI研究员

20分钟写一篇综述,助力文献阅读效率提升50倍。

立即体验

用中文搜PubMed

大模型驱动的PubMed中文搜索引擎

马上搜索

文档翻译

学术文献翻译模型,支持多种主流文档格式。

立即体验