Suppr超能文献

探索METRNL作为脓毒症的一种新型生物标志物:诊断潜力与分泌机制

Exploring METRNL as a novel biomarker in sepsis: diagnostic potential and secretion mechanism.

作者信息

Xu Tian-Ying, Zhao Jing-Xin, Chen Ming-Yao, Miao Zhu-Wei, Li Zhi-Yong, Chang Yong-Qing, Wang Yu-Sheng, Miao Chao-Yu

机构信息

Department of Pharmacology, Second Military Medical University/Naval Medical University, Shanghai, China.

Department of Anesthetic Pharmacology, School of Anesthesiology, Second Military Medical University/Naval Medical University, Shanghai, China.

出版信息

J Intensive Care. 2025 Apr 9;13(1):19. doi: 10.1186/s40560-025-00780-4.

Abstract

BACKGROUND

Sepsis is a life-threatening condition with a high mortality rate in intensive care unit (ICU). However, rapid and accurate diagnostic criteria are still lacking. This pilot study explored the role of METRNL as a novel biomarker for sepsis by focusing on its diagnostic potential and rapid secretion mechanism.

METHODS

METRNL levels were measured in cell and animal models of sepsis. Serum samples from 107 sepsis patients and 95 non-septic controls in ICU were collected. Diagnostic performance of METRNL, Procalcitonin (PCT) and C-reactive protein (CRP) were assessed using ROC analysis. Endothelial cell-specific Metrnl gene knockout mice (EC-Metrnl mice) were used to identify the source of METRNL secretion. Chemical inhibitors and RNA interference were used to explore the secretion pathways.

RESULTS

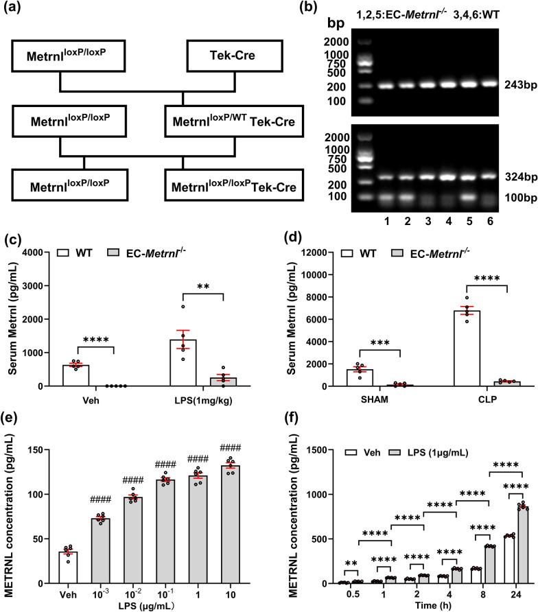
In lipopolysaccharide (LPS)-induced cell and mouse models of sepsis, METRNL levels significantly increased in a dose- and time-dependent manner. Similarly, in the cecal ligation and puncture mouse models, serum METRNL levels were elevated over time and correlated with sepsis severity. In animals, serum METRNL increased within 1 h post-modeling, preceding PCT and CRP. Clinically, sepsis patients had significantly higher serum METRNL levels. ROC analysis showed area under the curves [95% confidence intervals] of 0.943 [0.91-0.975] for METRNL, 0.955 [0.929-0.981] for PCT and 0.873 [0.825-0.921] for CRP. At the optimal cutoff value, METRNL (91.6%) exhibited relatively greater diagnostic specificity than PCT (88.4%) and CRP (69.5%). EC-Metrnl reduced majority of serum Metrnl levels in sepsis mouse models. Inhibition of the endoplasmic reticulum-Golgi (ER-Golgi) pathway through chemical inhibitors or RNA interference significantly reduced METRNL levels in the supernatant of sepsis cell models compared to control groups. Similar results were obtained with Toll-like receptor 4 (TLR4) and ERK inhibitors.

CONCLUSIONS

This pilot study demonstrates that METRNL is a novel potential biomarker for sepsis with diagnostic capability comparable to that of PCT. Serum METRNL rapidly increased during the early phase of sepsis. Mechanistically, it mainly originates from the endothelium during sepsis, and TLR4-ERK signaling mediates the rapid secretion of METRNL via the classical ER-Golgi pathway in response to LPS stimulation.

摘要

背景

脓毒症是一种危及生命的疾病,在重症监护病房(ICU)死亡率很高。然而,仍缺乏快速准确的诊断标准。这项初步研究通过关注其诊断潜力和快速分泌机制,探讨了METRNL作为脓毒症新型生物标志物的作用。

方法

在脓毒症的细胞和动物模型中测量METRNL水平。收集了ICU中107例脓毒症患者和95例非脓毒症对照的血清样本。使用ROC分析评估METRNL、降钙素原(PCT)和C反应蛋白(CRP)的诊断性能。使用内皮细胞特异性Metrnl基因敲除小鼠(EC-Metrnl小鼠)来确定METRNL分泌的来源。使用化学抑制剂和RNA干扰来探索分泌途径。

结果

在脂多糖(LPS)诱导的脓毒症细胞和小鼠模型中,METRNL水平以剂量和时间依赖性方式显著增加。同样,在盲肠结扎和穿刺小鼠模型中,血清METRNL水平随时间升高,并与脓毒症严重程度相关。在动物中,建模后1小时内血清METRNL升高,早于PCT和CRP。临床上,脓毒症患者的血清METRNL水平显著更高。ROC分析显示,METRNL的曲线下面积[95%置信区间]为0.943[0.91-0.975],PCT为0.955[0.929-0.981],CRP为0.873[0.825-0.921]。在最佳临界值时,METRNL(91.6%)表现出比PCT(88.4%)和CRP(69.5%)更高的诊断特异性。EC-Metrnl降低了脓毒症小鼠模型中大部分血清Metrnl水平。与对照组相比,通过化学抑制剂或RNA干扰抑制内质网-高尔基体(ER-高尔基体)途径可显著降低脓毒症细胞模型上清液中的METRNL水平。使用Toll样受体4(TLR4)和ERK抑制剂也获得了类似结果。

结论

这项初步研究表明,METRNL是脓毒症的一种新型潜在生物标志物,其诊断能力与PCT相当。脓毒症早期血清METRNL迅速升高。从机制上讲,脓毒症期间它主要源自内皮细胞,TLR4-ERK信号通过经典的ER-高尔基体途径介导METRNL对LPS刺激的快速分泌。

https://cdn.ncbi.nlm.nih.gov/pmc/blobs/0fa2/11983927/c343658a40b7/40560_2025_780_Fig1_HTML.jpg

文献AI研究员

20分钟写一篇综述,助力文献阅读效率提升50倍。

立即体验

用中文搜PubMed

大模型驱动的PubMed中文搜索引擎

马上搜索

文档翻译

学术文献翻译模型,支持多种主流文档格式。

立即体验